Vervanging van de verwijzingen naar de zib Probleem

Uit Zorginformatiebouwstenen
Ga naar: navigatie, zoeken

Aanleiding

Bij acceptatie van de herziening van de zib Probleem, zal de zib Probleem in publicatie 2024 verdwijnen. Dit betekent dat zibs die nu nog naar de zib Probleem verwijzen, moeten worden aangepast.
De zib Probleem representeerde meerdere concepten en deze zijn na de herziening van de zib Probleem gemodelleerd in aparte zibs.

Uitvoering

De volgende zibs kunnen in aanmerking komen ter vervanging van de verwijzing naar de zib Probleem:

Afhankelijk van de aard van het concept van een zib die naar nu nog naar Probleem verwijst, vergt de vervanging van de verwijzing naar de zib Probleem een verwijzing naar één of meer van bovengenoemde zibs.
Onderstaande tabel geeft voor elke zib met een huidige verwijzing naar de zib Probleem weer welke verwijzing(en) daarvoor in de plaats komt/komen.

Zib Verwijzing prepub. 2024-1 Verwijzing pub. 2024 informatiemodel prepub. 2024-1 informatiemodel pub. 2024
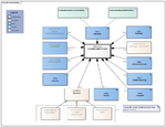
Alert Probleem DiagnostischInzicht
OvergevoeligheidIntolerantie 1
Alert-v4.2Model(2024NL).png
full-size
Alert-v5.0Model(2024NL).png
full-size
Behandeldoel Probleem DiagnostischInzicht
OvergevoeligheidIntolerantie
Symptoom
Behandeldoel-v3.2.1Model(2024NL).png
full-size
Behandeldoel-v4.0Model(2024NL).png
full-size
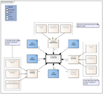
Contact Probleem DiagnostischInzicht
OvergevoeligheidIntolerantie
Reactie
Symptoom
Contact-v6.0Model(2024NL).png
full-size
Contact-v7.0Model(2024NL).png
full-size
Familieanamnese Probleem DiagnostischInzicht
OvergevoeligheidIntolerantie
Familieanamnese-v4.0Model(2024NL).png
full-size
Familieanamnese-v5.0Model(2024NL).png
full-size
Huidaandoening Probleem DiagnostischInzicht Huidaandoening-v3.4Model(2024NL).png
full-size
Huidaandoening-v4.0Model(2024NL).png
full-size
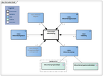
Medicatieafspraak Probleem DiagnostischInzicht
OvergevoeligheidIntolerantie
Reactie
Symptoom
Medicatieafspraak-v3.0Model(2024NL).png
full-size
Medicatieafspraak-v4.0Model(2024NL).png
full-size
MedischHulpmiddel Probleem DiagnostischInzicht MedischHulpmiddel-v4.0Model(2024NL).png
full-size
MedischHulpmiddel-v5.0Model(2024NL).png
full-size
Opname Probleem DiagnostischInzicht
Reactie
Symptoom
Opname-v2.0Model(2024NL).png
full-size
Opname-v3.0Model(2024NL).png
full-size
Patientbespreking Probleem DiagnostischInzicht
Symptoom
Patientbespreking-v2.0Model(2024NL).png
full-size
Patientbespreking-v3.0Model(2024NL).png
full-size
Signalering Probleem DiagnostischInzicht Signalering-v2.0Model(2024NL).png
full-size
Signalering-v3.0Model(2024NL).png
full-size
VerpleegkundigeInterventie Probleem DiagnostischInzicht
Symptoom
VerpleegkundigeInterventie-v4.1Model(2024NL).png
full-size
VerpleegkundigeInterventie-v5.0Model(2024NL).png
full-size
Voedingsadvies Probleem DiagnostischInzicht
OvergevoeligheidIntolerantie
Reactie
Symptoom
Voedingsadvies-v3.2.1Model(2024NL).png
full-size
Voedingsadvies-v4.0Model(2024NL).png
full-size
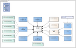
Verrichting Probleem DiagnostischInzicht
Reactie
Symptoom
Verrichting-v5.4.1Model(2024NL).png
full-size
Verrichting-v6.0Model(2024NL).png
full-size
Wilsverklaring Probleem DiagnostischInzicht Wilsverklaring-v4.3Model(2024NL).png
full-size
Wilsverklaring-v5.0Model(2024NL).png
full-size
ZorgAfspraak Probleem DiagnostischInzicht ZorgAfspraak-v1.1Model(2024NL).png
full-size
ZorgAfspraak-v2.0Model(2024NL).png
full-size
ZorgEpisode Probleem AandoeningOfGesteldheid 2 ZorgEpisode-v1.0Model(2024NL).png
full-size
ZorgEpisode-v2.0Model(2024NL).png
full-size
ZorgTeam Probleem DiagnostischInzicht
Symptoom
ZorgTeam-v1.0.1Model(2024NL).png
full-size
ZorgTeam-v2.0Model(2024NL).png
full-size

Opmerkingen

1  OvergevoeligheidIntolerantie alleen waar het géén geneesmiddelen betreft, want daarvoor is de zib BewakingBesluit.
2  Een zorgepisode heeft in feite betrekking op een aandoening of gesteldheid die men volgt.