Attention!! This is not the most recent version of this information model. You can find the most recent version
here.
General information
Name: nl.zorg.TNMTumorClassification 
Version: 4.1
HCIM Status:Final
Release: 2024
Release status: Published
Release date: 24-04-2024
Metadata
| DCM::CoderList |
*
|
| DCM::ContactInformation.Address |
*
|
| DCM::ContactInformation.Name |
*
|
| DCM::ContactInformation.Telecom |
*
|
| DCM::ContentAuthorList |
*
|
| DCM::CreationDate |
15/05/2020
|
| DCM::DeprecatedDate |
|
| DCM::DescriptionLanguage |
nl
|
| DCM::EndorsingAuthority.Address |
|
| DCM::EndorsingAuthority.Name |
*
|
| DCM::EndorsingAuthority.Telecom |
|
| DCM::Id |
2.16.840.1.113883.2.4.3.11.60.40.3.4.27
|
| DCM::KeywordList |
|
| DCM::LifecycleStatus |
Final
|
| DCM::ModelerList |
*
|
| DCM::Name |
nl.zorg.TNMTumorClassificatie
|
| DCM::PublicationDate |
24-04-2024
|
| DCM::PublicationStatus |
Published
|
| DCM::ReviewerList |
|
| DCM::RevisionDate |
14-04-2025
|
| DCM::Supersedes |
nl.zorg.TNMTumorClassificatie-v4.0
|
| DCM::Version |
4.1
|
| HCIM::PublicationLanguage |
EN
|
Revision History
Only available in Dutch
Publicatieversie 1.0 (01-09-2020)
Publicatieversie 2.0 (01-12-2021)
| ZIB-1224
|
Fout in ycN_RegionaleLymfeklierenCodelijst omschrijvingen
|
| ZIB-1227
|
aanpassen example instance
|
| ZIB-1244
|
verwijderen overbodige containers uit informatiemodel
|
| ZIB-1246
|
Naamgeving concepten die naar de zib AnatomischeLocatie verwijzen is niet correct
|
| ZIB-1284
|
Foutieve koppeling van observable entity termen aan container(s)
|
| ZIB-1285
|
TNM zib: Tekstuele aanpassing omschrijving van mAantalprimairetumoren
|
| ZIB-1287
|
TNM zib: Aanvullende waarden voor prognostisch stadium
|
| ZIB-1384
|
Codesysteem OID range moet gewijzigd worden
|
| ZIB-1412
|
zib Visus - code 'Anders, specificeer'
|
| ZIB-1528
|
TNMzib: Beschrijving R_ResidueleTumor aanpassen
|
| ZIB-1529
|
TNMzib: beschrijving Toelichting aanpassen
|
| ZIB-1530
|
TNMzib: beschrijving DatumTNMClassificatie aanpassen
|
Publicatieversie 2.0.1 (10-06-2022)
| ZIB-1426
|
locatie primaire tumor ontbreekt in TNMTumorClassificatie
|
| ZIB-1531
|
TNM classificatie prefix 'TL_'?
|
Publicatieversie 3.0 (15-10-2023)
| ZIB-1741
|
Omschrijving DatumTNMClassificatie aanpassen
|
| ZIB-2119
|
Aanpassen definitie code Primaire Tumor, vanwege deprecated SNOMED code
|
Publicatieversie 4.0 (15-04-2024)
| ZIB-1804
|
TNMTumorClassificatie zib voorzien van Snomed CT codes
|
| ZIB-2129
|
2023-1 Terminologieissues gevonden bij import
|
| ZIB-2141
|
2023-1 CodeSystem "2.16.840.1.113883.6.43.1" heeft meerdere namen
|
| ZIB-2273
|
Definitiecode Bevinding betreffende M-categorie van TNM-classificatie - TNMTumorClassificatie
|
Publicatieversie 4.1 (24-04-2024)
| ZIB-2075
|
Typo fixes in TNMTumorClassificatie
|
| ZIB-2213
|
UICC codes toevoegen aan ZIB TNMClassificatie
|
| ZIB-2395
|
Referentie SNOMED besluit toevoegen en zibs uitbreiden met SNOMED
|
Concept
TNM Classification of Malignant Tumors (TNM) is the cancer staging system developed and is maintained by the Union for International Cancer Control (UICC). It is also used by the American Joint Committee on Cancer (AJCC) and the International Federation of Gynecology and Obstetrics (FIGO). In 1987, the UICC and AJCC staging systems were unified into the single TNM staging system. Nevertheless, there are still some differences between the two systems.
The TNM-classification is developed for solid tumors. TNM is a notation system that describes the stage of a cancer, which originates from a solid tumor, using alphanumeric codes; T describes the size of the original (primary) tumor and whether it has invaded nearby tissue, N describes nearby (regional) lymph nodes that are involved, and M describes distant metastasis (spread of cancer from one part of the body to another). In addition to T, N and M, the classification also contains other parameters that may be relevant.
Purpose
TNM classification is a major determinant of appropriate treatment and prognosis. Stage is an increasingly important component of cancer surveillance and cancer control and an endpoint for the evaluation of the population-based screening and early detection efforts.
The TNM staging system is the common language in which oncology health professionals can communicate on the cancer extent for individual patients as a basis for decision making on treatment management and individual prognosis but can also be used, to inform and evaluate treatment guidelines, national cancer planning and research.
The objectives of the TNM classification are the following:
- Aid treatment planning,
- Provide an indication of prognosis based on historical outcome data,
- Assist in the evaluation of treatment results,
- Facilitate the exchange of information between treatment centers,
- Contribute to continuing investigations of human malignancies,
- Support cancer control activities, including through cancer registries.
The TNM classification is a unified standard. It goes beyond clinician practice and constitutes vital information for policy-makers developing or implementing cancer control and prevention plans.
Patient Population
Adult patients with a solid tumor on which the TNM-classifications can be applied.
Information Model
| Type |
Id |
Concept |
Card. |
Definition |
DefinitionCode |
Reference
|
|
NL-CM:4.27.1
|
TNMTumorClassification
|
|
Root concept of the TNMTumorClassification information model.This root concept contains all data elements of the TNMTumorClassification information model.
|
|
|
|
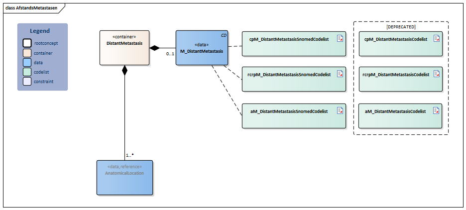
NL-CM:4.27.25
|
|
DistantMetastasis
|
0..1
|
Container of the DistantMetastasis concept.This container contains all data elements of the DistantMetastasis concept.
|
|
|
|
NL-CM:4.27.26
|
|
|
M_DistantMetastasis
|
0..1
|
Staging result of the presence or absence of distant metastasis, the M-category of the TNM classification.
|
|
|
|
NL-CM:4.27.28
|
|
|
AnatomicalLocation
|
1..*
|
Contains the localization(s) of distant metastasis, caused by the primary tumor.
|
|
|
|
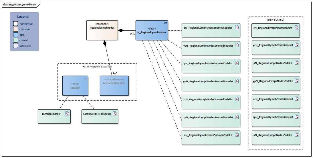
NL-CM:4.27.21
|
|
RegionalLymphnodes
|
0..1
|
Container of the RegionalLymphnodes concept.This container contains all data elements of the RegionalLymphnodes concept.
|
|
|
|
NL-CM:20.7.4
|
|
|
|
|
Location
|
|
Location of the lymph node
|
|
|
|
NL-CM:4.27.22
|
|
|
N_RegionalLymphNodes
|
0..1
|
Staging result of the presence or absence of regional lymph nodes metastasis, the N-category of the TNM classification.
|
|
|
|
NL-CM:4.27.24
|
|
|
AnatomicalLocation
|
1..*
|
Contains the localization(s) of the positive regional lymph nodes, caused by the primary tumor.
|
| 397440000 Anatomic location of excised lymph node containing metastatic neoplasm
|
|
|
|
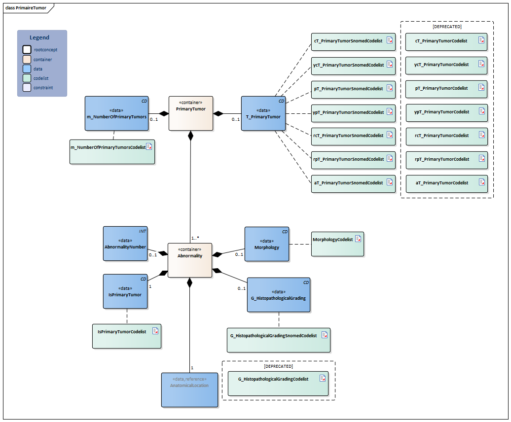
NL-CM:4.27.12
|
|
PrimaryTumor
|
0..1
|
Container of the PrimaryTumor concept.This container contains all data elements of the PrimaryTumor concept.
|
|
|
|
NL-CM:4.27.29
|
|
|
|
IsPrimaryTumor
|
1
|
Indicates whether this abnormality falls within the criteria of the TNM classification and is defined as (part of the) primary tumor and included in the staging of the size of the primary tumor, the T-category
|
| 160961000146106 Histologic feature of proliferative mass at primary tumor site
|
|
|
|
NL-CM:4.27.13
|
|
|
m_NumberOfPrimaryTumors
|
0..1
|
The number of existing primary tumors. In the case of multiple primary tumors in one organ, the tumor with the highest T category should be classified and the multiplicity or the number of tumors should be indicated in parenthesis. If multiple primary tumors are present, this is expressed in an addition to the T category in the form of (m) or a (number), e.g. T2 (m) or T2 (2). In case of one primary tumor, m is omitted from the "IntegratedTNMValue".
|
|
|
|
NL-CM:4.27.14
|
|
|
T_PrimaryTumor
|
0..1
|
Staging result of the size extension of the primary tumor, the T-category of the TNM classification including the prefix and suffix.
|
|
|
|
NL-CM:4.27.15
|
|
|
Abnormality
|
1..*
|
Container of the Abnormality concept.This container contains all data elements of the Abnormality concept.
|
|
|
|
NL-CM:4.27.16
|
|
|
|
AbnormalityNumber
|
0..1
|
The number assigned to the abnormality, which is necessary in order to be able to clearly indicate to which abnormality the information relates in various examinations.
In the case of multiple primary tumors in one organ, the tumor with the highest T category should be classified.
|
|
|
|
NL-CM:4.27.17
|
|
|
|
Morphology
|
0..1
|
Behavior of a tumor and cell type expressed in ICD-O-3 morphological or histology code. Describes the cell type (or histology) of the tumor, together with the behavior (malignant or benign). This is determined by a pathologist.
|
|
|
|
NL-CM:4.27.18
|
|
|
|
G_HistopathologicalGrading
|
0..1
|
Staging result of the histopathological grading, the G-category of the TNM classification. The differentiation grade of a tumor is determined by a pathologist.
|
|
|
|
NL-CM:4.27.20
|
|
|
|
AnatomicalLocation
|
1
|
Contains the localization(s) of the primary tumor, which (i.a.) determines the assignment of the TNM classification to the tumor.
|
| 399687005 Anatomic location of primary malignant neoplasm
|
|
|
|
NL-CM:4.27.2
|
|
DateOfTNMClassification
|
0..1
|
The date on which the TNM Classification (the value) was established. This may be a later date than the date(s) of study(s) on which the classification was determined.
|
|
|
|
NL-CM:4.27.3
|
|
TNMVersion
|
0..1
|
TNM classification version (AJCC or UICC) and edition used (7th, 8th etc.).
|
|
|
|
NL-CM:4.27.4
|
|
IntegratedTNMValue
|
0..1
|
The assigned TNM classification (the value), based on each T, N and M category (optional incl. multiple primary tumors (m) and/or the localization of M).
|
|
|
|
NL-CM:4.27.5
|
|
Explanation
|
0..1
|
Comments regarding interpretation of the TNMTumorClassification.
|
|
|
|
NL-CM:4.27.6
|
|
L_LymphaticInvasion
|
0..1
|
Presence or absence of tissue invasion absence of lymphatic invasion, the L-category. It concerns an additional description within the TNM classification that is determined by a pathologist.
|
| 395715009 Status of lymphatic (small vessel) invasion by tumor
|
|
|
|
NL-CM:4.27.7
|
|
Pn_PerineuralInvasion
|
0..1
|
Presence or absence of perineural invasion, the Pn-category. It concerns an additional description within the TNM classification that is determined by a pathologist.
|
| 371513001 Presence of direct invasion by primary malignant neoplasm to nerve
|
|
|
|
NL-CM:4.27.8
|
|
V_VenousInvasion
|
0..1
|
Presence or absence of venous invasion, the V-category. It concerns an additional description within the TNM classification that is determined by a pathologist.
|
| 371493002 Status of venous (large vessel) invasion by tumor
|
|
|
|
NL-CM:4.27.9
|
|
AnatomicalStage
|
0..1
|
The stage of the disease is the grouping based on the anatomical extent of the disease.
|
|
|
|
NL-CM:4.27.10
|
|
PrognosticStage
|
0..1
|
The Prognostic Stage group of the disease. Next to the anatomic extent of the disease additional prognostic factors are included in the grouping.
|
|
|
|
NL-CM:4.27.11
|
|
R_ResidualTumor
|
0..1
|
Presence or absence of Residual Tumor after treatment, the R-category.
This may relate to the primary tumor and its local or regional spread, but may also include distant metastases.The specific usage should be indicated by the user in the comment field.
|
|
|
Columns Concept and DefinitionCode: hover over the values for more information
For explanation of the symbols, please see the legend page
Example Instances
Only available in Dutch
| TNMTumorClassificatie
|
| datumTNMClassificatie
|
TNMVersie
|
Geintegreerde TNMWaarde
|
| 01/08/2020
|
AJCC 8e editie
|
cT3N2M1
|
| AnatomischStadium
|
PrognostischStadium
|
R_ResidueleTumor
|
| Stage IV
|
Stage IV
|
--
|
| Toelichting
|
HER2 negatief, ER negatief, PR negatief
|
| L_LymfatischeInvasie
|
Pn_PerineuraleInvasie
|
V_VeneuzeInvasie
|
| --
|
--
|
--
|
| Primaire Tumor
|
| m_PrimaireTumorAantal
|
T_tumor
|
G_DifferentiatiegraadTumor
|
| 1
|
cT3
|
G2
|
| Afwijking
|
| AfwijkingNummer
|
Morfologie (ICD-O-3)
|
| 1
|
Infiltrerend ductaal carcinoom, (8500/3)
|
| AnatomischeLocatie
|
| Locatie ICD-O-3
|
Locatie SNOMED CT
|
Lateraliteit
|
| (C50.5) Laterale onderkwadrant van borst
|
structuur van laterale onderkwadrant van mamma (33564002)
|
Rechts
|
| AfwijkingNummer
|
Morfologie (ICD-O-3)
|
| 2
|
Fibroadenoom (9010/0)
|
| AnatomischeLocatie
|
| Locatie ICD-O-3
|
Locatie SNOMED CT
|
Lateraliteit
|
| (C50.5) Laterale onderkwadrant van borst
|
structuur van laterale onderkwadrant van mamma (33564002)
|
Rechts
|
| Regionale Lymfeklieren
|
| N_RegionaleLymfeklieren
|
cN2
|
| AnatomischeLocatie
|
| Locatie ICD-O-3
|
Locatie
|
Lateraliteit
|
| C77.3 Infraclaviculaire lymfeklier
|
structuur van infraclaviculaire lymfeklier (9659009)
|
Rechts
|
| AnatomischeLocatie
|
| Locatie ICD-O-3
|
Locatie
|
Lateraliteit
|
| C77.3 Axillaire lymfeklier
|
structuur van nodus lymphoideus axillaris (68171009)
|
Rechts
|
| AfstandsMetastasen
|
|
|
| M_Afstandsmetastasen
|
cM1
|
| AnatomischeLocatie
|
| Locatie (ICD-O-3)
|
Locatie
|
Lateraliteit
|
| C34.1 Bovenkwab van long
|
Structuur van lobus superior pulmonis (45653009)
|
Rechts
|
Instructions
From a generic TNM Classification towards a disease-specific TNM Classification
Development or implementation of a tumor-specific information model of the TNM Classification standard requires insight into how values sets can be restricted, expanded, and applied.
Restriction of a value list means either leaving out items or making items more specific by choosing other terms within the official code system. The aim for the future is to have available ready-to-use value sets per type of malignancy.
Codes systems
This clinical model uses 2 international code systems:
- SNOMED CT (managed by SNOMED international, Dutch management by Nictiz)
- International Classification of Diseases for Oncology, version 3 (ICD-O-3), managed by the WHO.
For items where neither of these 2 code systems were considered useful or satisfactory, we chose to manage the value sets as part of the management of the HCIMs (Health and Care Information Models). When a unique and international reference to the TNM Classification standard as codesystem and the valuesets becomes availble these can be amended in a next version of the HCIM .
Starting points from the perspective of the TNM Classification standard
- One TNM-classification per single organ, and one classification per side for paired organs. For example: when breast cancer involves a primary tumor in both breasts, there will be two instances of the HCIM with laterality ‘left’ for one breast and laterality ‘right’ for the other (‘bilateral’ is not allowed for paired organs).
- The HCIM does not only encompass the outcome of the TNM classification, but also the exact localization of the primary tumor(s), the positive lymph nodes, and metastases.
- In case of multiple primary tumors in the same organ, one should classify the tumor with the highest T-category, and mention the multiple presence or number of tumors between brackets. For example: T2 (m) or T2 (5). The lesion with the highest T-category determines the classification of the tumor. In order to distinguish between lesions and to represent each individual lesion, the HCIM has the container ‘Lesion’. Each lesion has a number. The HCIM does not represent which lesion (e.g. 1, 2, or 4) has the highest T-category, since this is only clear after judgment by the health professional on the basis of morphology and/or imaging.
Use of the UICC (<a href="$inet://http://www.uicc.org/resources/tnm">http://www.uicc.org/resources/tnm</a>) / AJCC (<a href="$inet://http://cancerstaging.org/references-tools/deskreferences/Pages/default.aspx">http://cancerstaging.org/references-tools/deskreferences/Pages/default.aspx</a> ) version of the TNM Classification of Malignant Tumours.
- Although definitions and wording should not differ between the AJCC and UICC TNM classifications, some differences have regrettably crept in (for example: the definition of regional lymph nodes associated with carcinomas of the esophagus and endometrium). Therefore, the HCIM allows for choosing between the UICC or AJCC version. Criteria within the TNM-classification system have changed over the years and resulted in various editions. As a result, a specific tumor stage may have a completely different prognosis, depending on the edition used. Furthermore, it is important to consider the consequences of improved treatment over time.
- Beside staging based on the UICC or AJCC classifications there is the ‘Essential TNM’. This is a simplified version of the TNM, specifically developed for the representation of the occurrence of cancer in low wage countries. These countries often lack the resources for early diagnosis, and make limited use of the TNM classification system (in these countries, cancer is generally detected in a very late stage). This special version of the TNM has not been taken into account while developing this HCIM. Furthermore, the use of the ‘Essential TNM’ is generally limited to acquire data for statistics related to the prevalence of certain malignancies in these countries.
Prefix and suffix are integrated in value sets
Although it would be possible to create separate value sets for the potential prefixes and suffixes associated with the T, N, and M items, we chose to facilitate the use of the model by integrating them in the T, N, and M value sets. This decision is based on the current insight that it prevents the creation of invalid combinations.
Prefix
- c: Clinical classification, based on data prior to treatment, such as clinical examination, imaging, endoscopy, biopsies, surgical exploration or examination under anesthesia, and other types of examination.
- yc: Classification performed during or following initial multimodal therapy (non-surgical).
- p: Post-surgical histopathological classification. This is based on data prior to treatment, supplemented with pathological examination after surgical treatment.
- yp: Classification performed during or after multimodal treatment (including surgical treatment).
- rc: Clinical classification in case of a recurrent tumor (after a disease-free interval).
- rp: Postoperative pathological classificationin case of a recurrent tumor (after a disease-free interval).
- a: Classification determined during autopsy.
Suffix
- (mi): Cases with micrometastasis only
- (sn): Cases after sentinel lymph node assessment
- (f): Cases where FNA or a core biopsy is performed on regional lymph nodes
- (i-): negative morphological findings for isolated tumor cells (ITC)
- (i+): positive morphological findings for isolated tumor cells (ITC)
- (mol-): negative non-morphological findings for isolated tumor cells (ITC)
- (mol+): positive non-morphological findings for isolated tumor cells (ITC)
- (0): without elevated (LDH)
- (1): with elevated (LDH)
Valuesets from this zib may be deprecated when the SNOMED decision comes into force in the Netherlands. More information on the SNOMED decision and what its implementation means for zibs can be found at https://zibs.nl/wiki/SNOMEDbesluit. (Dutch)
Issues
Usability of this HCIM as well as disease-specific code lists are created in the first pilot(s), planned in the summer of 2020. During these projects, IKNL will provide the maintenance for these code lists. When these pilot projects are completed, the findings will be included as change requests in the regular maintenance process of the HCIM center.
References
- TNM Classification of Malignant Tumours, 8th Edition - James D. Brierley (Editor), Mary K. Gospodarowicz (Editor), Christian Wittekind (Editor)- International Union Against Cancer (UICC)- ISBN: 9781119263562 (epub)
- https://www.uicc.org/resources/tnm [ONLINE geraadpleegd: 04 mei 2020]
- International Classification of diseases for oncology (ICD-O) – 3rd edition, 1st revision – April Frits, Constance Percy, Andrew Jack, Kanagaratnam Shanmugaratnam, Leslie Sobin, D Max Parkin, Sharon Whelan – World Health Organisation – WHO library cataloguing – ISBN 978 92 4 069212 1 (PDF)
- ICD-O Internationale Classificatie an Ziekten voor Oncologie - derde editie - Vlaams Kankerregistratienetwerk
https://www.rivm.nl/media/WHO-FIC/ICD-O-3.pdf [ONLINE geraadpleegd: 08 april 2024]
Valuesets
aM_DistantMetastasisCodelist
| Valueset OID: 2.16.840.1.113883.2.4.3.11.60.40.2.4.27.25
|
Binding: Extensible
|
Status: Deprecated
|
| Conceptname
|
Conceptcode
|
Codesystem name |
Codesystem OID
|
Description
|
| aM0 [DEPRECATED]
|
aM0
|
M_Afstandsmetastase
|
2.16.840.1.113883.2.4.3.11.60.40.4.10.3
|
aM0
|
| aM0(i+) [DEPRECATED]
|
aM0(i+)
|
M_Afstandsmetastase
|
2.16.840.1.113883.2.4.3.11.60.40.4.10.3
|
aM0(i+)
|
| aM0(mol+) [DEPRECATED]
|
aM0(mol+)
|
M_Afstandsmetastase
|
2.16.840.1.113883.2.4.3.11.60.40.4.10.3
|
aM0(mol+)
|
| aM1 [DEPRECATED]
|
aM1
|
M_Afstandsmetastase
|
2.16.840.1.113883.2.4.3.11.60.40.4.10.3
|
aM1
|
| aM1a [DEPRECATED]
|
aM1a
|
M_Afstandsmetastase
|
2.16.840.1.113883.2.4.3.11.60.40.4.10.3
|
aM1a
|
| aM1a(0) [DEPRECATED]
|
aM1a(0)
|
M_Afstandsmetastase
|
2.16.840.1.113883.2.4.3.11.60.40.4.10.3
|
aM1a(0)
|
| aM1a(1) [DEPRECATED]
|
aM1a(1)
|
M_Afstandsmetastase
|
2.16.840.1.113883.2.4.3.11.60.40.4.10.3
|
aM1a(1)
|
| aM1b [DEPRECATED]
|
aM1b
|
M_Afstandsmetastase
|
2.16.840.1.113883.2.4.3.11.60.40.4.10.3
|
aM1b
|
| aM1b(0) [DEPRECATED]
|
aM1b(0)
|
M_Afstandsmetastase
|
2.16.840.1.113883.2.4.3.11.60.40.4.10.3
|
aM1b(0)
|
| aM1b(1) [DEPRECATED]
|
aM1b(1)
|
M_Afstandsmetastase
|
2.16.840.1.113883.2.4.3.11.60.40.4.10.3
|
aM1b(1)
|
| aM1c [DEPRECATED]
|
aM1c
|
M_Afstandsmetastase
|
2.16.840.1.113883.2.4.3.11.60.40.4.10.3
|
aM1c
|
| aM1c(0) [DEPRECATED]
|
aM1c(0)
|
M_Afstandsmetastase
|
2.16.840.1.113883.2.4.3.11.60.40.4.10.3
|
aM1c(0)
|
| aM1c(1) [DEPRECATED]
|
aM1c(1)
|
M_Afstandsmetastase
|
2.16.840.1.113883.2.4.3.11.60.40.4.10.3
|
aM1c(1)
|
| aM1d [DEPRECATED]
|
aM1d
|
M_Afstandsmetastase
|
2.16.840.1.113883.2.4.3.11.60.40.4.10.3
|
aM1d
|
| aM1d(0) [DEPRECATED]
|
aM1d(0)
|
M_Afstandsmetastase
|
2.16.840.1.113883.2.4.3.11.60.40.4.10.3
|
aM1d(0)
|
| aM1d(1) [DEPRECATED]
|
aM1d(1)
|
M_Afstandsmetastase
|
2.16.840.1.113883.2.4.3.11.60.40.4.10.3
|
aM1d(1)
|
|
|
| Value Other (OTH) from codesystem NullFlavor (OID: 2.16.840.1.113883.5.1008) is allowed in this valueset.
|
Note: This value list is no longer a valid choice and will become obsolete in the next release.
aM_DistantMetastasisSnomedCodelist
| Valueset OID: 2.16.840.1.113883.2.4.3.11.60.40.2.4.27.48
|
Binding: Extensible
|
Status: Active
|
| Conceptname
|
Codesystem name |
Codesystem OID
|
| <1222584008|American Joint Committee on Cancer allowable value|
|
SNOMED CT
|
2.16.840.1.113883.6.96
|
| <1352503003|Union for International Cancer Control allowable value|
|
SNOMED CT
|
2.16.840.1.113883.6.96
|
|
|
| Value Other (OTH) from codesystem NullFlavor (OID: 2.16.840.1.113883.5.1008) is allowed in this valueset.
|
Note: The AJCC and UICC values required for this category were not yet available in SNOMED CT at the time of publication, these will be specified via an erratum later.
aN_RegionalLymphNodesCodelist
| Valueset OID: 2.16.840.1.113883.2.4.3.11.60.40.2.4.27.24
|
Binding: Extensible
|
Status: Deprecated
|
| Conceptname
|
Conceptcode
|
Codesystem name |
Codesystem OID
|
Description
|
| aNX [DEPRECATED]
|
aNX
|
N_RegionaleLymfeklieren
|
2.16.840.1.113883.2.4.3.11.60.40.4.10.11
|
aNX
|
| aNX(f) [DEPRECATED]
|
aNX(f)
|
N_RegionaleLymfeklieren
|
2.16.840.1.113883.2.4.3.11.60.40.4.10.11
|
aNX(f)
|
| aNX(sn) [DEPRECATED]
|
aNX(sn)
|
N_RegionaleLymfeklieren
|
2.16.840.1.113883.2.4.3.11.60.40.4.10.11
|
aNX(sn)
|
| aN0 [DEPRECATED]
|
aN0
|
N_RegionaleLymfeklieren
|
2.16.840.1.113883.2.4.3.11.60.40.4.10.11
|
aN0
|
| aN0(f) [DEPRECATED]
|
aN0(f)
|
N_RegionaleLymfeklieren
|
2.16.840.1.113883.2.4.3.11.60.40.4.10.11
|
aN0(f)
|
| aN0(sn) [DEPRECATED]
|
aN0(sn)
|
N_RegionaleLymfeklieren
|
2.16.840.1.113883.2.4.3.11.60.40.4.10.11
|
aN0(sn)
|
| aN0(i-) [DEPRECATED]
|
aN0(i-)
|
N_RegionaleLymfeklieren
|
2.16.840.1.113883.2.4.3.11.60.40.4.10.11
|
aN0(i-)
|
| aN0(i-)(sn) [DEPRECATED]
|
aN0(i-)(sn)
|
N_RegionaleLymfeklieren
|
2.16.840.1.113883.2.4.3.11.60.40.4.10.11
|
aN0(i-)(sn)
|
| aN0(i+) [DEPRECATED]
|
aN0(i+)
|
N_RegionaleLymfeklieren
|
2.16.840.1.113883.2.4.3.11.60.40.4.10.11
|
aN0(i+)
|
| aN0(i+)(sn) [DEPRECATED]
|
aN0(i+)(sn)
|
N_RegionaleLymfeklieren
|
2.16.840.1.113883.2.4.3.11.60.40.4.10.11
|
aN0(i+)(sn)
|
| aN0(mol-) [DEPRECATED]
|
aN0(mol-)
|
N_RegionaleLymfeklieren
|
2.16.840.1.113883.2.4.3.11.60.40.4.10.11
|
aN0(mol-)
|
| aN0(mol-)(sn) [DEPRECATED]
|
aN0(mol-)(sn)
|
N_RegionaleLymfeklieren
|
2.16.840.1.113883.2.4.3.11.60.40.4.10.11
|
aN0(mol-)(sn)
|
| aN0(mol+) [DEPRECATED]
|
aN0(mol+)
|
N_RegionaleLymfeklieren
|
2.16.840.1.113883.2.4.3.11.60.40.4.10.11
|
aN0(mol+)
|
| aN0(mol+)(sn) [DEPRECATED]
|
aN0(mol+)(sn)
|
N_RegionaleLymfeklieren
|
2.16.840.1.113883.2.4.3.11.60.40.4.10.11
|
aN0(mol+)(sn)
|
| aN1 [DEPRECATED]
|
aN1
|
N_RegionaleLymfeklieren
|
2.16.840.1.113883.2.4.3.11.60.40.4.10.11
|
aN1
|
| aN1(f) [DEPRECATED]
|
aN1(f)
|
N_RegionaleLymfeklieren
|
2.16.840.1.113883.2.4.3.11.60.40.4.10.11
|
aN1(f)
|
| aN1(sn) [DEPRECATED]
|
aN1(sn)
|
N_RegionaleLymfeklieren
|
2.16.840.1.113883.2.4.3.11.60.40.4.10.11
|
aN1(sn)
|
| aN1mi [DEPRECATED]
|
aN1mi
|
N_RegionaleLymfeklieren
|
2.16.840.1.113883.2.4.3.11.60.40.4.10.11
|
aN1mi
|
| aN1mi(f) [DEPRECATED]
|
aN1mi(f)
|
N_RegionaleLymfeklieren
|
2.16.840.1.113883.2.4.3.11.60.40.4.10.11
|
aN1mi(f)
|
| aN1mi(sn) [DEPRECATED]
|
aN1mi(sn)
|
N_RegionaleLymfeklieren
|
2.16.840.1.113883.2.4.3.11.60.40.4.10.11
|
aN1mi(sn)
|
| aN1a [DEPRECATED]
|
aN1a
|
N_RegionaleLymfeklieren
|
2.16.840.1.113883.2.4.3.11.60.40.4.10.11
|
aN1a
|
| aN1a(f) [DEPRECATED]
|
aN1a(f)
|
N_RegionaleLymfeklieren
|
2.16.840.1.113883.2.4.3.11.60.40.4.10.11
|
aN1a(f)
|
| aN1a(sn) [DEPRECATED]
|
aN1a(sn)
|
N_RegionaleLymfeklieren
|
2.16.840.1.113883.2.4.3.11.60.40.4.10.11
|
aN1a(sn)
|
| aN1b [DEPRECATED]
|
aN1b
|
N_RegionaleLymfeklieren
|
2.16.840.1.113883.2.4.3.11.60.40.4.10.11
|
aN1b
|
| aN1b(f) [DEPRECATED]
|
aN1b(f)
|
N_RegionaleLymfeklieren
|
2.16.840.1.113883.2.4.3.11.60.40.4.10.11
|
aN1b(f)
|
| aN1b(sn) [DEPRECATED]
|
aN1b(sn)
|
N_RegionaleLymfeklieren
|
2.16.840.1.113883.2.4.3.11.60.40.4.10.11
|
aN1b(sn)
|
| aN1c [DEPRECATED]
|
aN1c
|
N_RegionaleLymfeklieren
|
2.16.840.1.113883.2.4.3.11.60.40.4.10.11
|
aN1c
|
| aN1c(f) [DEPRECATED]
|
aN1c(f)
|
N_RegionaleLymfeklieren
|
2.16.840.1.113883.2.4.3.11.60.40.4.10.11
|
aN1c(f)
|
| aN1c(sn) [DEPRECATED]
|
aN1c(sn)
|
N_RegionaleLymfeklieren
|
2.16.840.1.113883.2.4.3.11.60.40.4.10.11
|
aN1c(sn)
|
| aN2 [DEPRECATED]
|
aN2
|
N_RegionaleLymfeklieren
|
2.16.840.1.113883.2.4.3.11.60.40.4.10.11
|
aN2
|
| aN2(f) [DEPRECATED]
|
aN2(f)
|
N_RegionaleLymfeklieren
|
2.16.840.1.113883.2.4.3.11.60.40.4.10.11
|
aN2(f)
|
| aN2(sn) [DEPRECATED]
|
aN2(sn)
|
N_RegionaleLymfeklieren
|
2.16.840.1.113883.2.4.3.11.60.40.4.10.11
|
aN2(sn)
|
| aN2a [DEPRECATED]
|
aN2a
|
N_RegionaleLymfeklieren
|
2.16.840.1.113883.2.4.3.11.60.40.4.10.11
|
aN2a
|
| aN2a(f) [DEPRECATED]
|
aN2a(f)
|
N_RegionaleLymfeklieren
|
2.16.840.1.113883.2.4.3.11.60.40.4.10.11
|
aN2a(f)
|
| aN2a(sn) [DEPRECATED]
|
aN2a(sn)
|
N_RegionaleLymfeklieren
|
2.16.840.1.113883.2.4.3.11.60.40.4.10.11
|
aN2a(sn)
|
| aN2b [DEPRECATED]
|
aN2b
|
N_RegionaleLymfeklieren
|
2.16.840.1.113883.2.4.3.11.60.40.4.10.11
|
aN2b
|
| aN2b(f) [DEPRECATED]
|
aN2b(f)
|
N_RegionaleLymfeklieren
|
2.16.840.1.113883.2.4.3.11.60.40.4.10.11
|
aN2b(f)
|
| aN2b(sn) [DEPRECATED]
|
aN2b(sn)
|
N_RegionaleLymfeklieren
|
2.16.840.1.113883.2.4.3.11.60.40.4.10.11
|
aN2b(sn)
|
| aN2c [DEPRECATED]
|
aN2c
|
N_RegionaleLymfeklieren
|
2.16.840.1.113883.2.4.3.11.60.40.4.10.11
|
aN2c
|
| aN2c(f) [DEPRECATED]
|
aN2c(f)
|
N_RegionaleLymfeklieren
|
2.16.840.1.113883.2.4.3.11.60.40.4.10.11
|
aN2c(f)
|
| aN2c(sn) [DEPRECATED]
|
aN2c(sn)
|
N_RegionaleLymfeklieren
|
2.16.840.1.113883.2.4.3.11.60.40.4.10.11
|
aN2c(sn)
|
| aN3 [DEPRECATED]
|
aN3
|
N_RegionaleLymfeklieren
|
2.16.840.1.113883.2.4.3.11.60.40.4.10.11
|
aN3
|
| aN3(f) [DEPRECATED]
|
aN3(f)
|
N_RegionaleLymfeklieren
|
2.16.840.1.113883.2.4.3.11.60.40.4.10.11
|
aN3(f)
|
| aN3(sn) [DEPRECATED]
|
aN3(sn)
|
N_RegionaleLymfeklieren
|
2.16.840.1.113883.2.4.3.11.60.40.4.10.11
|
aN3(sn)
|
| aN3a [DEPRECATED]
|
aN3a
|
N_RegionaleLymfeklieren
|
2.16.840.1.113883.2.4.3.11.60.40.4.10.11
|
aN3a
|
| aN3a(f) [DEPRECATED]
|
aN3a(f)
|
N_RegionaleLymfeklieren
|
2.16.840.1.113883.2.4.3.11.60.40.4.10.11
|
aN3a(f)
|
| aN3a(sn) [DEPRECATED]
|
aN3a(sn)
|
N_RegionaleLymfeklieren
|
2.16.840.1.113883.2.4.3.11.60.40.4.10.11
|
aN3a(sn)
|
| aN3b [DEPRECATED]
|
aN3b
|
N_RegionaleLymfeklieren
|
2.16.840.1.113883.2.4.3.11.60.40.4.10.11
|
aN3b
|
| aN3b(f) [DEPRECATED]
|
aN3b(f)
|
N_RegionaleLymfeklieren
|
2.16.840.1.113883.2.4.3.11.60.40.4.10.11
|
aN3b(f)
|
| aN3b(sn) [DEPRECATED]
|
aN3b(sn)
|
N_RegionaleLymfeklieren
|
2.16.840.1.113883.2.4.3.11.60.40.4.10.11
|
aN3b(sn)
|
| aN3c [DEPRECATED]
|
aN3c
|
N_RegionaleLymfeklieren
|
2.16.840.1.113883.2.4.3.11.60.40.4.10.11
|
aN3c
|
| aN3c(f) [DEPRECATED]
|
aN3c(f)
|
N_RegionaleLymfeklieren
|
2.16.840.1.113883.2.4.3.11.60.40.4.10.11
|
aN3c(f)
|
| aN3c(sn) [DEPRECATED]
|
aN3c(sn)
|
N_RegionaleLymfeklieren
|
2.16.840.1.113883.2.4.3.11.60.40.4.10.11
|
aN3c(sn)
|
|
|
| Value Other (OTH) from codesystem NullFlavor (OID: 2.16.840.1.113883.5.1008) is allowed in this valueset.
|
Note: This value list is no longer a valid choice and will become obsolete in the next release.
aN_RegionalLymphNodesSnomedCodelist
| Valueset OID: 2.16.840.1.113883.2.4.3.11.60.40.2.4.27.32
|
Binding: Extensible
|
Status: Active
|
| Conceptname
|
Codesystem name |
Codesystem OID
|
| <1222584008|American Joint Committee on Cancer allowable value|
|
SNOMED CT
|
2.16.840.1.113883.6.96
|
| <1352503003|Union for International Cancer Control allowable value|
|
SNOMED CT
|
2.16.840.1.113883.6.96
|
|
|
| Value Other (OTH) from codesystem NullFlavor (OID: 2.16.840.1.113883.5.1008) is allowed in this valueset.
|
Note: The AJCC and UICC values required for this category were not yet available in SNOMED CT at the time of publication, these will be specified via an erratum later.
AnatomicalStageCodelist
| Valueset OID: 2.16.840.1.113883.2.4.3.11.60.40.2.4.27.1
|
Binding: Extensible
|
Status: Deprecated
|
| Conceptname
|
Conceptcode
|
Codesystem name |
Codesystem OID
|
Description
|
| Stadium 0
|
Stage0
|
AnatomischStadium
|
2.16.840.1.113883.2.4.3.11.60.40.4.10.6
|
Stadium 0
|
| Stadium I
|
StageI
|
AnatomischStadium
|
2.16.840.1.113883.2.4.3.11.60.40.4.10.6
|
Stadium I
|
| Stadium IA
|
StageIA
|
AnatomischStadium
|
2.16.840.1.113883.2.4.3.11.60.40.4.10.6
|
Stadium IA
|
| Stadium IA1
|
StageIA1
|
AnatomischStadium
|
2.16.840.1.113883.2.4.3.11.60.40.4.10.6
|
Stadium IA1
|
| Stadium IA2
|
StageIA2
|
AnatomischStadium
|
2.16.840.1.113883.2.4.3.11.60.40.4.10.6
|
Stadium IA2
|
| Stadium IA3
|
StageIA3
|
AnatomischStadium
|
2.16.840.1.113883.2.4.3.11.60.40.4.10.6
|
Stadium IA3
|
| Stadium IC
|
StageIC
|
AnatomischStadium
|
2.16.840.1.113883.2.4.3.11.60.40.4.10.6
|
Stadium IC
|
| Stadium IB
|
StageIB
|
AnatomischStadium
|
2.16.840.1.113883.2.4.3.11.60.40.4.10.6
|
Stadium IB
|
| Stadium IB1
|
StageIB1
|
AnatomischStadium
|
2.16.840.1.113883.2.4.3.11.60.40.4.10.6
|
Stadium IB1
|
| Stadium IB2
|
StageIB2
|
AnatomischStadium
|
2.16.840.1.113883.2.4.3.11.60.40.4.10.6
|
Stadium IB2
|
| Stadium IS
|
StageIs
|
AnatomischStadium
|
2.16.840.1.113883.2.4.3.11.60.40.4.10.6
|
Stadium IS
|
| Stadium II
|
StageII
|
AnatomischStadium
|
2.16.840.1.113883.2.4.3.11.60.40.4.10.6
|
Stadium II
|
| Stadium IIA
|
StageIIA
|
AnatomischStadium
|
2.16.840.1.113883.2.4.3.11.60.40.4.10.6
|
Stadium IIA
|
| Stadium IIA1
|
StageIIA1
|
AnatomischStadium
|
2.16.840.1.113883.2.4.3.11.60.40.4.10.6
|
Stadium IIA1
|
| Stadium IIA2
|
StageIIA2
|
AnatomischStadium
|
2.16.840.1.113883.2.4.3.11.60.40.4.10.6
|
Stadium IIA2
|
| Stadium IIB
|
StageIIB
|
AnatomischStadium
|
2.16.840.1.113883.2.4.3.11.60.40.4.10.6
|
Stadium IIB
|
| Stadium IIC
|
StageIIC
|
AnatomischStadium
|
2.16.840.1.113883.2.4.3.11.60.40.4.10.6
|
Stadium IIC
|
| Stadium III
|
StageIII
|
AnatomischStadium
|
2.16.840.1.113883.2.4.3.11.60.40.4.10.6
|
Stadium III
|
| Stadium IIIA
|
StageIIIA
|
AnatomischStadium
|
2.16.840.1.113883.2.4.3.11.60.40.4.10.6
|
Stadium IIIA
|
| Stadium IIIA1
|
StageIIIA1
|
AnatomischStadium
|
2.16.840.1.113883.2.4.3.11.60.40.4.10.6
|
Stadium IIIA1
|
| Stadium IIIA2
|
StageIIIA2
|
AnatomischStadium
|
2.16.840.1.113883.2.4.3.11.60.40.4.10.6
|
Stadium IIIA2
|
| Stadium IIIB
|
StageIIIB
|
AnatomischStadium
|
2.16.840.1.113883.2.4.3.11.60.40.4.10.6
|
Stadium IIIB
|
| Stadium IIIC
|
StageIIIC
|
AnatomischStadium
|
2.16.840.1.113883.2.4.3.11.60.40.4.10.6
|
Stadium IIIC
|
| Stadium IIIC1
|
StageIIIC1
|
AnatomischStadium
|
2.16.840.1.113883.2.4.3.11.60.40.4.10.6
|
Stadium IIIC1
|
| Stadium IIIC2
|
StageIIIC2
|
AnatomischStadium
|
2.16.840.1.113883.2.4.3.11.60.40.4.10.6
|
Stadium IIIC2
|
| Stadium IIID
|
StageIIID
|
AnatomischStadium
|
2.16.840.1.113883.2.4.3.11.60.40.4.10.6
|
Stadium IIID
|
| Stadium IV
|
StageIV
|
AnatomischStadium
|
2.16.840.1.113883.2.4.3.11.60.40.4.10.6
|
Stadium IV
|
| Stadium IVA
|
StageIVA
|
AnatomischStadium
|
2.16.840.1.113883.2.4.3.11.60.40.4.10.6
|
Stadium IVA
|
| Stadium IVB
|
StageIVB
|
AnatomischStadium
|
2.16.840.1.113883.2.4.3.11.60.40.4.10.6
|
Stadium IVB
|
| Stadium IVC
|
StageIVC
|
AnatomischStadium
|
2.16.840.1.113883.2.4.3.11.60.40.4.10.6
|
Stadium IVC
|
|
|
| Value Other (OTH) from codesystem NullFlavor (OID: 2.16.840.1.113883.5.1008) is allowed in this valueset.
|
Note: This value list is no longer a valid choice and will become obsolete in the next release.
AnatomicalStageSnomedCodelist
| Valueset OID: 2.16.840.1.113883.2.4.3.11.60.40.2.4.27.50
|
Binding: Extensible
|
Status: Active
|
| Conceptname
|
Codesystem name |
Codesystem OID
|
| SNOMED CT: <1222593009|American Joint Committee on Cancer pathological stage group allowable value|
|
SNOMED CT
|
2.16.840.1.113883.6.96
|
| SNOMED CT: <1222592004|American Joint Committee on Cancer clinical stage group allowable value|
|
SNOMED CT
|
2.16.840.1.113883.6.96
|
| SNOMED CT: <1222594003|American Joint Committee on Cancer yp stage group allowable value|
|
SNOMED CT
|
2.16.840.1.113883.6.96
|
| SNOMED CT: <1352504009|Union for International Cancer Control pathological stage group allowable value|
|
SNOMED CT
|
2.16.840.1.113883.6.96
|
| SNOMED CT: <1352505005|Union for International Cancer Control clinical stage group allowable value|
|
SNOMED CT
|
2.16.840.1.113883.6.96
|
| SNOMED CT: <1352814007|Union for International Cancer Control yp stage group allowable value|
|
SNOMED CT
|
2.16.840.1.113883.6.96
|
|
|
| Value Other (OTH) from codesystem NullFlavor (OID: 2.16.840.1.113883.5.1008) is allowed in this valueset.
|
aT_PrimaryTumorCodelist
| Valueset OID: 2.16.840.1.113883.2.4.3.11.60.40.2.4.27.15
|
Binding: Extensible
|
Status: Deprecated
|
| Conceptname
|
Conceptcode
|
Codesystem name |
Codesystem OID
|
Description
|
| aTx [DEPRECATED]
|
aTx
|
T_PrimaireTumor
|
2.16.840.1.113883.2.4.3.11.60.40.4.10.10
|
aTx
|
| aT0 [DEPRECATED]
|
aT0
|
T_PrimaireTumor
|
2.16.840.1.113883.2.4.3.11.60.40.4.10.10
|
aT0
|
| aTa [DEPRECATED]
|
aTa
|
T_PrimaireTumor
|
2.16.840.1.113883.2.4.3.11.60.40.4.10.10
|
aTa
|
| aTis [DEPRECATED]
|
aTis
|
T_PrimaireTumor
|
2.16.840.1.113883.2.4.3.11.60.40.4.10.10
|
aTis
|
| aTis (DCIS) [DEPRECATED]
|
aTis(DCIS)
|
T_PrimaireTumor
|
2.16.840.1.113883.2.4.3.11.60.40.4.10.10
|
aTis (DCIS)
|
| aTis (LAMN) [DEPRECATED]
|
aTis(LAMN)
|
T_PrimaireTumor
|
2.16.840.1.113883.2.4.3.11.60.40.4.10.10
|
aTis (LAMN)
|
| aTis (LCIS) [DEPRECATED]
|
aTis(LCIS)
|
T_PrimaireTumor
|
2.16.840.1.113883.2.4.3.11.60.40.4.10.10
|
aTis (LCIS)
|
| aTis (Paget) [DEPRECATED]
|
aTis(Paget)
|
T_PrimaireTumor
|
2.16.840.1.113883.2.4.3.11.60.40.4.10.10
|
aTis (Paget)
|
| aTis pu [DEPRECATED]
|
aTispu
|
T_PrimaireTumor
|
2.16.840.1.113883.2.4.3.11.60.40.4.10.10
|
aTis pu
|
| aT1 [DEPRECATED]
|
aT1
|
T_PrimaireTumor
|
2.16.840.1.113883.2.4.3.11.60.40.4.10.10
|
aT1
|
| aT1mi [DEPRECATED]
|
aT1mi
|
T_PrimaireTumor
|
2.16.840.1.113883.2.4.3.11.60.40.4.10.10
|
aT1mi
|
| aT1a [DEPRECATED]
|
aT1a
|
T_PrimaireTumor
|
2.16.840.1.113883.2.4.3.11.60.40.4.10.10
|
aT1a
|
| aT1a1 [DEPRECATED]
|
aT1a1
|
T_PrimaireTumor
|
2.16.840.1.113883.2.4.3.11.60.40.4.10.10
|
aT1a1
|
| aT1a2 [DEPRECATED]
|
aT1a2
|
T_PrimaireTumor
|
2.16.840.1.113883.2.4.3.11.60.40.4.10.10
|
aT1a2
|
| aT1b [DEPRECATED]
|
aT1b
|
T_PrimaireTumor
|
2.16.840.1.113883.2.4.3.11.60.40.4.10.10
|
aT1b
|
| aT1b1 [DEPRECATED]
|
aT1b1
|
T_PrimaireTumor
|
2.16.840.1.113883.2.4.3.11.60.40.4.10.10
|
aT1b1
|
| aT1b2 [DEPRECATED]
|
aT1b2
|
T_PrimaireTumor
|
2.16.840.1.113883.2.4.3.11.60.40.4.10.10
|
aT1b2
|
| aT1c [DEPRECATED]
|
aT1c
|
T_PrimaireTumor
|
2.16.840.1.113883.2.4.3.11.60.40.4.10.10
|
aT1c
|
| aT1c1 [DEPRECATED]
|
aT1c1
|
T_PrimaireTumor
|
2.16.840.1.113883.2.4.3.11.60.40.4.10.10
|
aT1c1
|
| aT1c2 [DEPRECATED]
|
aT1c2
|
T_PrimaireTumor
|
2.16.840.1.113883.2.4.3.11.60.40.4.10.10
|
aT1c2
|
| aT1c3 [DEPRECATED]
|
aT1c3
|
T_PrimaireTumor
|
2.16.840.1.113883.2.4.3.11.60.40.4.10.10
|
aT1c3
|
| aT1d [DEPRECATED]
|
aT1d
|
T_PrimaireTumor
|
2.16.840.1.113883.2.4.3.11.60.40.4.10.10
|
aT1d
|
| aT2 [DEPRECATED]
|
aT2
|
T_PrimaireTumor
|
2.16.840.1.113883.2.4.3.11.60.40.4.10.10
|
aT2
|
| aT2a [DEPRECATED]
|
aT2a
|
T_PrimaireTumor
|
2.16.840.1.113883.2.4.3.11.60.40.4.10.10
|
aT2a
|
| aT2a1 [DEPRECATED]
|
aT2a1
|
T_PrimaireTumor
|
2.16.840.1.113883.2.4.3.11.60.40.4.10.10
|
aT2a1
|
| aT2a2 [DEPRECATED]
|
aT2a2
|
T_PrimaireTumor
|
2.16.840.1.113883.2.4.3.11.60.40.4.10.10
|
aT2a2
|
| aT2b [DEPRECATED]
|
aT2b
|
T_PrimaireTumor
|
2.16.840.1.113883.2.4.3.11.60.40.4.10.10
|
aT2b
|
| aT2c [DEPRECATED]
|
aT2c
|
T_PrimaireTumor
|
2.16.840.1.113883.2.4.3.11.60.40.4.10.10
|
aT2c
|
| aT2d [DEPRECATED]
|
aT2d
|
T_PrimaireTumor
|
2.16.840.1.113883.2.4.3.11.60.40.4.10.10
|
aT2d
|
| aT3 [DEPRECATED]
|
aT3
|
T_PrimaireTumor
|
2.16.840.1.113883.2.4.3.11.60.40.4.10.10
|
aT3
|
| aT3a [DEPRECATED]
|
aT3a
|
T_PrimaireTumor
|
2.16.840.1.113883.2.4.3.11.60.40.4.10.10
|
aT3a
|
| aT3b [DEPRECATED]
|
aT3b
|
T_PrimaireTumor
|
2.16.840.1.113883.2.4.3.11.60.40.4.10.10
|
aT3b
|
| aT3c [DEPRECATED]
|
aT3c
|
T_PrimaireTumor
|
2.16.840.1.113883.2.4.3.11.60.40.4.10.10
|
aT3c
|
| aT3d [DEPRECATED]
|
aT3d
|
T_PrimaireTumor
|
2.16.840.1.113883.2.4.3.11.60.40.4.10.10
|
aT3d
|
| aT3e [DEPRECATED]
|
aT3e
|
T_PrimaireTumor
|
2.16.840.1.113883.2.4.3.11.60.40.4.10.10
|
aT3e
|
| aT4 [DEPRECATED]
|
aT4
|
T_PrimaireTumor
|
2.16.840.1.113883.2.4.3.11.60.40.4.10.10
|
aT4
|
| aT4a [DEPRECATED]
|
aT4a
|
T_PrimaireTumor
|
2.16.840.1.113883.2.4.3.11.60.40.4.10.10
|
aT4a
|
| aT4b [DEPRECATED]
|
aT4b
|
T_PrimaireTumor
|
2.16.840.1.113883.2.4.3.11.60.40.4.10.10
|
aT4b
|
| aT4c [DEPRECATED]
|
aT4c
|
T_PrimaireTumor
|
2.16.840.1.113883.2.4.3.11.60.40.4.10.10
|
aT4c
|
| aT4d [DEPRECATED]
|
aT4d
|
T_PrimaireTumor
|
2.16.840.1.113883.2.4.3.11.60.40.4.10.10
|
aT4d
|
| aT4e [DEPRECATED]
|
aT4e
|
T_PrimaireTumor
|
2.16.840.1.113883.2.4.3.11.60.40.4.10.10
|
aT4e
|
|
|
| Value Other (OTH) from codesystem NullFlavor (OID: 2.16.840.1.113883.5.1008) is allowed in this valueset.
|
Note: This value list is no longer a valid choice and will become obsolete in the next release.
aT_PrimaryTumorSnomedCodelist
| Valueset OID: 2.16.840.1.113883.2.4.3.11.60.40.2.4.27.44
|
Binding: Extensible
|
Status: Active
|
| Conceptname
|
Codesystem name |
Codesystem OID
|
| <1222584008|American Joint Committee on Cancer allowable value|
|
SNOMED CT
|
2.16.840.1.113883.6.96
|
| <1352503003|Union for International Cancer Control allowable value|
|
SNOMED CT
|
2.16.840.1.113883.6.96
|
|
|
| Value Other (OTH) from codesystem NullFlavor (OID: 2.16.840.1.113883.5.1008) is allowed in this valueset.
|
Note: The AJCC and UICC values required for this category were not yet available in SNOMED CT at the time of publication, these will be specified via an erratum later.
cN_RegionalLymphNodesCodelist
| Valueset OID: 2.16.840.1.113883.2.4.3.11.60.40.2.4.27.18
|
Binding: Extensible
|
Status: Deprecated
|
| Conceptname
|
Conceptcode
|
Codesystem name |
Codesystem OID
|
Description
|
| cNX [DEPRECATED]
|
cNX
|
N_RegionaleLymfeklieren
|
2.16.840.1.113883.2.4.3.11.60.40.4.10.11
|
cNX
|
| cNX(f) [DEPRECATED]
|
cNX(f)
|
N_RegionaleLymfeklieren
|
2.16.840.1.113883.2.4.3.11.60.40.4.10.11
|
cNX(f)
|
| cNX(sn) [DEPRECATED]
|
cNX(sn)
|
N_RegionaleLymfeklieren
|
2.16.840.1.113883.2.4.3.11.60.40.4.10.11
|
cNX(sn)
|
| cN0 [DEPRECATED]
|
cN0
|
N_RegionaleLymfeklieren
|
2.16.840.1.113883.2.4.3.11.60.40.4.10.11
|
cN0
|
| cN0(f) [DEPRECATED]
|
cN0(f)
|
N_RegionaleLymfeklieren
|
2.16.840.1.113883.2.4.3.11.60.40.4.10.11
|
cN0(f)
|
| cN0(sn) [DEPRECATED]
|
cN0(sn)
|
N_RegionaleLymfeklieren
|
2.16.840.1.113883.2.4.3.11.60.40.4.10.11
|
cN0(sn)
|
| cN0(i-) [DEPRECATED]
|
cN0(i-)
|
N_RegionaleLymfeklieren
|
2.16.840.1.113883.2.4.3.11.60.40.4.10.11
|
cN0(i-)
|
| cN0(i-)(sn) [DEPRECATED]
|
cN0(i-)(sn)
|
N_RegionaleLymfeklieren
|
2.16.840.1.113883.2.4.3.11.60.40.4.10.11
|
cN0(i-)(sn)
|
| cN0(i+) [DEPRECATED]
|
cN0(i+)
|
N_RegionaleLymfeklieren
|
2.16.840.1.113883.2.4.3.11.60.40.4.10.11
|
cN0(i+)
|
| cN0(i+)(sn) [DEPRECATED]
|
cN0(i+)(sn)
|
N_RegionaleLymfeklieren
|
2.16.840.1.113883.2.4.3.11.60.40.4.10.11
|
cN0(i+)(sn)
|
| cN0(mol-) [DEPRECATED]
|
cN0(mol-)
|
N_RegionaleLymfeklieren
|
2.16.840.1.113883.2.4.3.11.60.40.4.10.11
|
cN0(mol-)
|
| cN0(mol-)(sn) [DEPRECATED]
|
cN0(mol-)(sn)
|
N_RegionaleLymfeklieren
|
2.16.840.1.113883.2.4.3.11.60.40.4.10.11
|
cN0(mol-)(sn)
|
| cN0(mol+) [DEPRECATED]
|
cN0(mol+)
|
N_RegionaleLymfeklieren
|
2.16.840.1.113883.2.4.3.11.60.40.4.10.11
|
cN0(mol+)
|
| cN0(mol+)(sn) [DEPRECATED]
|
cN0(mol+)(sn)
|
N_RegionaleLymfeklieren
|
2.16.840.1.113883.2.4.3.11.60.40.4.10.11
|
cN0(mol+)(sn)
|
| cN1 [DEPRECATED]
|
cN1
|
N_RegionaleLymfeklieren
|
2.16.840.1.113883.2.4.3.11.60.40.4.10.11
|
cN1
|
| cN1(f) [DEPRECATED]
|
cN1(f)
|
N_RegionaleLymfeklieren
|
2.16.840.1.113883.2.4.3.11.60.40.4.10.11
|
cN1(f)
|
| cN1(sn) [DEPRECATED]
|
cN1(sn)
|
N_RegionaleLymfeklieren
|
2.16.840.1.113883.2.4.3.11.60.40.4.10.11
|
cN1(sn)
|
| cN1mi [DEPRECATED]
|
cN1mi
|
N_RegionaleLymfeklieren
|
2.16.840.1.113883.2.4.3.11.60.40.4.10.11
|
cN1mi
|
| cN1mi(f) [DEPRECATED]
|
cN1mi(f)
|
N_RegionaleLymfeklieren
|
2.16.840.1.113883.2.4.3.11.60.40.4.10.11
|
cN1mi(f)
|
| cN1mi(sn) [DEPRECATED]
|
cN1mi(sn)
|
N_RegionaleLymfeklieren
|
2.16.840.1.113883.2.4.3.11.60.40.4.10.11
|
cN1mi(sn)
|
| cN1a [DEPRECATED]
|
cN1a
|
N_RegionaleLymfeklieren
|
2.16.840.1.113883.2.4.3.11.60.40.4.10.11
|
cN1a
|
| cN1a(f) [DEPRECATED]
|
cN1a(f)
|
N_RegionaleLymfeklieren
|
2.16.840.1.113883.2.4.3.11.60.40.4.10.11
|
cN1a(f)
|
| cN1a(sn) [DEPRECATED]
|
cN1a(sn)
|
N_RegionaleLymfeklieren
|
2.16.840.1.113883.2.4.3.11.60.40.4.10.11
|
cN1a(sn)
|
| cN1b [DEPRECATED]
|
cN1b
|
N_RegionaleLymfeklieren
|
2.16.840.1.113883.2.4.3.11.60.40.4.10.11
|
cN1b
|
| cN1b(f) [DEPRECATED]
|
cN1b(f)
|
N_RegionaleLymfeklieren
|
2.16.840.1.113883.2.4.3.11.60.40.4.10.11
|
cN1b(f)
|
| cN1b(sn) [DEPRECATED]
|
cN1b(sn)
|
N_RegionaleLymfeklieren
|
2.16.840.1.113883.2.4.3.11.60.40.4.10.11
|
cN1b(sn)
|
| cN1c [DEPRECATED]
|
cN1c
|
N_RegionaleLymfeklieren
|
2.16.840.1.113883.2.4.3.11.60.40.4.10.11
|
cN1c
|
| cN1c(f) [DEPRECATED]
|
cN1c(f)
|
N_RegionaleLymfeklieren
|
2.16.840.1.113883.2.4.3.11.60.40.4.10.11
|
cN1c(f)
|
| cN1c(sn) [DEPRECATED]
|
cN1c(sn)
|
N_RegionaleLymfeklieren
|
2.16.840.1.113883.2.4.3.11.60.40.4.10.11
|
cN1c(sn)
|
| cN2 [DEPRECATED]
|
cN2
|
N_RegionaleLymfeklieren
|
2.16.840.1.113883.2.4.3.11.60.40.4.10.11
|
cN2
|
| cN2(f) [DEPRECATED]
|
cN2(f)
|
N_RegionaleLymfeklieren
|
2.16.840.1.113883.2.4.3.11.60.40.4.10.11
|
cN2(f)
|
| cN2(sn) [DEPRECATED]
|
cN2(sn)
|
N_RegionaleLymfeklieren
|
2.16.840.1.113883.2.4.3.11.60.40.4.10.11
|
cN2(sn)
|
| cN2a [DEPRECATED]
|
cN2a
|
N_RegionaleLymfeklieren
|
2.16.840.1.113883.2.4.3.11.60.40.4.10.11
|
cN2a
|
| cN2a(f) [DEPRECATED]
|
cN2a(f)
|
N_RegionaleLymfeklieren
|
2.16.840.1.113883.2.4.3.11.60.40.4.10.11
|
cN2a(f)
|
| cN2a(sn) [DEPRECATED]
|
cN2a(sn)
|
N_RegionaleLymfeklieren
|
2.16.840.1.113883.2.4.3.11.60.40.4.10.11
|
cN2a(sn)
|
| cN2b [DEPRECATED]
|
cN2b
|
N_RegionaleLymfeklieren
|
2.16.840.1.113883.2.4.3.11.60.40.4.10.11
|
cN2b
|
| cN2b(f) [DEPRECATED]
|
cN2b(f)
|
N_RegionaleLymfeklieren
|
2.16.840.1.113883.2.4.3.11.60.40.4.10.11
|
cN2b(f)
|
| cN2b(sn) [DEPRECATED]
|
cN2b(sn)
|
N_RegionaleLymfeklieren
|
2.16.840.1.113883.2.4.3.11.60.40.4.10.11
|
cN2b(sn)
|
| cN2c [DEPRECATED]
|
cN2c
|
N_RegionaleLymfeklieren
|
2.16.840.1.113883.2.4.3.11.60.40.4.10.11
|
cN2c
|
| cN2c(f) [DEPRECATED]
|
cN2c(f)
|
N_RegionaleLymfeklieren
|
2.16.840.1.113883.2.4.3.11.60.40.4.10.11
|
cN2c(f)
|
| cN2c(sn) [DEPRECATED]
|
cN2c(sn)
|
N_RegionaleLymfeklieren
|
2.16.840.1.113883.2.4.3.11.60.40.4.10.11
|
cN2c(sn)
|
| cN3 [DEPRECATED]
|
cN3
|
N_RegionaleLymfeklieren
|
2.16.840.1.113883.2.4.3.11.60.40.4.10.11
|
cN3
|
| cN3(f) [DEPRECATED]
|
cN3(f)
|
N_RegionaleLymfeklieren
|
2.16.840.1.113883.2.4.3.11.60.40.4.10.11
|
cN3(f)
|
| cN3(sn) [DEPRECATED]
|
cN3(sn)
|
N_RegionaleLymfeklieren
|
2.16.840.1.113883.2.4.3.11.60.40.4.10.11
|
cN3(sn)
|
| cN3a [DEPRECATED]
|
cN3a
|
N_RegionaleLymfeklieren
|
2.16.840.1.113883.2.4.3.11.60.40.4.10.11
|
cN3a
|
| cN3a(f) [DEPRECATED]
|
cN3a(f)
|
N_RegionaleLymfeklieren
|
2.16.840.1.113883.2.4.3.11.60.40.4.10.11
|
cN3a(f)
|
| cN3a(sn) [DEPRECATED]
|
cN3a(sn)
|
N_RegionaleLymfeklieren
|
2.16.840.1.113883.2.4.3.11.60.40.4.10.11
|
cN3a(sn)
|
| cN3b [DEPRECATED]
|
cN3b
|
N_RegionaleLymfeklieren
|
2.16.840.1.113883.2.4.3.11.60.40.4.10.11
|
cN3b
|
| cN3b(f) [DEPRECATED]
|
cN3b(f)
|
N_RegionaleLymfeklieren
|
2.16.840.1.113883.2.4.3.11.60.40.4.10.11
|
cN3b(f)
|
| cN3b(sn) [DEPRECATED]
|
cN3b(sn)
|
N_RegionaleLymfeklieren
|
2.16.840.1.113883.2.4.3.11.60.40.4.10.11
|
cN3b(sn)
|
| cN3c [DEPRECATED]
|
cN3c
|
N_RegionaleLymfeklieren
|
2.16.840.1.113883.2.4.3.11.60.40.4.10.11
|
cN3c
|
| cN3c(f) [DEPRECATED]
|
cN3c(f)
|
N_RegionaleLymfeklieren
|
2.16.840.1.113883.2.4.3.11.60.40.4.10.11
|
cN3c(f)
|
| cN3c(sn) [DEPRECATED]
|
cN3c(sn)
|
N_RegionaleLymfeklieren
|
2.16.840.1.113883.2.4.3.11.60.40.4.10.11
|
cN3c(sn)
|
|
|
| Value Other (OTH) from codesystem NullFlavor (OID: 2.16.840.1.113883.5.1008) is allowed in this valueset.
|
Note: This value list is no longer a valid choice and will become obsolete in the next release.
cN_RegionalLymphNodesSnomedCodelist
| Valueset OID: 2.16.840.1.113883.2.4.3.11.60.40.2.4.27.33
|
Binding: Extensible
|
Status: Active
|
| Conceptname
|
Codesystem name |
Codesystem OID
|
| SNOMED CT: <1222588006|American Joint Committee on Cancer clinical N category allowable value|
|
SNOMED CT
|
2.16.840.1.113883.6.96
|
| SNOMED CT: <1353038000|Union for International Cancer Control clinical N category allowable value|
|
SNOMED CT
|
2.16.840.1.113883.6.96
|
|
|
| Value Other (OTH) from codesystem NullFlavor (OID: 2.16.840.1.113883.5.1008) is allowed in this valueset.
|
cpM_DistantMetastasisCodelist
| Valueset OID: 2.16.840.1.113883.2.4.3.11.60.40.2.4.27.28
|
Binding: Extensible
|
Status: Deprecated
|
| Conceptname
|
Conceptcode
|
Codesystem name |
Codesystem OID
|
Description
|
| cM0 [DEPRECATED]
|
cM0
|
M_Afstandsmetastase
|
2.16.840.1.113883.2.4.3.11.60.40.4.10.3
|
cM0
|
| cM0(i+) [DEPRECATED]
|
cM0(i+)
|
M_Afstandsmetastase
|
2.16.840.1.113883.2.4.3.11.60.40.4.10.3
|
cM0(i+)
|
| cM0(mol+) [DEPRECATED]
|
cM0(mol+)
|
M_Afstandsmetastase
|
2.16.840.1.113883.2.4.3.11.60.40.4.10.3
|
cM0(mol+)
|
| cM1 [DEPRECATED]
|
cM1
|
M_Afstandsmetastase
|
2.16.840.1.113883.2.4.3.11.60.40.4.10.3
|
cM1
|
| cM1a [DEPRECATED]
|
cM1a
|
M_Afstandsmetastase
|
2.16.840.1.113883.2.4.3.11.60.40.4.10.3
|
cM1a
|
| cM1a(0) [DEPRECATED]
|
cM1a(0)
|
M_Afstandsmetastase
|
2.16.840.1.113883.2.4.3.11.60.40.4.10.3
|
cM1a(0)
|
| cM1a(1) [DEPRECATED]
|
cM1a(1)
|
M_Afstandsmetastase
|
2.16.840.1.113883.2.4.3.11.60.40.4.10.3
|
cM1a(1)
|
| cM1b [DEPRECATED]
|
cM1b
|
M_Afstandsmetastase
|
2.16.840.1.113883.2.4.3.11.60.40.4.10.3
|
cM1b
|
| cM1b(0) [DEPRECATED]
|
cM1b(0)
|
M_Afstandsmetastase
|
2.16.840.1.113883.2.4.3.11.60.40.4.10.3
|
cM1b(0)
|
| cM1b(1) [DEPRECATED]
|
cM1b(1)
|
M_Afstandsmetastase
|
2.16.840.1.113883.2.4.3.11.60.40.4.10.3
|
cM1b(1)
|
| cM1c [DEPRECATED]
|
cM1c
|
M_Afstandsmetastase
|
2.16.840.1.113883.2.4.3.11.60.40.4.10.3
|
cM1c
|
| cM1c(0) [DEPRECATED]
|
cM1c(0)
|
M_Afstandsmetastase
|
2.16.840.1.113883.2.4.3.11.60.40.4.10.3
|
cM1c(0)
|
| cM1c(1) [DEPRECATED]
|
cM1c(1)
|
M_Afstandsmetastase
|
2.16.840.1.113883.2.4.3.11.60.40.4.10.3
|
cM1c(1)
|
| cM1d [DEPRECATED]
|
cM1d
|
M_Afstandsmetastase
|
2.16.840.1.113883.2.4.3.11.60.40.4.10.3
|
cM1d
|
| cM1d(0) [DEPRECATED]
|
cM1d(0)
|
M_Afstandsmetastase
|
2.16.840.1.113883.2.4.3.11.60.40.4.10.3
|
cM1d(0)
|
| cM1d(1) [DEPRECATED]
|
cM1d(1)
|
M_Afstandsmetastase
|
2.16.840.1.113883.2.4.3.11.60.40.4.10.3
|
cM1d(1)
|
| pM1 [DEPRECATED]
|
pM1
|
M_Afstandsmetastase
|
2.16.840.1.113883.2.4.3.11.60.40.4.10.3
|
pM1
|
| pM1a [DEPRECATED]
|
pM1a
|
M_Afstandsmetastase
|
2.16.840.1.113883.2.4.3.11.60.40.4.10.3
|
pM1a
|
| pM1a(0) [DEPRECATED]
|
pM1a(0)
|
M_Afstandsmetastase
|
2.16.840.1.113883.2.4.3.11.60.40.4.10.3
|
pM1a(0)
|
| pM1a(1) [DEPRECATED]
|
pM1a(1)
|
M_Afstandsmetastase
|
2.16.840.1.113883.2.4.3.11.60.40.4.10.3
|
pM1a(1)
|
| pM1b [DEPRECATED]
|
pM1b
|
M_Afstandsmetastase
|
2.16.840.1.113883.2.4.3.11.60.40.4.10.3
|
pM1b
|
| pM1b(0) [DEPRECATED]
|
pM1b(0)
|
M_Afstandsmetastase
|
2.16.840.1.113883.2.4.3.11.60.40.4.10.3
|
pM1b(0)
|
| pM1b(1) [DEPRECATED]
|
pM1b(1)
|
M_Afstandsmetastase
|
2.16.840.1.113883.2.4.3.11.60.40.4.10.3
|
pM1b(1)
|
| pM1c [DEPRECATED]
|
pM1c
|
M_Afstandsmetastase
|
2.16.840.1.113883.2.4.3.11.60.40.4.10.3
|
pM1c
|
| pM1c(0) [DEPRECATED]
|
pM1c(0)
|
M_Afstandsmetastase
|
2.16.840.1.113883.2.4.3.11.60.40.4.10.3
|
pM1c(0)
|
| pM1c(1) [DEPRECATED]
|
pM1c(1)
|
M_Afstandsmetastase
|
2.16.840.1.113883.2.4.3.11.60.40.4.10.3
|
pM1c(1)
|
| pM1d [DEPRECATED]
|
pM1d
|
M_Afstandsmetastase
|
2.16.840.1.113883.2.4.3.11.60.40.4.10.3
|
pM1d
|
| pM1d(0) [DEPRECATED]
|
pM1d(0)
|
M_Afstandsmetastase
|
2.16.840.1.113883.2.4.3.11.60.40.4.10.3
|
pM1d(0)
|
| pM1d(1) [DEPRECATED]
|
pM1d(1)
|
M_Afstandsmetastase
|
2.16.840.1.113883.2.4.3.11.60.40.4.10.3
|
pM1d(1)
|
|
|
| Value Other (OTH) from codesystem NullFlavor (OID: 2.16.840.1.113883.5.1008) is allowed in this valueset.
|
Note: This value list is no longer a valid choice and will become obsolete in the next release.
cpM_DistantMetastasisSnomedCodelist
| Valueset OID: 2.16.840.1.113883.2.4.3.11.60.40.2.4.27.46
|
Binding: Extensible
|
Status: Active
|
| Conceptname
|
Codesystem name |
Codesystem OID
|
| SNOMED CT: <1222587001|American Joint Committee on Cancer clinical M category allowable value|
|
SNOMED CT
|
2.16.840.1.113883.6.96
|
| SNOMED CT: <1222591006|American Joint Committee on Cancer pathological M category allowable value|
|
SNOMED CT
|
2.16.840.1.113883.6.96
|
| SNOMED CT: <1352509004|Union for International Cancer Control clinical M category allowable value|
|
SNOMED CT
|
2.16.840.1.113883.6.96
|
| SNOMED CT: <1352570001|Union for International Cancer Control pathological M category allowable value|
|
SNOMED CT
|
2.16.840.1.113883.6.96
|
|
|
| Value Other (OTH) from codesystem NullFlavor (OID: 2.16.840.1.113883.5.1008) is allowed in this valueset.
|
cT_PrimaryTumorCodelist
| Valueset OID: 2.16.840.1.113883.2.4.3.11.60.40.2.4.27.9
|
Binding: Extensible
|
Status: Deprecated
|
| Conceptname
|
Conceptcode
|
Codesystem name |
Codesystem OID
|
Description
|
| cTx [DEPRECATED]
|
cTx
|
T_PrimaireTumor
|
2.16.840.1.113883.2.4.3.11.60.40.4.10.10
|
cTx
|
| cT0 [DEPRECATED]
|
cT0
|
T_PrimaireTumor
|
2.16.840.1.113883.2.4.3.11.60.40.4.10.10
|
cT0
|
| cTa [DEPRECATED]
|
cTa
|
T_PrimaireTumor
|
2.16.840.1.113883.2.4.3.11.60.40.4.10.10
|
cTa
|
| cTis [DEPRECATED]
|
cTis
|
T_PrimaireTumor
|
2.16.840.1.113883.2.4.3.11.60.40.4.10.10
|
cTis
|
| cTis (DCIS)
|
cTis(DCIS)
|
T_PrimaireTumor
|
2.16.840.1.113883.2.4.3.11.60.40.4.10.10
|
cTis (DCIS)
|
| cTis (LAMN)
|
cTis(LAMN)
|
T_PrimaireTumor
|
2.16.840.1.113883.2.4.3.11.60.40.4.10.10
|
cTis (LAMN)
|
| cTis (LCIS)
|
cTis(LCIS)
|
T_PrimaireTumor
|
2.16.840.1.113883.2.4.3.11.60.40.4.10.10
|
cTis (LCIS)
|
| cTis (Paget)
|
cTis(Paget)
|
T_PrimaireTumor
|
2.16.840.1.113883.2.4.3.11.60.40.4.10.10
|
cTis (Paget)
|
| cTis pu
|
cTispu
|
T_PrimaireTumor
|
2.16.840.1.113883.2.4.3.11.60.40.4.10.10
|
cTis pu
|
| cT1 [DEPRECATED]
|
cT1
|
T_PrimaireTumor
|
2.16.840.1.113883.2.4.3.11.60.40.4.10.10
|
cT1
|
| cT1mi [DEPRECATED]
|
cT1mi
|
T_PrimaireTumor
|
2.16.840.1.113883.2.4.3.11.60.40.4.10.10
|
cT1mi
|
| cT1a [DEPRECATED]
|
cT1a
|
T_PrimaireTumor
|
2.16.840.1.113883.2.4.3.11.60.40.4.10.10
|
cT1a
|
| cT1a1 [DEPRECATED]
|
cT1a1
|
T_PrimaireTumor
|
2.16.840.1.113883.2.4.3.11.60.40.4.10.10
|
cT1a1
|
| cT1a2 [DEPRECATED]
|
cT1a2
|
T_PrimaireTumor
|
2.16.840.1.113883.2.4.3.11.60.40.4.10.10
|
cT1a2
|
| cT1b [DEPRECATED]
|
cT1b
|
T_PrimaireTumor
|
2.16.840.1.113883.2.4.3.11.60.40.4.10.10
|
cT1b
|
| cT1b1 [DEPRECATED]
|
cT1b1
|
T_PrimaireTumor
|
2.16.840.1.113883.2.4.3.11.60.40.4.10.10
|
cT1b1
|
| cT1b2 [DEPRECATED]
|
cT1b2
|
T_PrimaireTumor
|
2.16.840.1.113883.2.4.3.11.60.40.4.10.10
|
cT1b2
|
| cT1c [DEPRECATED]
|
cT1c
|
T_PrimaireTumor
|
2.16.840.1.113883.2.4.3.11.60.40.4.10.10
|
cT1c
|
| cT1c1 [DEPRECATED]
|
cT1c1
|
T_PrimaireTumor
|
2.16.840.1.113883.2.4.3.11.60.40.4.10.10
|
cT1c1
|
| cT1c2 [DEPRECATED]
|
cT1c2
|
T_PrimaireTumor
|
2.16.840.1.113883.2.4.3.11.60.40.4.10.10
|
cT1c2
|
| cT1c3 [DEPRECATED]
|
cT1c3
|
T_PrimaireTumor
|
2.16.840.1.113883.2.4.3.11.60.40.4.10.10
|
cT1c3
|
| cT1d [DEPRECATED]
|
cT1d
|
T_PrimaireTumor
|
2.16.840.1.113883.2.4.3.11.60.40.4.10.10
|
cT1d
|
| cT2 [DEPRECATED]
|
cT2
|
T_PrimaireTumor
|
2.16.840.1.113883.2.4.3.11.60.40.4.10.10
|
cT2
|
| cT2a [DEPRECATED]
|
cT2a
|
T_PrimaireTumor
|
2.16.840.1.113883.2.4.3.11.60.40.4.10.10
|
cT2a
|
| cT2a1 [DEPRECATED]
|
cT2a1
|
T_PrimaireTumor
|
2.16.840.1.113883.2.4.3.11.60.40.4.10.10
|
cT2a1
|
| cT2a2 [DEPRECATED]
|
cT2a2
|
T_PrimaireTumor
|
2.16.840.1.113883.2.4.3.11.60.40.4.10.10
|
cT2a2
|
| cT2b [DEPRECATED]
|
cT2b
|
T_PrimaireTumor
|
2.16.840.1.113883.2.4.3.11.60.40.4.10.10
|
cT2b
|
| cT2c [DEPRECATED]
|
cT2c
|
T_PrimaireTumor
|
2.16.840.1.113883.2.4.3.11.60.40.4.10.10
|
cT2c
|
| cT2d [DEPRECATED]
|
cT2d
|
T_PrimaireTumor
|
2.16.840.1.113883.2.4.3.11.60.40.4.10.10
|
cT2d
|
| cT3 [DEPRECATED]
|
cT3
|
T_PrimaireTumor
|
2.16.840.1.113883.2.4.3.11.60.40.4.10.10
|
cT3
|
| cT3a [DEPRECATED]
|
cT3a
|
T_PrimaireTumor
|
2.16.840.1.113883.2.4.3.11.60.40.4.10.10
|
cT3a
|
| cT3b [DEPRECATED]
|
cT3b
|
T_PrimaireTumor
|
2.16.840.1.113883.2.4.3.11.60.40.4.10.10
|
cT3b
|
| cT3c [DEPRECATED]
|
cT3c
|
T_PrimaireTumor
|
2.16.840.1.113883.2.4.3.11.60.40.4.10.10
|
cT3c
|
| cT3d [DEPRECATED]
|
cT3d
|
T_PrimaireTumor
|
2.16.840.1.113883.2.4.3.11.60.40.4.10.10
|
cT3d
|
| cT3e [DEPRECATED]
|
cT3e
|
T_PrimaireTumor
|
2.16.840.1.113883.2.4.3.11.60.40.4.10.10
|
cT3e
|
| cT4 [DEPRECATED]
|
cT4
|
T_PrimaireTumor
|
2.16.840.1.113883.2.4.3.11.60.40.4.10.10
|
cT4
|
| cT4a [DEPRECATED]
|
cT4a
|
T_PrimaireTumor
|
2.16.840.1.113883.2.4.3.11.60.40.4.10.10
|
cT4a
|
| cT4b [DEPRECATED]
|
cT4b
|
T_PrimaireTumor
|
2.16.840.1.113883.2.4.3.11.60.40.4.10.10
|
cT4b
|
| cT4c [DEPRECATED]
|
cT4c
|
T_PrimaireTumor
|
2.16.840.1.113883.2.4.3.11.60.40.4.10.10
|
cT4c
|
| cT4d [DEPRECATED]
|
cT4d
|
T_PrimaireTumor
|
2.16.840.1.113883.2.4.3.11.60.40.4.10.10
|
cT4d
|
| cT4e [DEPRECATED]
|
cT4e
|
T_PrimaireTumor
|
2.16.840.1.113883.2.4.3.11.60.40.4.10.10
|
cT4e
|
|
|
| Value Other (OTH) from codesystem NullFlavor (OID: 2.16.840.1.113883.5.1008) is allowed in this valueset.
|
Note: This value list is no longer a valid choice and will become obsolete in the next release.
cT_PrimaryTumorSnomedCodelist
| Valueset OID: 2.16.840.1.113883.2.4.3.11.60.40.2.4.27.39
|
Binding: Extensible
|
Status: Active
|
| Conceptname
|
Codesystem name |
Codesystem OID
|
| SNOMED CT: <1222585009|American Joint Committee on Cancer clinical T category allowable value|
|
SNOMED CT
|
2.16.840.1.113883.6.96
|
| SNOMED CT: <1352957001|Union for International Cancer Control clinical T category allowable value|
|
SNOMED CT
|
2.16.840.1.113883.6.96
|
|
|
| Value Other (OTH) from codesystem NullFlavor (OID: 2.16.840.1.113883.5.1008) is allowed in this valueset.
|
G_HistopathologicalGradingCodelist
| Valueset OID: 2.16.840.1.113883.2.4.3.11.60.40.2.4.27.17
|
Binding: Extensible
|
Status: Deprecated
|
| Conceptname
|
Conceptcode
|
Codesystem name |
Codesystem OID
|
Description
|
| GX [DEPRECATED]
|
GX
|
G_DifferentiatiegraadTumor
|
2.16.840.1.113883.2.4.3.11.60.40.4.10.5
|
Differentiatiegraad kan niet beoordeeld worden.
|
| G1 [DEPRECATED]
|
G1
|
G_DifferentiatiegraadTumor
|
2.16.840.1.113883.2.4.3.11.60.40.4.10.5
|
Goed gedifferentieerd.
|
| G2 [DEPRECATED]
|
G2
|
G_DifferentiatiegraadTumor
|
2.16.840.1.113883.2.4.3.11.60.40.4.10.5
|
Matig gedifferentieerd.
|
| G3 [DEPRECATED]
|
G3
|
G_DifferentiatiegraadTumor
|
2.16.840.1.113883.2.4.3.11.60.40.4.10.5
|
Slecht gedifferentieerd.
|
| G3-4 [DEPRECATED]
|
G3-4
|
G_DifferentiatiegraadTumor
|
2.16.840.1.113883.2.4.3.11.60.40.4.10.5
|
Slecht gedifferentieerd of ongedifferentieerd.
|
| G4 [DEPRECATED]
|
G4
|
G_DifferentiatiegraadTumor
|
2.16.840.1.113883.2.4.3.11.60.40.4.10.5
|
Ongedifferentieerd.
|
| G5 [DEPRECATED]
|
G5
|
G_DifferentiatiegraadTumor
|
2.16.840.1.113883.2.4.3.11.60.40.4.10.5
|
Differentiatiegraad groep 5 (Gleason score: 9-10)
|
| LowMitoticRate [DEPRECATED]
|
LowMitoticRate
|
G_DifferentiatiegraadTumor
|
2.16.840.1.113883.2.4.3.11.60.40.4.10.5
|
Lage mitotische rato
|
| HighMitoticRate [DEPRECATED]
|
HighMitoticRate
|
G_DifferentiatiegraadTumor
|
2.16.840.1.113883.2.4.3.11.60.40.4.10.5
|
Hoge mitotische rato
|
|
|
| Value Other (OTH) from codesystem NullFlavor (OID: 2.16.840.1.113883.5.1008) is allowed in this valueset.
|
Note: This value list is no longer a valid choice and will become obsolete in the next release.
G_HistopathologicalGradingSnomedCodelist
| Valueset OID: 2.16.840.1.113883.2.4.3.11.60.40.2.4.27.49
|
Binding: Extensible
|
Status: Active
|
| Conceptname
|
Codesystem name |
Codesystem OID
|
| SNOMED CT: <1222599008|American Joint Committee on Cancer pathological grade allowable value|
|
SNOMED CT
|
2.16.840.1.113883.6.96
|
| SNOMED CT: <1222598000|American Joint Committee on Cancer clinical grade allowable value|
|
SNOMED CT
|
2.16.840.1.113883.6.96
|
| SNOMED CT: <1222600006|American Joint Committee on Cancer yp grade allowable value|
|
SNOMED CT
|
2.16.840.1.113883.6.96
|
| SNOMED CT: <1352507002|Union for International Cancer Control pathological grade allowable value|
|
SNOMED CT
|
2.16.840.1.113883.6.96
|
| SNOMED CT: <1352508007|Union for International Cancer Control clinical grade allowable value|
|
SNOMED CT
|
2.16.840.1.113883.6.96
|
| SNOMED CT: <1353058004|Union for International Cancer Control yp grade allowable value|
|
SNOMED CT
|
2.16.840.1.113883.6.96
|
|
|
| Value Other (OTH) from codesystem NullFlavor (OID: 2.16.840.1.113883.5.1008) is allowed in this valueset.
|
IsPrimaryTumorCodelist
| Valueset OID: 2.16.840.1.113883.2.4.3.11.60.40.2.4.27.30
|
Binding: Required
|
Status: Active
|
| Conceptname
|
Conceptcode
|
Codesystem name |
Codesystem OID
|
Description
|
| Suspicious mass positive for primary malignant neoplasm
|
160981000146103
|
SNOMED CT
|
2.16.840.1.113883.6.96
|
Ja, is (onderdeel van) de primaire tumor
|
| Suspicious mass negative for primary malignant neoplasm
|
160971000146100
|
SNOMED CT
|
2.16.840.1.113883.6.96
|
Nee, is geen (onderdeel van) de primaire tumor
|
| Suspicious mass unassessable for primary malignant neoplasm
|
180251000146102
|
SNOMED CT
|
2.16.840.1.113883.6.96
|
Onbekend of het (onderdeel is van) de primaire tumor maligne tumor
|
|
|
| Other values are not allowed
|
L_LymphaticInvasionCodelist
| Valueset OID: 2.16.840.1.113883.2.4.3.11.60.40.2.4.27.2
|
Binding: Extensible
|
Status: Deprecated
|
| Conceptname
|
Conceptcode
|
Codesystem name |
Codesystem OID
|
Description
|
| LX [DEPRECATED]
|
LX
|
L_LymfatischeInvasie
|
2.16.840.1.113883.2.4.3.11.60.40.4.10.9
|
Aanwezigheid van Lymfatische invasie kan niet beoordeeld worden
|
| L0 [DEPRECATED]
|
L0
|
L_LymfatischeInvasie
|
2.16.840.1.113883.2.4.3.11.60.40.4.10.9
|
Geen Lymfatische invasie
|
| L1 [DEPRECATED]
|
L1
|
L_LymfatischeInvasie
|
2.16.840.1.113883.2.4.3.11.60.40.4.10.9
|
Lymfatische invasie
|
|
|
| Value Other (OTH) from codesystem NullFlavor (OID: 2.16.840.1.113883.5.1008) is allowed in this valueset.
|
Note: This value list is no longer a valid choice and will become obsolete in the next release.
L_LymphaticInvasionSnomedCodelist
| Valueset OID: 2.16.840.1.113883.2.4.3.11.60.40.2.4.27.53
|
Binding: Extensible
|
Status: Active
|
| Conceptname
|
Codesystem name |
Codesystem OID
|
| <1222584008|American Joint Committee on Cancer allowable value|
|
SNOMED CT
|
2.16.840.1.113883.6.96
|
| <1352503003|Union for International Cancer Control allowable value|
|
SNOMED CT
|
2.16.840.1.113883.6.96
|
|
|
| Value Other (OTH) from codesystem NullFlavor (OID: 2.16.840.1.113883.5.1008) is allowed in this valueset.
|
Note: The AJCC and UICC values required for this category were not yet available in SNOMED CT at the time of publication, these will be specified via an erratum later.
LocationCodelist
| Valueset OID: 2.16.840.1.113883.2.4.3.11.60.40.2.4.27.29
|
Binding: Required
|
Status: Active
|
| Conceptname
|
Codesystem name |
Codesystem OID
|
| SNOMED CT: <59441001|Structure of lymph node|
|
SNOMED CT
|
2.16.840.1.113883.6.96
|
|
|
| Value Other (OTH) from codesystem NullFlavor (OID: 2.16.840.1.113883.5.1008) is allowed in this valueset.
|
LocationICD-O-3Codelist
| Valueset OID: 2.16.840.1.113883.2.4.3.11.60.40.2.4.27.31
|
Binding: Required
|
Status: Active
|
| Conceptname
|
Conceptcode
|
Codesystem name |
Codesystem OID
|
Description
|
| Lymfeklieren van hoofd, aangezicht en hals
|
C77.0
|
ICD-O-3
|
2.16.840.1.113883.6.43.1
|
Lymfeklieren van hoofd, aangezicht en hals
|
| Intrathoracale lymfeklieren
|
C77.1
|
ICD-O-3
|
2.16.840.1.113883.6.43.1
|
Intrathoracale lymfeklieren
|
| Intra-abdominale lymfeklieren
|
C77.2
|
ICD-O-3
|
2.16.840.1.113883.6.43.1
|
Intra-abdominale lymfeklieren
|
| Lymfeklieren van oksel en bovenste extremiteit
|
C77.3
|
ICD-O-3
|
2.16.840.1.113883.6.43.1
|
Lymfeklieren van oksel en bovenste extremiteit
|
| Lymfeklieren van lies en onderste extremiteit
|
C77.4
|
ICD-O-3
|
2.16.840.1.113883.6.43.1
|
Lymfeklieren van lies en onderste extremiteit
|
| Lymfeklieren van bekken
|
C77.5
|
ICD-O-3
|
2.16.840.1.113883.6.43.1
|
Lymfeklieren van bekken
|
| Lymfeklieren verspreid over meer regio’s
|
C77.8
|
ICD-O-3
|
2.16.840.1.113883.6.43.1
|
Lymfeklieren verspreid over meer regio’s
|
| Lymfeklieren, NNO
|
C77.9
|
ICD-O-3
|
2.16.840.1.113883.6.43.1
|
Lymfeklieren, NNO
|
|
|
| Value Other (OTH) from codesystem NullFlavor (OID: 2.16.840.1.113883.5.1008) is allowed in this valueset.
|
m_NumberOfPrimaryTumorsCodelist
| Valueset OID: 2.16.840.1.113883.2.4.3.11.60.40.2.4.27.8
|
Binding: Extensible
|
Status: Active
|
| Conceptname
|
Conceptcode
|
Codesystem name |
Codesystem OID
|
Description
|
| (m)
|
(m)
|
m_AantalPrimaireTumoren
|
2.16.840.1.113883.2.4.3.11.60.40.4.10.12
|
Meerdere primaire tumoren
|
| (1)
|
(1)
|
m_AantalPrimaireTumoren
|
2.16.840.1.113883.2.4.3.11.60.40.4.10.12
|
1 primaire tumor
|
| (2)
|
(2)
|
m_AantalPrimaireTumoren
|
2.16.840.1.113883.2.4.3.11.60.40.4.10.12
|
2 primaire tumoren
|
| (3)
|
(3)
|
m_AantalPrimaireTumoren
|
2.16.840.1.113883.2.4.3.11.60.40.4.10.12
|
3 primaire tumoren
|
| (4)
|
(4)
|
m_AantalPrimaireTumoren
|
2.16.840.1.113883.2.4.3.11.60.40.4.10.12
|
4 primaire tumoren
|
| (5)
|
(5)
|
m_AantalPrimaireTumoren
|
2.16.840.1.113883.2.4.3.11.60.40.4.10.12
|
5 primaire tumoren
|
| (6)
|
(6)
|
m_AantalPrimaireTumoren
|
2.16.840.1.113883.2.4.3.11.60.40.4.10.12
|
6 primaire tumoren
|
| (7)
|
(7)
|
m_AantalPrimaireTumoren
|
2.16.840.1.113883.2.4.3.11.60.40.4.10.12
|
7 primaire tumoren
|
| (8)
|
(8)
|
m_AantalPrimaireTumoren
|
2.16.840.1.113883.2.4.3.11.60.40.4.10.12
|
8 primaire tumoren
|
| (9)
|
(9)
|
m_AantalPrimaireTumoren
|
2.16.840.1.113883.2.4.3.11.60.40.4.10.12
|
9 primaire tumoren
|
| (10)
|
(10)
|
m_AantalPrimaireTumoren
|
2.16.840.1.113883.2.4.3.11.60.40.4.10.12
|
10 primaire tumoren
|
|
|
| Value Other (OTH) from codesystem NullFlavor (OID: 2.16.840.1.113883.5.1008) is allowed in this valueset.
|
MorphologyCodelist
| Valueset OID: 2.16.840.1.113883.2.4.3.11.60.40.2.4.27.16
|
Binding: Extensible
|
Status: Active
|
| Conceptname
|
Codesystem name |
Codesystem OID
|
| International Classification of Diseases for Oncology, version 3 (Morphology codes)
|
ICD-O-3
|
2.16.840.1.113883.6.43.1
|
|
|
| Value Other (OTH) from codesystem NullFlavor (OID: 2.16.840.1.113883.5.1008) is allowed in this valueset.
|
Pn_PerineuralInvasionCodelist
| Valueset OID: 2.16.840.1.113883.2.4.3.11.60.40.2.4.27.3
|
Binding: Extensible
|
Status: Deprecated
|
| Conceptname
|
Conceptcode
|
Codesystem name |
Codesystem OID
|
Description
|
| PnX [DEPRECATED]
|
PnX
|
Pn_PerineuraleInvasie
|
2.16.840.1.113883.2.4.3.11.60.40.4.10.13
|
Aanwezigheid van Perineurale invasie kan niet beoordeeld worden
|
| Pn0 [DEPRECATED]
|
Pn0
|
Pn_PerineuraleInvasie
|
2.16.840.1.113883.2.4.3.11.60.40.4.10.13
|
Geen Perineurale invasie
|
| Pn1 [DEPRECATED]
|
Pn1
|
Pn_PerineuraleInvasie
|
2.16.840.1.113883.2.4.3.11.60.40.4.10.13
|
Perineurale invasie
|
|
|
| Value Other (OTH) from codesystem NullFlavor (OID: 2.16.840.1.113883.5.1008) is allowed in this valueset.
|
Note: This value list is no longer a valid choice and will become obsolete in the next release.
Pn_PerineuralInvasionSnomedCodelist
| Valueset OID: 2.16.840.1.113883.2.4.3.11.60.40.2.4.27.54
|
Binding: Extensible
|
Status: Active
|
| Conceptname
|
Codesystem name |
Codesystem OID
|
| <1222584008|American Joint Committee on Cancer allowable value|
|
SNOMED CT
|
2.16.840.1.113883.6.96
|
| <1352503003|Union for International Cancer Control allowable value|
|
SNOMED CT
|
2.16.840.1.113883.6.96
|
|
|
| Value Other (OTH) from codesystem NullFlavor (OID: 2.16.840.1.113883.5.1008) is allowed in this valueset.
|
pN_RegionalLymphNodesCodelist
| Valueset OID: 2.16.840.1.113883.2.4.3.11.60.40.2.4.27.20
|
Binding: Extensible
|
Status: Deprecated
|
| Conceptname
|
Conceptcode
|
Codesystem name |
Codesystem OID
|
Description
|
| pNX [DEPRECATED]
|
pNX
|
N_RegionaleLymfeklieren
|
2.16.840.1.113883.2.4.3.11.60.40.4.10.11
|
pNX
|
| pNX(f) [DEPRECATED]
|
pNX(f)
|
N_RegionaleLymfeklieren
|
2.16.840.1.113883.2.4.3.11.60.40.4.10.11
|
pNX(f)
|
| pNX(sn) [DEPRECATED]
|
pNX(sn)
|
N_RegionaleLymfeklieren
|
2.16.840.1.113883.2.4.3.11.60.40.4.10.11
|
pNX(sn)
|
| pN0 [DEPRECATED]
|
pN0
|
N_RegionaleLymfeklieren
|
2.16.840.1.113883.2.4.3.11.60.40.4.10.11
|
pN0
|
| pN0(f) [DEPRECATED]
|
pN0(f)
|
N_RegionaleLymfeklieren
|
2.16.840.1.113883.2.4.3.11.60.40.4.10.11
|
pN0(f)
|
| pN0(sn) [DEPRECATED]
|
pN0(sn)
|
N_RegionaleLymfeklieren
|
2.16.840.1.113883.2.4.3.11.60.40.4.10.11
|
pN0(sn)
|
| pN0(i-) [DEPRECATED]
|
pN0(i-)
|
N_RegionaleLymfeklieren
|
2.16.840.1.113883.2.4.3.11.60.40.4.10.11
|
pN0(i-)
|
| pN0(i-)(sn) [DEPRECATED]
|
pN0(i-)(sn)
|
N_RegionaleLymfeklieren
|
2.16.840.1.113883.2.4.3.11.60.40.4.10.11
|
pN0(i-)(sn)
|
| pN0(i+) [DEPRECATED]
|
pN0(i+)
|
N_RegionaleLymfeklieren
|
2.16.840.1.113883.2.4.3.11.60.40.4.10.11
|
pN0(i+)
|
| pN0(i+)(sn) [DEPRECATED]
|
pN0(i+)(sn)
|
N_RegionaleLymfeklieren
|
2.16.840.1.113883.2.4.3.11.60.40.4.10.11
|
pN0(i+)(sn)
|
| pN0(mol-) [DEPRECATED]
|
pN0(mol-)
|
N_RegionaleLymfeklieren
|
2.16.840.1.113883.2.4.3.11.60.40.4.10.11
|
pN0(mol-)
|
| pN0(mol-)(sn) [DEPRECATED]
|
pN0(mol-)(sn)
|
N_RegionaleLymfeklieren
|
2.16.840.1.113883.2.4.3.11.60.40.4.10.11
|
pN0(mol-)(sn)
|
| pN0(mol+) [DEPRECATED]
|
pN0(mol+)
|
N_RegionaleLymfeklieren
|
2.16.840.1.113883.2.4.3.11.60.40.4.10.11
|
pN0(mol+)
|
| pN0(mol+)(sn) [DEPRECATED]
|
pN0(mol+)(sn)
|
N_RegionaleLymfeklieren
|
2.16.840.1.113883.2.4.3.11.60.40.4.10.11
|
pN0(mol+)(sn)
|
| pN1 [DEPRECATED]
|
pN1
|
N_RegionaleLymfeklieren
|
2.16.840.1.113883.2.4.3.11.60.40.4.10.11
|
pN1
|
| pN1(f) [DEPRECATED]
|
pN1(f)
|
N_RegionaleLymfeklieren
|
2.16.840.1.113883.2.4.3.11.60.40.4.10.11
|
pN1(f)
|
| pN1(sn) [DEPRECATED]
|
pN1(sn)
|
N_RegionaleLymfeklieren
|
2.16.840.1.113883.2.4.3.11.60.40.4.10.11
|
pN1(sn)
|
| pN1mi [DEPRECATED]
|
pN1mi
|
N_RegionaleLymfeklieren
|
2.16.840.1.113883.2.4.3.11.60.40.4.10.11
|
pN1mi
|
| pN1mi(f) [DEPRECATED]
|
pN1mi(f)
|
N_RegionaleLymfeklieren
|
2.16.840.1.113883.2.4.3.11.60.40.4.10.11
|
pN1mi(f)
|
| pN1mi(sn) [DEPRECATED]
|
pN1mi(sn)
|
N_RegionaleLymfeklieren
|
2.16.840.1.113883.2.4.3.11.60.40.4.10.11
|
pN1mi(sn)
|
| pN1a [DEPRECATED]
|
pN1a
|
N_RegionaleLymfeklieren
|
2.16.840.1.113883.2.4.3.11.60.40.4.10.11
|
pN1a
|
| pN1a(f) [DEPRECATED]
|
pN1a(f)
|
N_RegionaleLymfeklieren
|
2.16.840.1.113883.2.4.3.11.60.40.4.10.11
|
pN1a(f)
|
| pN1a(sn) [DEPRECATED]
|
pN1a(sn)
|
N_RegionaleLymfeklieren
|
2.16.840.1.113883.2.4.3.11.60.40.4.10.11
|
pN1a(sn)
|
| pN1b [DEPRECATED]
|
pN1b
|
N_RegionaleLymfeklieren
|
2.16.840.1.113883.2.4.3.11.60.40.4.10.11
|
pN1b
|
| pN1b(f) [DEPRECATED]
|
pN1b(f)
|
N_RegionaleLymfeklieren
|
2.16.840.1.113883.2.4.3.11.60.40.4.10.11
|
pN1b(f)
|
| pN1b(sn) [DEPRECATED]
|
pN1b(sn)
|
N_RegionaleLymfeklieren
|
2.16.840.1.113883.2.4.3.11.60.40.4.10.11
|
pN1b(sn)
|
| pN1c [DEPRECATED]
|
pN1c
|
N_RegionaleLymfeklieren
|
2.16.840.1.113883.2.4.3.11.60.40.4.10.11
|
pN1c
|
| pN1c(f) [DEPRECATED]
|
pN1c(f)
|
N_RegionaleLymfeklieren
|
2.16.840.1.113883.2.4.3.11.60.40.4.10.11
|
pN1c(f)
|
| pN1c(sn) [DEPRECATED]
|
pN1c(sn)
|
N_RegionaleLymfeklieren
|
2.16.840.1.113883.2.4.3.11.60.40.4.10.11
|
pN1c(sn)
|
| pN2 [DEPRECATED]
|
pN2
|
N_RegionaleLymfeklieren
|
2.16.840.1.113883.2.4.3.11.60.40.4.10.11
|
pN2
|
| pN2(f) [DEPRECATED]
|
pN2(f)
|
N_RegionaleLymfeklieren
|
2.16.840.1.113883.2.4.3.11.60.40.4.10.11
|
pN2(f)
|
| pN2(sn) [DEPRECATED]
|
pN2(sn)
|
N_RegionaleLymfeklieren
|
2.16.840.1.113883.2.4.3.11.60.40.4.10.11
|
pN2(sn)
|
| pN2a [DEPRECATED]
|
pN2a
|
N_RegionaleLymfeklieren
|
2.16.840.1.113883.2.4.3.11.60.40.4.10.11
|
pN2a
|
| pN2a(f) [DEPRECATED]
|
pN2a(f)
|
N_RegionaleLymfeklieren
|
2.16.840.1.113883.2.4.3.11.60.40.4.10.11
|
pN2a(f)
|
| pN2a(sn) [DEPRECATED]
|
pN2a(sn)
|
N_RegionaleLymfeklieren
|
2.16.840.1.113883.2.4.3.11.60.40.4.10.11
|
pN2a(sn)
|
| pN2b [DEPRECATED]
|
pN2b
|
N_RegionaleLymfeklieren
|
2.16.840.1.113883.2.4.3.11.60.40.4.10.11
|
pN2b
|
| pN2b(f) [DEPRECATED]
|
pN2b(f)
|
N_RegionaleLymfeklieren
|
2.16.840.1.113883.2.4.3.11.60.40.4.10.11
|
pN2b(f)
|
| pN2b(sn) [DEPRECATED]
|
pN2b(sn)
|
N_RegionaleLymfeklieren
|
2.16.840.1.113883.2.4.3.11.60.40.4.10.11
|
pN2b(sn)
|
| pN2c [DEPRECATED]
|
pN2c
|
N_RegionaleLymfeklieren
|
2.16.840.1.113883.2.4.3.11.60.40.4.10.11
|
pN2c
|
| pN2c(f) [DEPRECATED]
|
pN2c(f)
|
N_RegionaleLymfeklieren
|
2.16.840.1.113883.2.4.3.11.60.40.4.10.11
|
pN2c(f)
|
| pN2c(sn) [DEPRECATED]
|
pN2c(sn)
|
N_RegionaleLymfeklieren
|
2.16.840.1.113883.2.4.3.11.60.40.4.10.11
|
pN2c(sn)
|
| pN3 [DEPRECATED]
|
pN3
|
N_RegionaleLymfeklieren
|
2.16.840.1.113883.2.4.3.11.60.40.4.10.11
|
pN3
|
| pN3(f) [DEPRECATED]
|
pN3(f)
|
N_RegionaleLymfeklieren
|
2.16.840.1.113883.2.4.3.11.60.40.4.10.11
|
pN3(f)
|
| pN3(sn) [DEPRECATED]
|
pN3(sn)
|
N_RegionaleLymfeklieren
|
2.16.840.1.113883.2.4.3.11.60.40.4.10.11
|
pN3(sn)
|
| pN3a [DEPRECATED]
|
pN3a
|
N_RegionaleLymfeklieren
|
2.16.840.1.113883.2.4.3.11.60.40.4.10.11
|
pN3a
|
| pN3a(f) [DEPRECATED]
|
pN3a(f)
|
N_RegionaleLymfeklieren
|
2.16.840.1.113883.2.4.3.11.60.40.4.10.11
|
pN3a(f)
|
| pN3a(sn) [DEPRECATED]
|
pN3a(sn)
|
N_RegionaleLymfeklieren
|
2.16.840.1.113883.2.4.3.11.60.40.4.10.11
|
pN3a(sn)
|
| pN3b [DEPRECATED]
|
pN3b
|
N_RegionaleLymfeklieren
|
2.16.840.1.113883.2.4.3.11.60.40.4.10.11
|
pN3b
|
| pN3b(f) [DEPRECATED]
|
pN3b(f)
|
N_RegionaleLymfeklieren
|
2.16.840.1.113883.2.4.3.11.60.40.4.10.11
|
pN3b(f)
|
| pN3b(sn) [DEPRECATED]
|
pN3b(sn)
|
N_RegionaleLymfeklieren
|
2.16.840.1.113883.2.4.3.11.60.40.4.10.11
|
pN3b(sn)
|
| pN3c [DEPRECATED]
|
pN3c
|
N_RegionaleLymfeklieren
|
2.16.840.1.113883.2.4.3.11.60.40.4.10.11
|
pN3c
|
| pN3c(f) [DEPRECATED]
|
pN3c(f)
|
N_RegionaleLymfeklieren
|
2.16.840.1.113883.2.4.3.11.60.40.4.10.11
|
pN3c(f)
|
| pN3c(sn) [DEPRECATED]
|
pN3c(sn)
|
N_RegionaleLymfeklieren
|
2.16.840.1.113883.2.4.3.11.60.40.4.10.11
|
pN3c(sn)
|
|
|
| Value Other (OTH) from codesystem NullFlavor (OID: 2.16.840.1.113883.5.1008) is allowed in this valueset.
|
Note: This value list is no longer a valid choice and will become obsolete in the next release.
pN_RegionalLymphNodesSnomedCodelist
| Valueset OID: 2.16.840.1.113883.2.4.3.11.60.40.2.4.27.35
|
Binding: Extensible
|
Status: Active
|
| Conceptname
|
Codesystem name |
Codesystem OID
|
| SNOMED CT: <1222590007|American Joint Committee on Cancer pathological N category allowable value|
|
SNOMED CT
|
2.16.840.1.113883.6.96
|
| SNOMED CT: <1352604000|Union for International Cancer Control pathological N category allowable value|
|
SNOMED CT
|
2.16.840.1.113883.6.96
|
|
|
| Value Other (OTH) from codesystem NullFlavor (OID: 2.16.840.1.113883.5.1008) is allowed in this valueset.
|
PrognosticStageCodelist
| Valueset OID: 2.16.840.1.113883.2.4.3.11.60.40.2.4.27.4
|
Binding: Extensible
|
Status: Deprecated
|
| Conceptname
|
Conceptcode
|
Codesystem name |
Codesystem OID
|
Description
|
| Stadium 0
|
Stage0
|
PrognostischStadium
|
2.16.840.1.113883.2.4.3.11.60.40.4.10.7
|
Stadium 0
|
| Stadium I
|
StageI
|
PrognostischStadium
|
2.16.840.1.113883.2.4.3.11.60.40.4.10.7
|
Stadium I
|
| Stadium IA
|
StageIA
|
PrognostischStadium
|
2.16.840.1.113883.2.4.3.11.60.40.4.10.7
|
Stadium IA
|
| Stadium IA1
|
StageIA1
|
PrognostischStadium
|
2.16.840.1.113883.2.4.3.11.60.40.4.10.7
|
Stadium IA1
|
| Stadium IA2
|
StageIA2
|
PrognostischStadium
|
2.16.840.1.113883.2.4.3.11.60.40.4.10.7
|
Stadium IA2
|
| Stadium IA3
|
StageIA3
|
PrognostischStadium
|
2.16.840.1.113883.2.4.3.11.60.40.4.10.7
|
Stadium IA3
|
| Stadium IC
|
StageIC
|
PrognostischStadium
|
2.16.840.1.113883.2.4.3.11.60.40.4.10.7
|
Stadium IC
|
| Stadium IB
|
StageIB
|
PrognostischStadium
|
2.16.840.1.113883.2.4.3.11.60.40.4.10.7
|
Stadium IB
|
| Stadium IB1
|
StageIB1
|
PrognostischStadium
|
2.16.840.1.113883.2.4.3.11.60.40.4.10.7
|
Stadium IB1
|
| Stadium IB2
|
StageIB2
|
PrognostischStadium
|
2.16.840.1.113883.2.4.3.11.60.40.4.10.7
|
Stadium IB2
|
| Stadium IS
|
StageIS
|
PrognostischStadium
|
2.16.840.1.113883.2.4.3.11.60.40.4.10.7
|
Stadium IS
|
| Stadium II
|
StageII
|
PrognostischStadium
|
2.16.840.1.113883.2.4.3.11.60.40.4.10.7
|
Stadium II
|
| Stadium IIA
|
StageIIA
|
PrognostischStadium
|
2.16.840.1.113883.2.4.3.11.60.40.4.10.7
|
Stadium IIA
|
| Stadium IIA1
|
StageIIA1
|
PrognostischStadium
|
2.16.840.1.113883.2.4.3.11.60.40.4.10.7
|
Stadium IIA1
|
| Stadium IIA2
|
StageIIA2
|
PrognostischStadium
|
2.16.840.1.113883.2.4.3.11.60.40.4.10.7
|
Stadium IIA2
|
| Stadium IIB
|
StageIIB
|
PrognostischStadium
|
2.16.840.1.113883.2.4.3.11.60.40.4.10.7
|
Stadium IIB
|
| Stadium IIC
|
StageIIC
|
PrognostischStadium
|
2.16.840.1.113883.2.4.3.11.60.40.4.10.7
|
Stadium IIC
|
| Stadium III
|
StageIII
|
PrognostischStadium
|
2.16.840.1.113883.2.4.3.11.60.40.4.10.7
|
Stadium III
|
| Stadium IIIA
|
StageIIIA
|
PrognostischStadium
|
2.16.840.1.113883.2.4.3.11.60.40.4.10.7
|
Stadium IIIA
|
| Stadium IIIA1
|
StageIIIA1
|
PrognostischStadium
|
2.16.840.1.113883.2.4.3.11.60.40.4.10.7
|
Stadium IIIA1
|
| Stadium IIIA2
|
StageIIIA2
|
PrognostischStadium
|
2.16.840.1.113883.2.4.3.11.60.40.4.10.7
|
Stadium IIIA2
|
| Stadium IIIB
|
StageIIIB
|
PrognostischStadium
|
2.16.840.1.113883.2.4.3.11.60.40.4.10.7
|
Stadium IIIB
|
| Stadium IIIC
|
StageIIIC
|
PrognostischStadium
|
2.16.840.1.113883.2.4.3.11.60.40.4.10.7
|
Stadium IIIC
|
| Stadium IIIC1
|
StageIIIC1
|
PrognostischStadium
|
2.16.840.1.113883.2.4.3.11.60.40.4.10.7
|
Stadium IIIC1
|
| Stadium IIIC2
|
StageIIIC2
|
PrognostischStadium
|
2.16.840.1.113883.2.4.3.11.60.40.4.10.7
|
Stadium IIIC2
|
| Stadium IIID
|
StageIIID
|
PrognostischStadium
|
2.16.840.1.113883.2.4.3.11.60.40.4.10.7
|
Stadium IIID
|
| Stadium IV
|
StageIV
|
PrognostischStadium
|
2.16.840.1.113883.2.4.3.11.60.40.4.10.7
|
Stadium IV
|
| Stadium IVA
|
StageIVA
|
PrognostischStadium
|
2.16.840.1.113883.2.4.3.11.60.40.4.10.7
|
Stadium IVA
|
| Stadium IVB
|
StageIVB
|
PrognostischStadium
|
2.16.840.1.113883.2.4.3.11.60.40.4.10.7
|
Stadium IVB
|
| Stadium IVC
|
StageIVC
|
PrognostischStadium
|
2.16.840.1.113883.2.4.3.11.60.40.4.10.7
|
Stadium IVC
|
| I: 0
|
I:0
|
PrognostischStadium
|
2.16.840.1.113883.2.4.3.11.60.40.4.10.7
|
I:0
|
| I: 1
|
I:1
|
PrognostischStadium
|
2.16.840.1.113883.2.4.3.11.60.40.4.10.7
|
I:1
|
| I: 2
|
I:2
|
PrognostischStadium
|
2.16.840.1.113883.2.4.3.11.60.40.4.10.7
|
I:2
|
| I: 3
|
I:3
|
PrognostischStadium
|
2.16.840.1.113883.2.4.3.11.60.40.4.10.7
|
I:3
|
| I: 4
|
I:4
|
PrognostischStadium
|
2.16.840.1.113883.2.4.3.11.60.40.4.10.7
|
I:4
|
| I: 5
|
I:5
|
PrognostischStadium
|
2.16.840.1.113883.2.4.3.11.60.40.4.10.7
|
I:5
|
| I: 6
|
I:6
|
PrognostischStadium
|
2.16.840.1.113883.2.4.3.11.60.40.4.10.7
|
I:6
|
| I: 7
|
I:7
|
PrognostischStadium
|
2.16.840.1.113883.2.4.3.11.60.40.4.10.7
|
I:7
|
| I: 8
|
I:8
|
PrognostischStadium
|
2.16.840.1.113883.2.4.3.11.60.40.4.10.7
|
I:8
|
| I: 9
|
I:9
|
PrognostischStadium
|
2.16.840.1.113883.2.4.3.11.60.40.4.10.7
|
I:9
|
| I: 10
|
I:10
|
PrognostischStadium
|
2.16.840.1.113883.2.4.3.11.60.40.4.10.7
|
I:10
|
| I: 11
|
I:11
|
PrognostischStadium
|
2.16.840.1.113883.2.4.3.11.60.40.4.10.7
|
I:11
|
| I: 12
|
I:12
|
PrognostischStadium
|
2.16.840.1.113883.2.4.3.11.60.40.4.10.7
|
I:12
|
| I: 13
|
I:13
|
PrognostischStadium
|
2.16.840.1.113883.2.4.3.11.60.40.4.10.7
|
I:13
|
| I: 14
|
I:14
|
PrognostischStadium
|
2.16.840.1.113883.2.4.3.11.60.40.4.10.7
|
I:14
|
| I: 15
|
I:15
|
PrognostischStadium
|
2.16.840.1.113883.2.4.3.11.60.40.4.10.7
|
I:15
|
| I: 16
|
I:16
|
PrognostischStadium
|
2.16.840.1.113883.2.4.3.11.60.40.4.10.7
|
I:16
|
| I: 17
|
I:17
|
PrognostischStadium
|
2.16.840.1.113883.2.4.3.11.60.40.4.10.7
|
I:17
|
| I: 18
|
I:18
|
PrognostischStadium
|
2.16.840.1.113883.2.4.3.11.60.40.4.10.7
|
I:18
|
| I: 19
|
I:19
|
PrognostischStadium
|
2.16.840.1.113883.2.4.3.11.60.40.4.10.7
|
I:19
|
| I: 20
|
I:20
|
PrognostischStadium
|
2.16.840.1.113883.2.4.3.11.60.40.4.10.7
|
I:20
|
| I: 21
|
I:21
|
PrognostischStadium
|
2.16.840.1.113883.2.4.3.11.60.40.4.10.7
|
I:21
|
| I: 22
|
I:22
|
PrognostischStadium
|
2.16.840.1.113883.2.4.3.11.60.40.4.10.7
|
I:22
|
| I: 23
|
I:23
|
PrognostischStadium
|
2.16.840.1.113883.2.4.3.11.60.40.4.10.7
|
I:23
|
| I: 24
|
I:24
|
PrognostischStadium
|
2.16.840.1.113883.2.4.3.11.60.40.4.10.7
|
I:24
|
| I: 25
|
I:25
|
PrognostischStadium
|
2.16.840.1.113883.2.4.3.11.60.40.4.10.7
|
I:25
|
| II: 0
|
II:0
|
PrognostischStadium
|
2.16.840.1.113883.2.4.3.11.60.40.4.10.7
|
II:0
|
| II: 1
|
II:1
|
PrognostischStadium
|
2.16.840.1.113883.2.4.3.11.60.40.4.10.7
|
II:1
|
| II: 2
|
II:2
|
PrognostischStadium
|
2.16.840.1.113883.2.4.3.11.60.40.4.10.7
|
II:2
|
| II: 3
|
II:3
|
PrognostischStadium
|
2.16.840.1.113883.2.4.3.11.60.40.4.10.7
|
II:3
|
| II: 4
|
II:4
|
PrognostischStadium
|
2.16.840.1.113883.2.4.3.11.60.40.4.10.7
|
II:4
|
| II: 5
|
II:5
|
PrognostischStadium
|
2.16.840.1.113883.2.4.3.11.60.40.4.10.7
|
II:5
|
| II: 6
|
II:6
|
PrognostischStadium
|
2.16.840.1.113883.2.4.3.11.60.40.4.10.7
|
II:6
|
| II: 7
|
II:7
|
PrognostischStadium
|
2.16.840.1.113883.2.4.3.11.60.40.4.10.7
|
II:7
|
| II: 8
|
II:8
|
PrognostischStadium
|
2.16.840.1.113883.2.4.3.11.60.40.4.10.7
|
II:8
|
| II: 9
|
II:9
|
PrognostischStadium
|
2.16.840.1.113883.2.4.3.11.60.40.4.10.7
|
II:9
|
| II: 10
|
II:10
|
PrognostischStadium
|
2.16.840.1.113883.2.4.3.11.60.40.4.10.7
|
II:10
|
| II: 11
|
II:11
|
PrognostischStadium
|
2.16.840.1.113883.2.4.3.11.60.40.4.10.7
|
II:11
|
| II: 12
|
II:12
|
PrognostischStadium
|
2.16.840.1.113883.2.4.3.11.60.40.4.10.7
|
II:12
|
| II: 13
|
II:13
|
PrognostischStadium
|
2.16.840.1.113883.2.4.3.11.60.40.4.10.7
|
II:13
|
| II: 14
|
II:14
|
PrognostischStadium
|
2.16.840.1.113883.2.4.3.11.60.40.4.10.7
|
II:14
|
| II: 15
|
II:15
|
PrognostischStadium
|
2.16.840.1.113883.2.4.3.11.60.40.4.10.7
|
II:15
|
| II: 16
|
II:16
|
PrognostischStadium
|
2.16.840.1.113883.2.4.3.11.60.40.4.10.7
|
II:16
|
| II: 17
|
II:17
|
PrognostischStadium
|
2.16.840.1.113883.2.4.3.11.60.40.4.10.7
|
II:17
|
| II: 18
|
II:18
|
PrognostischStadium
|
2.16.840.1.113883.2.4.3.11.60.40.4.10.7
|
II:18
|
| II: 19
|
II:19
|
PrognostischStadium
|
2.16.840.1.113883.2.4.3.11.60.40.4.10.7
|
II:19
|
| II: 20
|
II:20
|
PrognostischStadium
|
2.16.840.1.113883.2.4.3.11.60.40.4.10.7
|
II:20
|
| II: 21
|
II:21
|
PrognostischStadium
|
2.16.840.1.113883.2.4.3.11.60.40.4.10.7
|
II:21
|
| II: 22
|
II:22
|
PrognostischStadium
|
2.16.840.1.113883.2.4.3.11.60.40.4.10.7
|
II:22
|
| II: 23
|
II:23
|
PrognostischStadium
|
2.16.840.1.113883.2.4.3.11.60.40.4.10.7
|
II:23
|
| II: 24
|
II:24
|
PrognostischStadium
|
2.16.840.1.113883.2.4.3.11.60.40.4.10.7
|
II:24
|
| II: 25
|
II:25
|
PrognostischStadium
|
2.16.840.1.113883.2.4.3.11.60.40.4.10.7
|
II:25
|
| III: 0
|
III:0
|
PrognostischStadium
|
2.16.840.1.113883.2.4.3.11.60.40.4.10.7
|
III:0
|
| III: 1
|
III:1
|
PrognostischStadium
|
2.16.840.1.113883.2.4.3.11.60.40.4.10.7
|
III:1
|
| III: 2
|
III:2
|
PrognostischStadium
|
2.16.840.1.113883.2.4.3.11.60.40.4.10.7
|
III:2
|
| III: 3
|
III:3
|
PrognostischStadium
|
2.16.840.1.113883.2.4.3.11.60.40.4.10.7
|
III:3
|
| III: 4
|
III:4
|
PrognostischStadium
|
2.16.840.1.113883.2.4.3.11.60.40.4.10.7
|
III:4
|
| III: 5
|
III:5
|
PrognostischStadium
|
2.16.840.1.113883.2.4.3.11.60.40.4.10.7
|
III:5
|
| III: 6
|
III:6
|
PrognostischStadium
|
2.16.840.1.113883.2.4.3.11.60.40.4.10.7
|
III:6
|
| III: 7
|
III:7
|
PrognostischStadium
|
2.16.840.1.113883.2.4.3.11.60.40.4.10.7
|
III:7
|
| III: 8
|
III:8
|
PrognostischStadium
|
2.16.840.1.113883.2.4.3.11.60.40.4.10.7
|
III:8
|
| III: 9
|
III:9
|
PrognostischStadium
|
2.16.840.1.113883.2.4.3.11.60.40.4.10.7
|
III:9
|
| III: 10
|
III:10
|
PrognostischStadium
|
2.16.840.1.113883.2.4.3.11.60.40.4.10.7
|
III:10
|
| III: 11
|
III:11
|
PrognostischStadium
|
2.16.840.1.113883.2.4.3.11.60.40.4.10.7
|
III:11
|
| III: 12
|
IIII:12
|
PrognostischStadium
|
2.16.840.1.113883.2.4.3.11.60.40.4.10.7
|
IIII:12
|
| III: 13
|
III:13
|
PrognostischStadium
|
2.16.840.1.113883.2.4.3.11.60.40.4.10.7
|
III:13
|
| III: 14
|
III:14
|
PrognostischStadium
|
2.16.840.1.113883.2.4.3.11.60.40.4.10.7
|
III:14
|
| III: 15
|
III:15
|
PrognostischStadium
|
2.16.840.1.113883.2.4.3.11.60.40.4.10.7
|
III:15
|
| III: 16
|
III:16
|
PrognostischStadium
|
2.16.840.1.113883.2.4.3.11.60.40.4.10.7
|
III:16
|
| III: 17
|
III:17
|
PrognostischStadium
|
2.16.840.1.113883.2.4.3.11.60.40.4.10.7
|
III:17
|
| III: 18
|
III:18
|
PrognostischStadium
|
2.16.840.1.113883.2.4.3.11.60.40.4.10.7
|
III:18
|
| III: 19
|
III:19
|
PrognostischStadium
|
2.16.840.1.113883.2.4.3.11.60.40.4.10.7
|
III:19
|
| III: 20
|
III:20
|
PrognostischStadium
|
2.16.840.1.113883.2.4.3.11.60.40.4.10.7
|
III:20
|
| III: 21
|
III:21
|
PrognostischStadium
|
2.16.840.1.113883.2.4.3.11.60.40.4.10.7
|
III:21
|
| III: 22
|
III:22
|
PrognostischStadium
|
2.16.840.1.113883.2.4.3.11.60.40.4.10.7
|
III:22
|
| III: 23
|
III:23
|
PrognostischStadium
|
2.16.840.1.113883.2.4.3.11.60.40.4.10.7
|
III:23
|
| III: 24
|
III:24
|
PrognostischStadium
|
2.16.840.1.113883.2.4.3.11.60.40.4.10.7
|
III:24
|
| III: 25
|
III:25
|
PrognostischStadium
|
2.16.840.1.113883.2.4.3.11.60.40.4.10.7
|
III:25
|
| IV: 0
|
IV:0
|
PrognostischStadium
|
2.16.840.1.113883.2.4.3.11.60.40.4.10.7
|
IV:0
|
| IV: 1
|
IV:1
|
PrognostischStadium
|
2.16.840.1.113883.2.4.3.11.60.40.4.10.7
|
IV:1
|
| IV: 2
|
IV:2
|
PrognostischStadium
|
2.16.840.1.113883.2.4.3.11.60.40.4.10.7
|
IV:2
|
| IV: 3
|
IV:3
|
PrognostischStadium
|
2.16.840.1.113883.2.4.3.11.60.40.4.10.7
|
IV:3
|
| IV: 4
|
IV:4
|
PrognostischStadium
|
2.16.840.1.113883.2.4.3.11.60.40.4.10.7
|
IV:4
|
| IV: 5
|
IV:5
|
PrognostischStadium
|
2.16.840.1.113883.2.4.3.11.60.40.4.10.7
|
IV:5
|
| IV: 6
|
IV:6
|
PrognostischStadium
|
2.16.840.1.113883.2.4.3.11.60.40.4.10.7
|
IV:6
|
| IV: 7
|
IV:7
|
PrognostischStadium
|
2.16.840.1.113883.2.4.3.11.60.40.4.10.7
|
IV:7
|
| IV: 8
|
IV:8
|
PrognostischStadium
|
2.16.840.1.113883.2.4.3.11.60.40.4.10.7
|
IV:8
|
| IV: 9
|
IV:9
|
PrognostischStadium
|
2.16.840.1.113883.2.4.3.11.60.40.4.10.7
|
IV:9
|
| IV: 10
|
IV:10
|
PrognostischStadium
|
2.16.840.1.113883.2.4.3.11.60.40.4.10.7
|
IV:10
|
| IV: 11
|
IV:11
|
PrognostischStadium
|
2.16.840.1.113883.2.4.3.11.60.40.4.10.7
|
IV:11
|
| IV: 12
|
IV:12
|
PrognostischStadium
|
2.16.840.1.113883.2.4.3.11.60.40.4.10.7
|
IV:12
|
| IV: 13
|
IV:13
|
PrognostischStadium
|
2.16.840.1.113883.2.4.3.11.60.40.4.10.7
|
IV:13
|
| IV: 14
|
IV:14
|
PrognostischStadium
|
2.16.840.1.113883.2.4.3.11.60.40.4.10.7
|
IV:14
|
| IV: 15
|
IV:15
|
PrognostischStadium
|
2.16.840.1.113883.2.4.3.11.60.40.4.10.7
|
IV:15
|
| IV: 16
|
IV:16
|
PrognostischStadium
|
2.16.840.1.113883.2.4.3.11.60.40.4.10.7
|
IV:16
|
| IV: 17
|
IV:17
|
PrognostischStadium
|
2.16.840.1.113883.2.4.3.11.60.40.4.10.7
|
IV:17
|
| IV: 18
|
IV:18
|
PrognostischStadium
|
2.16.840.1.113883.2.4.3.11.60.40.4.10.7
|
IV:18
|
| IV: 19
|
IV:19
|
PrognostischStadium
|
2.16.840.1.113883.2.4.3.11.60.40.4.10.7
|
IV:19
|
| IV: 20
|
IV:20
|
PrognostischStadium
|
2.16.840.1.113883.2.4.3.11.60.40.4.10.7
|
IV:20
|
| IV: 21
|
IV:21
|
PrognostischStadium
|
2.16.840.1.113883.2.4.3.11.60.40.4.10.7
|
IV:21
|
| IV: 22
|
IV:22
|
PrognostischStadium
|
2.16.840.1.113883.2.4.3.11.60.40.4.10.7
|
IV:22
|
| IV: 23
|
IV:23
|
PrognostischStadium
|
2.16.840.1.113883.2.4.3.11.60.40.4.10.7
|
IV:23
|
| IV: 24
|
IV:24
|
PrognostischStadium
|
2.16.840.1.113883.2.4.3.11.60.40.4.10.7
|
IV:24
|
| IV: 25
|
IV:25
|
PrognostischStadium
|
2.16.840.1.113883.2.4.3.11.60.40.4.10.7
|
IV:25
|
|
|
| Value Other (OTH) from codesystem NullFlavor (OID: 2.16.840.1.113883.5.1008) is allowed in this valueset.
|
Note: This value list is no longer a valid choice and will become obsolete in the next release.
PrognosticStageSnomedCodelist
| Valueset OID: 2.16.840.1.113883.2.4.3.11.60.40.2.4.27.51
|
Binding: Extensible
|
Status: Active
|
| Conceptname
|
Codesystem name |
Codesystem OID
|
| SNOMED CT: <1222592004|American Joint Committee on Cancer clinical stage group allowable value|
|
SNOMED CT
|
2.16.840.1.113883.6.96
|
| SNOMED CT: <1222593009|American Joint Committee on Cancer pathological stage group allowable value|
|
SNOMED CT
|
2.16.840.1.113883.6.96
|
| SNOMED CT: <1222594003|American Joint Committee on Cancer yp stage group allowable value|
|
SNOMED CT
|
2.16.840.1.113883.6.96
|
| SNOMED CT: <1352505005|Union for International Cancer Control clinical stage group allowable value|
|
SNOMED CT
|
2.16.840.1.113883.6.96
|
| SNOMED CT: <1352504009|Union for International Cancer Control pathological stage group allowable value|
|
SNOMED CT
|
2.16.840.1.113883.6.96
|
| SNOMED CT: <1352814007|Union for International Cancer Control yp stage group allowable value|
|
SNOMED CT
|
2.16.840.1.113883.6.96
|
|
|
| Value Other (OTH) from codesystem NullFlavor (OID: 2.16.840.1.113883.5.1008) is allowed in this valueset.
|
pT_PrimaryTumorCodelist
| Valueset OID: 2.16.840.1.113883.2.4.3.11.60.40.2.4.27.11
|
Binding: Extensible
|
Status: Deprecated
|
| Conceptname
|
Conceptcode
|
Codesystem name |
Codesystem OID
|
Description
|
| pTx [DEPRECATED]
|
pTx
|
T_PrimaireTumor
|
2.16.840.1.113883.2.4.3.11.60.40.4.10.10
|
pTx
|
| pT0 [DEPRECATED]
|
pT0
|
T_PrimaireTumor
|
2.16.840.1.113883.2.4.3.11.60.40.4.10.10
|
pT0
|
| pTa [DEPRECATED]
|
pTa
|
T_PrimaireTumor
|
2.16.840.1.113883.2.4.3.11.60.40.4.10.10
|
pTa
|
| pTis [DEPRECATED]
|
pTis
|
T_PrimaireTumor
|
2.16.840.1.113883.2.4.3.11.60.40.4.10.10
|
pTis
|
| pTis (DCIS)
|
pTis(DCIS)
|
T_PrimaireTumor
|
2.16.840.1.113883.2.4.3.11.60.40.4.10.10
|
pTis (DCIS)
|
| pTis (LAMN)
|
pTis(LAMN)
|
T_PrimaireTumor
|
2.16.840.1.113883.2.4.3.11.60.40.4.10.10
|
pTis (LAMN)
|
| pTis (LCIS)
|
pTis(LCIS)
|
T_PrimaireTumor
|
2.16.840.1.113883.2.4.3.11.60.40.4.10.10
|
pTis (LCIS)
|
| pTis (Paget)
|
pTis(Paget)
|
T_PrimaireTumor
|
2.16.840.1.113883.2.4.3.11.60.40.4.10.10
|
pTis (Paget)
|
| pTis pu
|
pTispu
|
T_PrimaireTumor
|
2.16.840.1.113883.2.4.3.11.60.40.4.10.10
|
pTis pu
|
| pT1 [DEPRECATED]
|
pT1
|
T_PrimaireTumor
|
2.16.840.1.113883.2.4.3.11.60.40.4.10.10
|
pT1
|
| pT1mi [DEPRECATED]
|
pT1mi
|
T_PrimaireTumor
|
2.16.840.1.113883.2.4.3.11.60.40.4.10.10
|
pT1mi
|
| pT1a [DEPRECATED]
|
pT1a
|
T_PrimaireTumor
|
2.16.840.1.113883.2.4.3.11.60.40.4.10.10
|
pT1a
|
| pT1a1 [DEPRECATED]
|
pT1a1
|
T_PrimaireTumor
|
2.16.840.1.113883.2.4.3.11.60.40.4.10.10
|
pT1a1
|
| pT1a2 [DEPRECATED]
|
pT1a2
|
T_PrimaireTumor
|
2.16.840.1.113883.2.4.3.11.60.40.4.10.10
|
pT1a2
|
| pT1b [DEPRECATED]
|
pT1b
|
T_PrimaireTumor
|
2.16.840.1.113883.2.4.3.11.60.40.4.10.10
|
pT1b
|
| pT1b1 [DEPRECATED]
|
pT1b1
|
T_PrimaireTumor
|
2.16.840.1.113883.2.4.3.11.60.40.4.10.10
|
pT1b1
|
| pT1b2 [DEPRECATED]
|
pT1b2
|
T_PrimaireTumor
|
2.16.840.1.113883.2.4.3.11.60.40.4.10.10
|
pT1b2
|
| pT1c [DEPRECATED]
|
pT1c
|
T_PrimaireTumor
|
2.16.840.1.113883.2.4.3.11.60.40.4.10.10
|
pT1c
|
| pT1c1 [DEPRECATED]
|
pT1c1
|
T_PrimaireTumor
|
2.16.840.1.113883.2.4.3.11.60.40.4.10.10
|
pT1c1
|
| pT1c2 [DEPRECATED]
|
pT1c2
|
T_PrimaireTumor
|
2.16.840.1.113883.2.4.3.11.60.40.4.10.10
|
pT1c2
|
| pT1c3 [DEPRECATED]
|
pT1c3
|
T_PrimaireTumor
|
2.16.840.1.113883.2.4.3.11.60.40.4.10.10
|
pT1c3
|
| pT1d [DEPRECATED]
|
pT1d
|
T_PrimaireTumor
|
2.16.840.1.113883.2.4.3.11.60.40.4.10.10
|
pT1d
|
| pT2 [DEPRECATED]
|
pT2
|
T_PrimaireTumor
|
2.16.840.1.113883.2.4.3.11.60.40.4.10.10
|
pT2
|
| pT2a [DEPRECATED]
|
pT2a
|
T_PrimaireTumor
|
2.16.840.1.113883.2.4.3.11.60.40.4.10.10
|
pT2a
|
| pT2a1 [DEPRECATED]
|
pT2a1
|
T_PrimaireTumor
|
2.16.840.1.113883.2.4.3.11.60.40.4.10.10
|
pT2a1
|
| pT2a2 [DEPRECATED]
|
pT2a2
|
T_PrimaireTumor
|
2.16.840.1.113883.2.4.3.11.60.40.4.10.10
|
pT2a2
|
| pT2b [DEPRECATED]
|
pT2b
|
T_PrimaireTumor
|
2.16.840.1.113883.2.4.3.11.60.40.4.10.10
|
pT2b
|
| pT2c [DEPRECATED]
|
pT2c
|
T_PrimaireTumor
|
2.16.840.1.113883.2.4.3.11.60.40.4.10.10
|
pT2c
|
| pT2d [DEPRECATED]
|
pT2d
|
T_PrimaireTumor
|
2.16.840.1.113883.2.4.3.11.60.40.4.10.10
|
pT2d
|
| pT3 [DEPRECATED]
|
pT3
|
T_PrimaireTumor
|
2.16.840.1.113883.2.4.3.11.60.40.4.10.10
|
pT3
|
| pT3a [DEPRECATED]
|
pT3a
|
T_PrimaireTumor
|
2.16.840.1.113883.2.4.3.11.60.40.4.10.10
|
pT3a
|
| pT3b [DEPRECATED]
|
pT3b
|
T_PrimaireTumor
|
2.16.840.1.113883.2.4.3.11.60.40.4.10.10
|
pT3b
|
| pT3c [DEPRECATED]
|
pT3c
|
T_PrimaireTumor
|
2.16.840.1.113883.2.4.3.11.60.40.4.10.10
|
pT3c
|
| pT3d [DEPRECATED]
|
pT3d
|
T_PrimaireTumor
|
2.16.840.1.113883.2.4.3.11.60.40.4.10.10
|
pT3d
|
| pT4 [DEPRECATED]
|
pT4
|
T_PrimaireTumor
|
2.16.840.1.113883.2.4.3.11.60.40.4.10.10
|
pT4
|
| pT4a [DEPRECATED]
|
pT4a
|
T_PrimaireTumor
|
2.16.840.1.113883.2.4.3.11.60.40.4.10.10
|
pT4a
|
| pT4b [DEPRECATED]
|
pT4b
|
T_PrimaireTumor
|
2.16.840.1.113883.2.4.3.11.60.40.4.10.10
|
pT4b
|
| pT4c [DEPRECATED]
|
pT4c
|
T_PrimaireTumor
|
2.16.840.1.113883.2.4.3.11.60.40.4.10.10
|
pT4c
|
| pT4d [DEPRECATED]
|
pT4d
|
T_PrimaireTumor
|
2.16.840.1.113883.2.4.3.11.60.40.4.10.10
|
pT4d
|
| pT4e [DEPRECATED]
|
pT4e
|
T_PrimaireTumor
|
2.16.840.1.113883.2.4.3.11.60.40.4.10.10
|
pT4e
|
|
|
| Value Other (OTH) from codesystem NullFlavor (OID: 2.16.840.1.113883.5.1008) is allowed in this valueset.
|
Note: This value list is no longer a valid choice and will become obsolete in the next release.
pT_PrimaryTumorSnomedCodelist
| Valueset OID: 2.16.840.1.113883.2.4.3.11.60.40.2.4.27.41
|
Binding: Extensible
|
Status: Active
|
| Conceptname
|
Codesystem name |
Codesystem OID
|
| SNOMED CT: <1222589003|American Joint Committee on Cancer pathological T category allowable value|
|
SNOMED CT
|
2.16.840.1.113883.6.96
|
| SNOMED CT: <1352530008|Union for International Cancer Control pathological T category allowable value|
|
SNOMED CT
|
2.16.840.1.113883.6.96
|
|
|
| Value Other (OTH) from codesystem NullFlavor (OID: 2.16.840.1.113883.5.1008) is allowed in this valueset.
|
R_ResidualTumorCodelist
| Valueset OID: 2.16.840.1.113883.2.4.3.11.60.40.2.4.27.5
|
Binding: Extensible
|
Status: Deprecated
|
| Conceptname
|
Conceptcode
|
Codesystem name |
Codesystem OID
|
Description
|
| RX [DEPRECATED]
|
RX
|
R_ResidueleTumor
|
2.16.840.1.113883.2.4.3.11.60.40.4.10.4
|
Aanwezigheid van residuele tumor kan niet beoordeeld worden
|
| R0 [DEPRECATED]
|
R0
|
R_ResidueleTumor
|
2.16.840.1.113883.2.4.3.11.60.40.4.10.4
|
Geen residuele tumor
|
| R1 [DEPRECATED]
|
R1
|
R_ResidueleTumor
|
2.16.840.1.113883.2.4.3.11.60.40.4.10.4
|
Microscopische residuele tumor
|
| R2 [DEPRECATED]
|
R2
|
R_ResidueleTumor
|
2.16.840.1.113883.2.4.3.11.60.40.4.10.4
|
Macroscopische residuele tumor
|
|
|
| Value Other (OTH) from codesystem NullFlavor (OID: 2.16.840.1.113883.5.1008) is allowed in this valueset.
|
Note: This value list is no longer a valid choice and will become obsolete in the next release.
R_ResidualTumorSnomedCodelist
| Valueset OID: 2.16.840.1.113883.2.4.3.11.60.40.2.4.27.52
|
Binding: Extensible
|
Status: Active
|
| Conceptname
|
Codesystem name |
Codesystem OID
|
| SNOMED CT:<1222601005|American Joint Committee on Cancer residual tumor allowable value|
|
SNOMED CT
|
2.16.840.1.113883.6.96
|
| SNOMED CT: <1352525009|Union for International Cancer Control residual tumor allowable value|
|
SNOMED CT
|
2.16.840.1.113883.6.96
|
|
|
| Value Other (OTH) from codesystem NullFlavor (OID: 2.16.840.1.113883.5.1008) is allowed in this valueset.
|
rcN_RegionalLymphNodesCodelist
| Valueset OID: 2.16.840.1.113883.2.4.3.11.60.40.2.4.27.22
|
Binding: Extensible
|
Status: Deprecated
|
| Conceptname
|
Conceptcode
|
Codesystem name |
Codesystem OID
|
Description
|
| rcNX [DEPRECATED]
|
rcNX
|
N_RegionaleLymfeklieren
|
2.16.840.1.113883.2.4.3.11.60.40.4.10.11
|
rcNX
|
| rcNX(f) [DEPRECATED]
|
rcNX(f)
|
N_RegionaleLymfeklieren
|
2.16.840.1.113883.2.4.3.11.60.40.4.10.11
|
rcNX(f)
|
| rcNX(sn) [DEPRECATED]
|
rcNX(sn)
|
N_RegionaleLymfeklieren
|
2.16.840.1.113883.2.4.3.11.60.40.4.10.11
|
rcNX(sn)
|
| rcN0 [DEPRECATED]
|
rcN0
|
N_RegionaleLymfeklieren
|
2.16.840.1.113883.2.4.3.11.60.40.4.10.11
|
rcN0
|
| rcN0(f) [DEPRECATED]
|
rcN0(f)
|
N_RegionaleLymfeklieren
|
2.16.840.1.113883.2.4.3.11.60.40.4.10.11
|
rcN0(f)
|
| rcN0(sn) [DEPRECATED]
|
rcN0(sn)
|
N_RegionaleLymfeklieren
|
2.16.840.1.113883.2.4.3.11.60.40.4.10.11
|
rcN0(sn)
|
| rcN0(i-) [DEPRECATED]
|
rcN0(i-)
|
N_RegionaleLymfeklieren
|
2.16.840.1.113883.2.4.3.11.60.40.4.10.11
|
rcN0(i-)
|
| rcN0(i-)(sn) [DEPRECATED]
|
rcN0(i-)(sn)
|
N_RegionaleLymfeklieren
|
2.16.840.1.113883.2.4.3.11.60.40.4.10.11
|
rcN0(i-)(sn)
|
| rcN0(i+) [DEPRECATED]
|
rcN0(i+)
|
N_RegionaleLymfeklieren
|
2.16.840.1.113883.2.4.3.11.60.40.4.10.11
|
rcN0(i+)
|
| rcN0(i+)(sn) [DEPRECATED]
|
rcN0(i+)(sn)
|
N_RegionaleLymfeklieren
|
2.16.840.1.113883.2.4.3.11.60.40.4.10.11
|
rcN0(i+)(sn)
|
| rcN0(mol-) [DEPRECATED]
|
rcN0(mol-)
|
N_RegionaleLymfeklieren
|
2.16.840.1.113883.2.4.3.11.60.40.4.10.11
|
rcN0(mol-)
|
| rcN0(mol-)(sn) [DEPRECATED]
|
rcN0(mol-)(sn)
|
N_RegionaleLymfeklieren
|
2.16.840.1.113883.2.4.3.11.60.40.4.10.11
|
rcN0(mol-)(sn)
|
| rcN0(mol+) [DEPRECATED]
|
rcN0(mol+)
|
N_RegionaleLymfeklieren
|
2.16.840.1.113883.2.4.3.11.60.40.4.10.11
|
rcN0(mol+)
|
| rcN0(mol+)(sn) [DEPRECATED]
|
rcN0(mol+)(sn)
|
N_RegionaleLymfeklieren
|
2.16.840.1.113883.2.4.3.11.60.40.4.10.11
|
rcN0(mol+)(sn)
|
| rcN1 [DEPRECATED]
|
rcN1
|
N_RegionaleLymfeklieren
|
2.16.840.1.113883.2.4.3.11.60.40.4.10.11
|
rcN1
|
| rcN1(f) [DEPRECATED]
|
rcN1(f)
|
N_RegionaleLymfeklieren
|
2.16.840.1.113883.2.4.3.11.60.40.4.10.11
|
rcN1(f)
|
| rcN1(sn) [DEPRECATED]
|
rcN1(sn)
|
N_RegionaleLymfeklieren
|
2.16.840.1.113883.2.4.3.11.60.40.4.10.11
|
rcN1(sn)
|
| rcN1mi [DEPRECATED]
|
rcN1mi
|
N_RegionaleLymfeklieren
|
2.16.840.1.113883.2.4.3.11.60.40.4.10.11
|
rcN1mi
|
| rcN1mi(f) [DEPRECATED]
|
rcN1mi(f)
|
N_RegionaleLymfeklieren
|
2.16.840.1.113883.2.4.3.11.60.40.4.10.11
|
rcN1mi(f)
|
| rcN1mi(sn) [DEPRECATED]
|
rcN1mi(sn)
|
N_RegionaleLymfeklieren
|
2.16.840.1.113883.2.4.3.11.60.40.4.10.11
|
rcN1mi(sn)
|
| rcN1a [DEPRECATED]
|
rcN1a
|
N_RegionaleLymfeklieren
|
2.16.840.1.113883.2.4.3.11.60.40.4.10.11
|
rcN1a
|
| rcN1a(f) [DEPRECATED]
|
rcN1a(f)
|
N_RegionaleLymfeklieren
|
2.16.840.1.113883.2.4.3.11.60.40.4.10.11
|
rcN1a(f)
|
| rcN1a(sn) [DEPRECATED]
|
rcN1a(sn)
|
N_RegionaleLymfeklieren
|
2.16.840.1.113883.2.4.3.11.60.40.4.10.11
|
rcN1a(sn)
|
| rcN1b [DEPRECATED]
|
rcN1b
|
N_RegionaleLymfeklieren
|
2.16.840.1.113883.2.4.3.11.60.40.4.10.11
|
rcN1b
|
| rcN1b(f) [DEPRECATED]
|
rcN1b(f)
|
N_RegionaleLymfeklieren
|
2.16.840.1.113883.2.4.3.11.60.40.4.10.11
|
rcN1b(f)
|
| rcN1b(sn) [DEPRECATED]
|
rcN1b(sn)
|
N_RegionaleLymfeklieren
|
2.16.840.1.113883.2.4.3.11.60.40.4.10.11
|
rcN1b(sn)
|
| rcN1c [DEPRECATED]
|
rcN1c
|
N_RegionaleLymfeklieren
|
2.16.840.1.113883.2.4.3.11.60.40.4.10.11
|
rcN1c
|
| rcN1c(f) [DEPRECATED]
|
rcN1c(f)
|
N_RegionaleLymfeklieren
|
2.16.840.1.113883.2.4.3.11.60.40.4.10.11
|
rcN1c(f)
|
| rcN1c(sn) [DEPRECATED]
|
rcN1c(sn)
|
N_RegionaleLymfeklieren
|
2.16.840.1.113883.2.4.3.11.60.40.4.10.11
|
rcN1c(sn)
|
| rcN2 [DEPRECATED]
|
rcN2
|
N_RegionaleLymfeklieren
|
2.16.840.1.113883.2.4.3.11.60.40.4.10.11
|
rcN2
|
| rcN2(f) [DEPRECATED]
|
rcN2(f)
|
N_RegionaleLymfeklieren
|
2.16.840.1.113883.2.4.3.11.60.40.4.10.11
|
rcN2(f)
|
| rcN2(sn) [DEPRECATED]
|
rcN2(sn)
|
N_RegionaleLymfeklieren
|
2.16.840.1.113883.2.4.3.11.60.40.4.10.11
|
rcN2(sn)
|
| rcN2a [DEPRECATED]
|
rcN2a
|
N_RegionaleLymfeklieren
|
2.16.840.1.113883.2.4.3.11.60.40.4.10.11
|
rcN2a
|
| rcN2a(f) [DEPRECATED]
|
rcN2a(f)
|
N_RegionaleLymfeklieren
|
2.16.840.1.113883.2.4.3.11.60.40.4.10.11
|
rcN2a(f)
|
| rcN2a(sn) [DEPRECATED]
|
rcN2a(sn)
|
N_RegionaleLymfeklieren
|
2.16.840.1.113883.2.4.3.11.60.40.4.10.11
|
rcN2a(sn)
|
| rcN2b [DEPRECATED]
|
rcN2b
|
N_RegionaleLymfeklieren
|
2.16.840.1.113883.2.4.3.11.60.40.4.10.11
|
rcN2b
|
| rcN2b(f) [DEPRECATED]
|
rcN2b(f)
|
N_RegionaleLymfeklieren
|
2.16.840.1.113883.2.4.3.11.60.40.4.10.11
|
rcN2b(f)
|
| rcN2b(sn) [DEPRECATED]
|
rcN2b(sn)
|
N_RegionaleLymfeklieren
|
2.16.840.1.113883.2.4.3.11.60.40.4.10.11
|
rcN2b(sn)
|
| rcN2c [DEPRECATED]
|
rcN2c
|
N_RegionaleLymfeklieren
|
2.16.840.1.113883.2.4.3.11.60.40.4.10.11
|
rcN2c
|
| rcN2c(f) [DEPRECATED]
|
rcN2c(f)
|
N_RegionaleLymfeklieren
|
2.16.840.1.113883.2.4.3.11.60.40.4.10.11
|
rcN2c(f)
|
| rcN2c(sn) [DEPRECATED]
|
rcN2c(sn)
|
N_RegionaleLymfeklieren
|
2.16.840.1.113883.2.4.3.11.60.40.4.10.11
|
rcN2c(sn)
|
| rcN3 [DEPRECATED]
|
rcN3
|
N_RegionaleLymfeklieren
|
2.16.840.1.113883.2.4.3.11.60.40.4.10.11
|
rcN3
|
| rcN3(f) [DEPRECATED]
|
rcN3(f)
|
N_RegionaleLymfeklieren
|
2.16.840.1.113883.2.4.3.11.60.40.4.10.11
|
rcN3(f)
|
| rcN3(sn) [DEPRECATED]
|
rcN3(sn)
|
N_RegionaleLymfeklieren
|
2.16.840.1.113883.2.4.3.11.60.40.4.10.11
|
rcN3(sn)
|
| rcN3a [DEPRECATED]
|
rcN3a
|
N_RegionaleLymfeklieren
|
2.16.840.1.113883.2.4.3.11.60.40.4.10.11
|
rcN3a
|
| rcN3a(f) [DEPRECATED]
|
rcN3a(f)
|
N_RegionaleLymfeklieren
|
2.16.840.1.113883.2.4.3.11.60.40.4.10.11
|
rcN3a(f)
|
| rcN3a(sn) [DEPRECATED]
|
rcN3a(sn)
|
N_RegionaleLymfeklieren
|
2.16.840.1.113883.2.4.3.11.60.40.4.10.11
|
rcN3a(sn)
|
| rcN3b [DEPRECATED]
|
rcN3b
|
N_RegionaleLymfeklieren
|
2.16.840.1.113883.2.4.3.11.60.40.4.10.11
|
rcN3b
|
| rcN3b(f) [DEPRECATED]
|
rcN3b(f)
|
N_RegionaleLymfeklieren
|
2.16.840.1.113883.2.4.3.11.60.40.4.10.11
|
rcN3b(f)
|
| rcN3b(sn) [DEPRECATED]
|
rcN3b(sn)
|
N_RegionaleLymfeklieren
|
2.16.840.1.113883.2.4.3.11.60.40.4.10.11
|
rcN3b(sn)
|
| rcN3c [DEPRECATED]
|
rcN3c
|
N_RegionaleLymfeklieren
|
2.16.840.1.113883.2.4.3.11.60.40.4.10.11
|
rcN3c
|
| rcN3c(f) [DEPRECATED]
|
rcN3c(f)
|
N_RegionaleLymfeklieren
|
2.16.840.1.113883.2.4.3.11.60.40.4.10.11
|
rcN3c(f)
|
| rcN3c(sn) [DEPRECATED]
|
rcN3c(sn)
|
N_RegionaleLymfeklieren
|
2.16.840.1.113883.2.4.3.11.60.40.4.10.11
|
rcN3c(sn)
|
|
|
| Value Other (OTH) from codesystem NullFlavor (OID: 2.16.840.1.113883.5.1008) is allowed in this valueset.
|
Note: This value list is no longer a valid choice and will become obsolete in the next release.
rcN_RegionalLymphNodesSnomedCodelist
| Valueset OID: 2.16.840.1.113883.2.4.3.11.60.40.2.4.27.37
|
Binding: Extensible
|
Status: Active
|
| Conceptname
|
Codesystem name |
Codesystem OID
|
| SNOMED CT: <1279799007|American Joint Committee on Cancer rcN category allowable value|
|
SNOMED CT
|
2.16.840.1.113883.6.96
|
| SNOMED CT: <1352733007|Union for International Cancer Control rcN category allowable value|
|
SNOMED CT
|
2.16.840.1.113883.6.96
|
|
|
| Value Other (OTH) from codesystem NullFlavor (OID: 2.16.840.1.113883.5.1008) is allowed in this valueset.
|
rcrpM_DistantMetastasisCodelist
| Valueset OID: 2.16.840.1.113883.2.4.3.11.60.40.2.4.27.27
|
Binding: Extensible
|
Status: Deprecated
|
| Conceptname
|
Conceptcode
|
Codesystem name |
Codesystem OID
|
Description
|
| rcM0 [DEPRECATED]
|
rcM0
|
M_Afstandsmetastase
|
2.16.840.1.113883.2.4.3.11.60.40.4.10.3
|
rcM0
|
| rcM0(i+) [DEPRECATED]
|
rcM0(i+)
|
M_Afstandsmetastase
|
2.16.840.1.113883.2.4.3.11.60.40.4.10.3
|
rcM0(i+)
|
| rcM0(mol+) [DEPRECATED]
|
rcM0(mol+)
|
M_Afstandsmetastase
|
2.16.840.1.113883.2.4.3.11.60.40.4.10.3
|
rcM0(mol+)
|
| rcM1 [DEPRECATED]
|
rcM1
|
M_Afstandsmetastase
|
2.16.840.1.113883.2.4.3.11.60.40.4.10.3
|
rcM1
|
| rcM1a [DEPRECATED]
|
rcM1a
|
M_Afstandsmetastase
|
2.16.840.1.113883.2.4.3.11.60.40.4.10.3
|
rcM1a
|
| rcM1a(0) [DEPRECATED]
|
rcM1a(0)
|
M_Afstandsmetastase
|
2.16.840.1.113883.2.4.3.11.60.40.4.10.3
|
rcM1a(0)
|
| rcM1a(1) [DEPRECATED]
|
rcM1a(1)
|
M_Afstandsmetastase
|
2.16.840.1.113883.2.4.3.11.60.40.4.10.3
|
rcM1a(1)
|
| rcM1b [DEPRECATED]
|
rcM1b
|
M_Afstandsmetastase
|
2.16.840.1.113883.2.4.3.11.60.40.4.10.3
|
rcM1b
|
| rcM1b(0) [DEPRECATED]
|
rcM1b(0)
|
M_Afstandsmetastase
|
2.16.840.1.113883.2.4.3.11.60.40.4.10.3
|
rcM1b(0)
|
| rcM1b(1) [DEPRECATED]
|
rcM1b(1)
|
M_Afstandsmetastase
|
2.16.840.1.113883.2.4.3.11.60.40.4.10.3
|
rcM1b(1)
|
| rcM1c [DEPRECATED]
|
rcM1c
|
M_Afstandsmetastase
|
2.16.840.1.113883.2.4.3.11.60.40.4.10.3
|
rcM1c
|
| rcM1c(0) [DEPRECATED]
|
rcM1c(0)
|
M_Afstandsmetastase
|
2.16.840.1.113883.2.4.3.11.60.40.4.10.3
|
rcM1c(0)
|
| rcM1c(1) [DEPRECATED]
|
rcM1c(1)
|
M_Afstandsmetastase
|
2.16.840.1.113883.2.4.3.11.60.40.4.10.3
|
rcM1c(1)
|
| rcM1d [DEPRECATED]
|
rcM1d
|
M_Afstandsmetastase
|
2.16.840.1.113883.2.4.3.11.60.40.4.10.3
|
rcM1d
|
| rcM1d(0) [DEPRECATED]
|
rcM1d(0)
|
M_Afstandsmetastase
|
2.16.840.1.113883.2.4.3.11.60.40.4.10.3
|
rcM1d(0)
|
| rcM1d(1) [DEPRECATED]
|
rcM1d(1)
|
M_Afstandsmetastase
|
2.16.840.1.113883.2.4.3.11.60.40.4.10.3
|
rcM1d(1)
|
| rpM1 [DEPRECATED]
|
rpM1
|
M_Afstandsmetastase
|
2.16.840.1.113883.2.4.3.11.60.40.4.10.3
|
rpM1
|
| rpM1a [DEPRECATED]
|
rpM1a
|
M_Afstandsmetastase
|
2.16.840.1.113883.2.4.3.11.60.40.4.10.3
|
rpM1a
|
| rpM1a(0) [DEPRECATED]
|
rpM1a(0)
|
M_Afstandsmetastase
|
2.16.840.1.113883.2.4.3.11.60.40.4.10.3
|
rpM1a(0)
|
| rpM1a(1) [DEPRECATED]
|
rpM1a(1)
|
M_Afstandsmetastase
|
2.16.840.1.113883.2.4.3.11.60.40.4.10.3
|
rpM1a(1)
|
| rpM1b [DEPRECATED]
|
rpM1b
|
M_Afstandsmetastase
|
2.16.840.1.113883.2.4.3.11.60.40.4.10.3
|
rpM1b
|
| rpM1b(0) [DEPRECATED]
|
rpM1b(0)
|
M_Afstandsmetastase
|
2.16.840.1.113883.2.4.3.11.60.40.4.10.3
|
rpM1b(0)
|
| rpM1b(1) [DEPRECATED]
|
rpM1b(1)
|
M_Afstandsmetastase
|
2.16.840.1.113883.2.4.3.11.60.40.4.10.3
|
rpM1b(1)
|
| rpM1c [DEPRECATED]
|
rpM1c
|
M_Afstandsmetastase
|
2.16.840.1.113883.2.4.3.11.60.40.4.10.3
|
rpM1c
|
| rpM1c(0) [DEPRECATED]
|
rpM1c(0)
|
M_Afstandsmetastase
|
2.16.840.1.113883.2.4.3.11.60.40.4.10.3
|
rpM1c(0)
|
| rpM1c(1) [DEPRECATED]
|
rpM1c(1)
|
M_Afstandsmetastase
|
2.16.840.1.113883.2.4.3.11.60.40.4.10.3
|
rpM1c(1)
|
| rpM1d [DEPRECATED]
|
rpM1d
|
M_Afstandsmetastase
|
2.16.840.1.113883.2.4.3.11.60.40.4.10.3
|
rpM1d
|
| rpM1d(0) [DEPRECATED]
|
rpM1d(0)
|
M_Afstandsmetastase
|
2.16.840.1.113883.2.4.3.11.60.40.4.10.3
|
rpM1d(0)
|
| rpM1d(1) [DEPRECATED]
|
rpM1d(1)
|
M_Afstandsmetastase
|
2.16.840.1.113883.2.4.3.11.60.40.4.10.3
|
rpM1d(1)
|
|
|
| Value Other (OTH) from codesystem NullFlavor (OID: 2.16.840.1.113883.5.1008) is allowed in this valueset.
|
Note: This value list is no longer a valid choice and will become obsolete in the next release.
rcrpM_DistantMetastasisSnomedCodelist
| Valueset OID: 2.16.840.1.113883.2.4.3.11.60.40.2.4.27.47
|
Binding: Extensible
|
Status: Active
|
| Conceptname
|
Codesystem name |
Codesystem OID
|
| SNOMED CT: <1281794006|American Joint Committee on Cancer rcM category allowable value|
|
SNOMED CT
|
2.16.840.1.113883.6.96
|
| SNOMED CT: <1281795007|American Joint Committee on Cancer rpM category allowable value|
|
SNOMED CT
|
2.16.840.1.113883.6.96
|
| SNOMED CT: <1352704006|Union for International Cancer Control rcM category allowable value|
|
SNOMED CT
|
2.16.840.1.113883.6.96
|
| SNOMED CT: <1352506006|Union for International Cancer Control rpM category allowable value|
|
SNOMED CT
|
2.16.840.1.113883.6.96
|
|
|
| Value Other (OTH) from codesystem NullFlavor (OID: 2.16.840.1.113883.5.1008) is allowed in this valueset.
|
rcT_PrimaryTumorCodelist
| Valueset OID: 2.16.840.1.113883.2.4.3.11.60.40.2.4.27.13
|
Binding: Extensible
|
Status: Deprecated
|
| Conceptname
|
Conceptcode
|
Codesystem name |
Codesystem OID
|
Description
|
| rcTx [DEPRECATED]
|
rcTx
|
T_PrimaireTumor
|
2.16.840.1.113883.2.4.3.11.60.40.4.10.10
|
rcTx
|
| rcT0 [DEPRECATED]
|
rcT0
|
T_PrimaireTumor
|
2.16.840.1.113883.2.4.3.11.60.40.4.10.10
|
rcT0
|
| rcTa [DEPRECATED]
|
rcTa
|
T_PrimaireTumor
|
2.16.840.1.113883.2.4.3.11.60.40.4.10.10
|
rcTa
|
| rcTis [DEPRECATED]
|
rcTis
|
T_PrimaireTumor
|
2.16.840.1.113883.2.4.3.11.60.40.4.10.10
|
rcTis
|
| rcTis (DCIS) [DEPRECATED]
|
rcTis(DCIS)
|
T_PrimaireTumor
|
2.16.840.1.113883.2.4.3.11.60.40.4.10.10
|
rcTis (DCIS)
|
| rcTis (LAMN) [DEPRECATED]
|
rcTis(LAMN)
|
T_PrimaireTumor
|
2.16.840.1.113883.2.4.3.11.60.40.4.10.10
|
rcTis (LAMN)
|
| rcTis (LCIS) [DEPRECATED]
|
rcTis(LCIS)
|
T_PrimaireTumor
|
2.16.840.1.113883.2.4.3.11.60.40.4.10.10
|
rcTis (LCIS)
|
| rcTis (Paget) [DEPRECATED]
|
rcTis(Paget)
|
T_PrimaireTumor
|
2.16.840.1.113883.2.4.3.11.60.40.4.10.10
|
rcTis (Paget)
|
| rcTis pu [DEPRECATED]
|
rcTispu
|
T_PrimaireTumor
|
2.16.840.1.113883.2.4.3.11.60.40.4.10.10
|
rcTis pu
|
| rcT1 [DEPRECATED]
|
rcT1
|
T_PrimaireTumor
|
2.16.840.1.113883.2.4.3.11.60.40.4.10.10
|
rcT1
|
| rcT1mi [DEPRECATED]
|
rcT1mi
|
T_PrimaireTumor
|
2.16.840.1.113883.2.4.3.11.60.40.4.10.10
|
rcT1mi
|
| rcT1a [DEPRECATED]
|
rcT1a
|
T_PrimaireTumor
|
2.16.840.1.113883.2.4.3.11.60.40.4.10.10
|
rcT1a
|
| rcT1a1 [DEPRECATED]
|
rcT1a1
|
T_PrimaireTumor
|
2.16.840.1.113883.2.4.3.11.60.40.4.10.10
|
rcT1a1
|
| rcT1a2 [DEPRECATED]
|
rcT1a2
|
T_PrimaireTumor
|
2.16.840.1.113883.2.4.3.11.60.40.4.10.10
|
rcT1a2
|
| rcT1b [DEPRECATED]
|
rcT1b
|
T_PrimaireTumor
|
2.16.840.1.113883.2.4.3.11.60.40.4.10.10
|
rcT1b
|
| rcT1b1 [DEPRECATED]
|
rcT1b1
|
T_PrimaireTumor
|
2.16.840.1.113883.2.4.3.11.60.40.4.10.10
|
rcT1b1
|
| rcT1b2 [DEPRECATED]
|
rcT1b2
|
T_PrimaireTumor
|
2.16.840.1.113883.2.4.3.11.60.40.4.10.10
|
rcT1b2
|
| rcT1c [DEPRECATED]
|
rcT1c
|
T_PrimaireTumor
|
2.16.840.1.113883.2.4.3.11.60.40.4.10.10
|
rcT1c
|
| rcT1c1 [DEPRECATED]
|
rcT1c1
|
T_PrimaireTumor
|
2.16.840.1.113883.2.4.3.11.60.40.4.10.10
|
rcT1c1
|
| rcT1c2 [DEPRECATED]
|
rcT1c2
|
T_PrimaireTumor
|
2.16.840.1.113883.2.4.3.11.60.40.4.10.10
|
rcT1c2
|
| rcT1c3 [DEPRECATED]
|
rcT1c3
|
T_PrimaireTumor
|
2.16.840.1.113883.2.4.3.11.60.40.4.10.10
|
rcT1c3
|
| rcT1d [DEPRECATED]
|
rcT1d
|
T_PrimaireTumor
|
2.16.840.1.113883.2.4.3.11.60.40.4.10.10
|
rcT1d
|
| rcT2 [DEPRECATED]
|
rcT2
|
T_PrimaireTumor
|
2.16.840.1.113883.2.4.3.11.60.40.4.10.10
|
rcT2
|
| rcT2a [DEPRECATED]
|
rcT2a
|
T_PrimaireTumor
|
2.16.840.1.113883.2.4.3.11.60.40.4.10.10
|
rcT2a
|
| rcT2a1 [DEPRECATED]
|
rcT2a1
|
T_PrimaireTumor
|
2.16.840.1.113883.2.4.3.11.60.40.4.10.10
|
rcT2a1
|
| rcT2a2 [DEPRECATED]
|
rcT2a2
|
T_PrimaireTumor
|
2.16.840.1.113883.2.4.3.11.60.40.4.10.10
|
rcT2a2
|
| rcT2b [DEPRECATED]
|
rcT2b
|
T_PrimaireTumor
|
2.16.840.1.113883.2.4.3.11.60.40.4.10.10
|
rcT2b
|
| rcT2c [DEPRECATED]
|
rcT2c
|
T_PrimaireTumor
|
2.16.840.1.113883.2.4.3.11.60.40.4.10.10
|
rcT2c
|
| rcT2d [DEPRECATED]
|
rcT2d
|
T_PrimaireTumor
|
2.16.840.1.113883.2.4.3.11.60.40.4.10.10
|
rcT2d
|
| rcT3 [DEPRECATED]
|
rcT3
|
T_PrimaireTumor
|
2.16.840.1.113883.2.4.3.11.60.40.4.10.10
|
rcT3
|
| rcT3a [DEPRECATED]
|
rcT3a
|
T_PrimaireTumor
|
2.16.840.1.113883.2.4.3.11.60.40.4.10.10
|
rcT3a
|
| rcT3b [DEPRECATED]
|
rcT3b
|
T_PrimaireTumor
|
2.16.840.1.113883.2.4.3.11.60.40.4.10.10
|
rcT3b
|
| rcT3c [DEPRECATED]
|
rcT3c
|
T_PrimaireTumor
|
2.16.840.1.113883.2.4.3.11.60.40.4.10.10
|
rcT3c
|
| rcT3d [DEPRECATED]
|
rcT3d
|
T_PrimaireTumor
|
2.16.840.1.113883.2.4.3.11.60.40.4.10.10
|
rcT3d
|
| rcT3e [DEPRECATED]
|
rcT3e
|
T_PrimaireTumor
|
2.16.840.1.113883.2.4.3.11.60.40.4.10.10
|
rcT3e
|
| rcT4 [DEPRECATED]
|
rcT4
|
T_PrimaireTumor
|
2.16.840.1.113883.2.4.3.11.60.40.4.10.10
|
rcT4
|
| rcT4a [DEPRECATED]
|
rcT4a
|
T_PrimaireTumor
|
2.16.840.1.113883.2.4.3.11.60.40.4.10.10
|
rcT4a
|
| rcT4b [DEPRECATED]
|
rcT4b
|
T_PrimaireTumor
|
2.16.840.1.113883.2.4.3.11.60.40.4.10.10
|
rcT4b
|
| rcT4c [DEPRECATED]
|
rcT4c
|
T_PrimaireTumor
|
2.16.840.1.113883.2.4.3.11.60.40.4.10.10
|
rcT4c
|
| rcT4d [DEPRECATED]
|
rcT4d
|
T_PrimaireTumor
|
2.16.840.1.113883.2.4.3.11.60.40.4.10.10
|
rcT4d
|
| rcT4e [DEPRECATED]
|
rcT4e
|
T_PrimaireTumor
|
2.16.840.1.113883.2.4.3.11.60.40.4.10.10
|
rcT4e
|
|
|
| Value Other (OTH) from codesystem NullFlavor (OID: 2.16.840.1.113883.5.1008) is allowed in this valueset.
|
Note: This value list is no longer a valid choice and will become obsolete in the next release.
rcT_PrimaryTumorSnomedCodelist
| Valueset OID: 2.16.840.1.113883.2.4.3.11.60.40.2.4.27.45
|
Binding: Extensible
|
Status: Active
|
| Conceptname
|
Codesystem name |
Codesystem OID
|
| SNOMED CT: <1279573003|American Joint Committee on Cancer rcT category allowable value|
|
SNOMED CT
|
2.16.840.1.113883.6.96
|
| SNOMED CT: <1352998008|Union for International Cancer Control rcT category allowable value|
|
SNOMED CT
|
2.16.840.1.113883.6.96
|
|
|
| Value Other (OTH) from codesystem NullFlavor (OID: 2.16.840.1.113883.5.1008) is allowed in this valueset.
|
rpN_RegionalLymphNodesCodelist
| Valueset OID: 2.16.840.1.113883.2.4.3.11.60.40.2.4.27.23
|
Binding: Extensible
|
Status: Deprecated
|
| Conceptname
|
Conceptcode
|
Codesystem name |
Codesystem OID
|
Description
|
| rpNX [DEPRECATED]
|
rpNX
|
N_RegionaleLymfeklieren
|
2.16.840.1.113883.2.4.3.11.60.40.4.10.11
|
rpNX
|
| rpNX(f) [DEPRECATED]
|
rpNX(f)
|
N_RegionaleLymfeklieren
|
2.16.840.1.113883.2.4.3.11.60.40.4.10.11
|
rpNX(f)
|
| rpNX(sn) [DEPRECATED]
|
rpNX(sn)
|
N_RegionaleLymfeklieren
|
2.16.840.1.113883.2.4.3.11.60.40.4.10.11
|
rpNX(sn)
|
| rpN0 [DEPRECATED]
|
rpN0
|
N_RegionaleLymfeklieren
|
2.16.840.1.113883.2.4.3.11.60.40.4.10.11
|
rpN0
|
| rpN0(f) [DEPRECATED]
|
rpN0(f)
|
N_RegionaleLymfeklieren
|
2.16.840.1.113883.2.4.3.11.60.40.4.10.11
|
rpN0(f)
|
| rpN0(sn) [DEPRECATED]
|
rpN0(sn)
|
N_RegionaleLymfeklieren
|
2.16.840.1.113883.2.4.3.11.60.40.4.10.11
|
rpN0(sn)
|
| rpN0(i-) [DEPRECATED]
|
rpN0(i-)
|
N_RegionaleLymfeklieren
|
2.16.840.1.113883.2.4.3.11.60.40.4.10.11
|
rpN0(i-)
|
| rpN0(i-)(sn) [DEPRECATED]
|
rpN0(i-)(sn)
|
N_RegionaleLymfeklieren
|
2.16.840.1.113883.2.4.3.11.60.40.4.10.11
|
rpN0(i-)(sn)
|
| rpN0(i+) [DEPRECATED]
|
rpN0(i+)
|
N_RegionaleLymfeklieren
|
2.16.840.1.113883.2.4.3.11.60.40.4.10.11
|
rpN0(i+)
|
| rpN0(i+)(sn) [DEPRECATED]
|
rpN0(i+)(sn)
|
N_RegionaleLymfeklieren
|
2.16.840.1.113883.2.4.3.11.60.40.4.10.11
|
rpN0(i+)(sn)
|
| rpN0(mol-) [DEPRECATED]
|
rpN0(mol-)
|
N_RegionaleLymfeklieren
|
2.16.840.1.113883.2.4.3.11.60.40.4.10.11
|
rpN0(mol-)
|
| rpN0(mol-)(sn) [DEPRECATED]
|
rpN0(mol-)(sn)
|
N_RegionaleLymfeklieren
|
2.16.840.1.113883.2.4.3.11.60.40.4.10.11
|
rpN0(mol-)(sn)
|
| rpN0(mol+) [DEPRECATED]
|
rpN0(mol+)
|
N_RegionaleLymfeklieren
|
2.16.840.1.113883.2.4.3.11.60.40.4.10.11
|
rpN0(mol+)
|
| rpN0(mol+)(sn) [DEPRECATED]
|
rpN0(mol+)(sn)
|
N_RegionaleLymfeklieren
|
2.16.840.1.113883.2.4.3.11.60.40.4.10.11
|
rpN0(mol+)(sn)
|
| rpN1 [DEPRECATED]
|
rpN1
|
N_RegionaleLymfeklieren
|
2.16.840.1.113883.2.4.3.11.60.40.4.10.11
|
rpN1
|
| rpN1(f) [DEPRECATED]
|
rpN1(f)
|
N_RegionaleLymfeklieren
|
2.16.840.1.113883.2.4.3.11.60.40.4.10.11
|
rpN1(f)
|
| rpN1(sn) [DEPRECATED]
|
rpN1(sn)
|
N_RegionaleLymfeklieren
|
2.16.840.1.113883.2.4.3.11.60.40.4.10.11
|
rpN1(sn)
|
| rpN1mi [DEPRECATED]
|
rpN1mi
|
N_RegionaleLymfeklieren
|
2.16.840.1.113883.2.4.3.11.60.40.4.10.11
|
rpN1mi
|
| rpN1mi(f) [DEPRECATED]
|
rpN1mi(f)
|
N_RegionaleLymfeklieren
|
2.16.840.1.113883.2.4.3.11.60.40.4.10.11
|
rpN1mi(f)
|
| rpN1mi(sn) [DEPRECATED]
|
rpN1mi(sn)
|
N_RegionaleLymfeklieren
|
2.16.840.1.113883.2.4.3.11.60.40.4.10.11
|
rpN1mi(sn)
|
| rpN1a [DEPRECATED]
|
rpN1a
|
N_RegionaleLymfeklieren
|
2.16.840.1.113883.2.4.3.11.60.40.4.10.11
|
rpN1a
|
| rpN1a(f) [DEPRECATED]
|
rpN1a(f)
|
N_RegionaleLymfeklieren
|
2.16.840.1.113883.2.4.3.11.60.40.4.10.11
|
rpN1a(f)
|
| rpN1a(sn) [DEPRECATED]
|
rpN1a(sn)
|
N_RegionaleLymfeklieren
|
2.16.840.1.113883.2.4.3.11.60.40.4.10.11
|
rpN1a(sn)
|
| rpN1b [DEPRECATED]
|
rpN1b
|
N_RegionaleLymfeklieren
|
2.16.840.1.113883.2.4.3.11.60.40.4.10.11
|
rpN1b
|
| rpN1b(f) [DEPRECATED]
|
rpN1b(f)
|
N_RegionaleLymfeklieren
|
2.16.840.1.113883.2.4.3.11.60.40.4.10.11
|
rpN1b(f)
|
| rpN1b(sn) [DEPRECATED]
|
rpN1b(sn)
|
N_RegionaleLymfeklieren
|
2.16.840.1.113883.2.4.3.11.60.40.4.10.11
|
rpN1b(sn)
|
| rpN1c [DEPRECATED]
|
rpN1c
|
N_RegionaleLymfeklieren
|
2.16.840.1.113883.2.4.3.11.60.40.4.10.11
|
rpN1c
|
| rpN1c(f) [DEPRECATED]
|
rpN1c(f)
|
N_RegionaleLymfeklieren
|
2.16.840.1.113883.2.4.3.11.60.40.4.10.11
|
rpN1c(f)
|
| rpN1c(sn) [DEPRECATED]
|
rpN1c(sn)
|
N_RegionaleLymfeklieren
|
2.16.840.1.113883.2.4.3.11.60.40.4.10.11
|
rpN1c(sn)
|
| rpN2 [DEPRECATED]
|
rpN2
|
N_RegionaleLymfeklieren
|
2.16.840.1.113883.2.4.3.11.60.40.4.10.11
|
rpN2
|
| rpN2(f) [DEPRECATED]
|
rpN2(f)
|
N_RegionaleLymfeklieren
|
2.16.840.1.113883.2.4.3.11.60.40.4.10.11
|
rpN2(f)
|
| rpN2(sn) [DEPRECATED]
|
rpN2(sn)
|
N_RegionaleLymfeklieren
|
2.16.840.1.113883.2.4.3.11.60.40.4.10.11
|
rpN2(sn)
|
| rpN2a [DEPRECATED]
|
rpN2a
|
N_RegionaleLymfeklieren
|
2.16.840.1.113883.2.4.3.11.60.40.4.10.11
|
rpN2a
|
| rpN2a(f) [DEPRECATED]
|
rpN2a(f)
|
N_RegionaleLymfeklieren
|
2.16.840.1.113883.2.4.3.11.60.40.4.10.11
|
rpN2a(f)
|
| rpN2a(sn) [DEPRECATED]
|
rpN2a(sn)
|
N_RegionaleLymfeklieren
|
2.16.840.1.113883.2.4.3.11.60.40.4.10.11
|
rpN2a(sn)
|
| rpN2b [DEPRECATED]
|
rpN2b
|
N_RegionaleLymfeklieren
|
2.16.840.1.113883.2.4.3.11.60.40.4.10.11
|
rpN2b
|
| rpN2b(f) [DEPRECATED]
|
rpN2b(f)
|
N_RegionaleLymfeklieren
|
2.16.840.1.113883.2.4.3.11.60.40.4.10.11
|
rpN2b(f)
|
| rpN2b(sn) [DEPRECATED]
|
rpN2b(sn)
|
N_RegionaleLymfeklieren
|
2.16.840.1.113883.2.4.3.11.60.40.4.10.11
|
rpN2b(sn)
|
| rpN2c [DEPRECATED]
|
rpN2c
|
N_RegionaleLymfeklieren
|
2.16.840.1.113883.2.4.3.11.60.40.4.10.11
|
rpN2c
|
| rpN2c(f) [DEPRECATED]
|
rpN2c(f)
|
N_RegionaleLymfeklieren
|
2.16.840.1.113883.2.4.3.11.60.40.4.10.11
|
rpN2c(f)
|
| rpN2c(sn) [DEPRECATED]
|
rpN2c(sn)
|
N_RegionaleLymfeklieren
|
2.16.840.1.113883.2.4.3.11.60.40.4.10.11
|
rpN2c(sn)
|
| rpN3 [DEPRECATED]
|
rpN3
|
N_RegionaleLymfeklieren
|
2.16.840.1.113883.2.4.3.11.60.40.4.10.11
|
rpN3
|
| rpN3(f) [DEPRECATED]
|
rpN3(f)
|
N_RegionaleLymfeklieren
|
2.16.840.1.113883.2.4.3.11.60.40.4.10.11
|
rpN3(f)
|
| rpN3(sn) [DEPRECATED]
|
rpN3(sn)
|
N_RegionaleLymfeklieren
|
2.16.840.1.113883.2.4.3.11.60.40.4.10.11
|
rpN3(sn)
|
| rpN3a [DEPRECATED]
|
rpN3a
|
N_RegionaleLymfeklieren
|
2.16.840.1.113883.2.4.3.11.60.40.4.10.11
|
rpN3a
|
| rpN3a(f) [DEPRECATED]
|
rpN3a(f)
|
N_RegionaleLymfeklieren
|
2.16.840.1.113883.2.4.3.11.60.40.4.10.11
|
rpN3a(f)
|
| rpN3a(sn) [DEPRECATED]
|
rpN3a(sn)
|
N_RegionaleLymfeklieren
|
2.16.840.1.113883.2.4.3.11.60.40.4.10.11
|
rpN3a(sn)
|
| rpN3b [DEPRECATED]
|
rpN3b
|
N_RegionaleLymfeklieren
|
2.16.840.1.113883.2.4.3.11.60.40.4.10.11
|
rpN3b
|
| rpN3b(f) [DEPRECATED]
|
rpN3b(f)
|
N_RegionaleLymfeklieren
|
2.16.840.1.113883.2.4.3.11.60.40.4.10.11
|
rpN3b(f)
|
| rpN3b(sn) [DEPRECATED]
|
rpN3b(sn)
|
N_RegionaleLymfeklieren
|
2.16.840.1.113883.2.4.3.11.60.40.4.10.11
|
rpN3b(sn)
|
| rpN3c [DEPRECATED]
|
rpN3c
|
N_RegionaleLymfeklieren
|
2.16.840.1.113883.2.4.3.11.60.40.4.10.11
|
rpN3c
|
| rpN3c(f) [DEPRECATED]
|
rpN3c(f)
|
N_RegionaleLymfeklieren
|
2.16.840.1.113883.2.4.3.11.60.40.4.10.11
|
rpN3c(f)
|
| rpN3c(sn) [DEPRECATED]
|
rpN3c(sn)
|
N_RegionaleLymfeklieren
|
2.16.840.1.113883.2.4.3.11.60.40.4.10.11
|
rpN3c(sn)
|
|
|
| Value Other (OTH) from codesystem NullFlavor (OID: 2.16.840.1.113883.5.1008) is allowed in this valueset.
|
Note: This value list is no longer a valid choice and will become obsolete in the next release.
rpN_RegionalLymphNodesSnomedCodelist
| Valueset OID: 2.16.840.1.113883.2.4.3.11.60.40.2.4.27.38
|
Binding: Extensible
|
Status: Active
|
| Conceptname
|
Codesystem name |
Codesystem OID
|
| SNOMED CT: <1279850004|American Joint Committee on Cancer rpN category allowable value|
|
SNOMED CT
|
2.16.840.1.113883.6.96
|
| SNOMED CT: <1352584006|Union for International Cancer Control rpN category allowable value|
|
SNOMED CT
|
2.16.840.1.113883.6.96
|
|
|
| Value Other (OTH) from codesystem NullFlavor (OID: 2.16.840.1.113883.5.1008) is allowed in this valueset.
|
rpT_PrimaryTumorCodelist
| Valueset OID: 2.16.840.1.113883.2.4.3.11.60.40.2.4.27.14
|
Binding: Extensible
|
Status: Deprecated
|
| Conceptname
|
Conceptcode
|
Codesystem name |
Codesystem OID
|
Description
|
| rpTx [DEPRECATED]
|
rpTx
|
T_PrimaireTumor
|
2.16.840.1.113883.2.4.3.11.60.40.4.10.10
|
rpTx
|
| rpT0 [DEPRECATED]
|
rpT0
|
T_PrimaireTumor
|
2.16.840.1.113883.2.4.3.11.60.40.4.10.10
|
rpT0
|
| rpTa [DEPRECATED]
|
rpTa
|
T_PrimaireTumor
|
2.16.840.1.113883.2.4.3.11.60.40.4.10.10
|
rpTa
|
| rpTis [DEPRECATED]
|
rpTis
|
T_PrimaireTumor
|
2.16.840.1.113883.2.4.3.11.60.40.4.10.10
|
rpTis
|
| rpTis (DCIS)
|
rpTis(DCIS)
|
T_PrimaireTumor
|
2.16.840.1.113883.2.4.3.11.60.40.4.10.10
|
rpTis (DCIS)
|
| rpTis (LAMN)
|
rpTis(LAMN)
|
T_PrimaireTumor
|
2.16.840.1.113883.2.4.3.11.60.40.4.10.10
|
rpTis (LAMN)
|
| rpTis (LCIS)
|
rpTis(LCIS)
|
T_PrimaireTumor
|
2.16.840.1.113883.2.4.3.11.60.40.4.10.10
|
rpTis (LCIS)
|
| rpTis (Paget)
|
rpTis(Paget)
|
T_PrimaireTumor
|
2.16.840.1.113883.2.4.3.11.60.40.4.10.10
|
rpTis (Paget)
|
| rpTis pu
|
rpTispu
|
T_PrimaireTumor
|
2.16.840.1.113883.2.4.3.11.60.40.4.10.10
|
rpTis pu
|
| rpT1 [DEPRECATED]
|
rpT1
|
T_PrimaireTumor
|
2.16.840.1.113883.2.4.3.11.60.40.4.10.10
|
rpT1
|
| rpT1mi [DEPRECATED]
|
rpT1mi
|
T_PrimaireTumor
|
2.16.840.1.113883.2.4.3.11.60.40.4.10.10
|
rpT1mi
|
| rpT1a [DEPRECATED]
|
rpT1a
|
T_PrimaireTumor
|
2.16.840.1.113883.2.4.3.11.60.40.4.10.10
|
rpT1a
|
| rpT1a1 [DEPRECATED]
|
rpT1a1
|
T_PrimaireTumor
|
2.16.840.1.113883.2.4.3.11.60.40.4.10.10
|
rpT1a1
|
| rpT1a2 [DEPRECATED]
|
rpT1a2
|
T_PrimaireTumor
|
2.16.840.1.113883.2.4.3.11.60.40.4.10.10
|
rpT1a2
|
| rpT1b [DEPRECATED]
|
rpT1b
|
T_PrimaireTumor
|
2.16.840.1.113883.2.4.3.11.60.40.4.10.10
|
rpT1b
|
| rpT1b1 [DEPRECATED]
|
rpT1b1
|
T_PrimaireTumor
|
2.16.840.1.113883.2.4.3.11.60.40.4.10.10
|
rpT1b1
|
| rpT1b2 [DEPRECATED]
|
rpT1b2
|
T_PrimaireTumor
|
2.16.840.1.113883.2.4.3.11.60.40.4.10.10
|
rpT1b2
|
| rpT1c [DEPRECATED]
|
rpT1c
|
T_PrimaireTumor
|
2.16.840.1.113883.2.4.3.11.60.40.4.10.10
|
rpT1c
|
| rpT1c1 [DEPRECATED]
|
rpT1c1
|
T_PrimaireTumor
|
2.16.840.1.113883.2.4.3.11.60.40.4.10.10
|
rpT1c1
|
| rpT1c2 [DEPRECATED]
|
rpT1c2
|
T_PrimaireTumor
|
2.16.840.1.113883.2.4.3.11.60.40.4.10.10
|
rpT1c2
|
| rpT1c3 [DEPRECATED]
|
rpT1c3
|
T_PrimaireTumor
|
2.16.840.1.113883.2.4.3.11.60.40.4.10.10
|
rpT1c3
|
| rpT1d [DEPRECATED]
|
rpT1d
|
T_PrimaireTumor
|
2.16.840.1.113883.2.4.3.11.60.40.4.10.10
|
rpT1d
|
| rpT2 [DEPRECATED]
|
rpT2
|
T_PrimaireTumor
|
2.16.840.1.113883.2.4.3.11.60.40.4.10.10
|
rpT2
|
| rpT2a [DEPRECATED]
|
rpT2a
|
T_PrimaireTumor
|
2.16.840.1.113883.2.4.3.11.60.40.4.10.10
|
rpT2a
|
| rpT2a1 [DEPRECATED]
|
rpT2a1
|
T_PrimaireTumor
|
2.16.840.1.113883.2.4.3.11.60.40.4.10.10
|
rpT2a1
|
| rpT2a2 [DEPRECATED]
|
rpT2a2
|
T_PrimaireTumor
|
2.16.840.1.113883.2.4.3.11.60.40.4.10.10
|
rpT2a2
|
| rpT2b [DEPRECATED]
|
rpT2b
|
T_PrimaireTumor
|
2.16.840.1.113883.2.4.3.11.60.40.4.10.10
|
rpT2b
|
| rpT2c [DEPRECATED]
|
rpT2c
|
T_PrimaireTumor
|
2.16.840.1.113883.2.4.3.11.60.40.4.10.10
|
rpT2c
|
| rpT2d [DEPRECATED]
|
rpT2d
|
T_PrimaireTumor
|
2.16.840.1.113883.2.4.3.11.60.40.4.10.10
|
rpT2d
|
| rpT3 [DEPRECATED]
|
rpT3
|
T_PrimaireTumor
|
2.16.840.1.113883.2.4.3.11.60.40.4.10.10
|
rpT3
|
| rpT3a [DEPRECATED]
|
rpT3a
|
T_PrimaireTumor
|
2.16.840.1.113883.2.4.3.11.60.40.4.10.10
|
rpT3a
|
| rpT3b [DEPRECATED]
|
rpT3b
|
T_PrimaireTumor
|
2.16.840.1.113883.2.4.3.11.60.40.4.10.10
|
rpT3b
|
| rpT3c [DEPRECATED]
|
rpT3c
|
T_PrimaireTumor
|
2.16.840.1.113883.2.4.3.11.60.40.4.10.10
|
rpT3c
|
| rpT3d [DEPRECATED]
|
rpT3d
|
T_PrimaireTumor
|
2.16.840.1.113883.2.4.3.11.60.40.4.10.10
|
rpT3d
|
| rpT4 [DEPRECATED]
|
rpT4
|
T_PrimaireTumor
|
2.16.840.1.113883.2.4.3.11.60.40.4.10.10
|
rpT4
|
| rpT4a [DEPRECATED]
|
rpT4a
|
T_PrimaireTumor
|
2.16.840.1.113883.2.4.3.11.60.40.4.10.10
|
rpT4a
|
| rpT4b [DEPRECATED]
|
rpT4b
|
T_PrimaireTumor
|
2.16.840.1.113883.2.4.3.11.60.40.4.10.10
|
rpT4b
|
| rpT4c [DEPRECATED]
|
rpT4c
|
T_PrimaireTumor
|
2.16.840.1.113883.2.4.3.11.60.40.4.10.10
|
rpT4c
|
| rpT4d [DEPRECATED]
|
rpT4d
|
T_PrimaireTumor
|
2.16.840.1.113883.2.4.3.11.60.40.4.10.10
|
rpT4d
|
| rpT4e [DEPRECATED]
|
rpT4e
|
T_PrimaireTumor
|
2.16.840.1.113883.2.4.3.11.60.40.4.10.10
|
rpT4e
|
|
|
| Value Other (OTH) from codesystem NullFlavor (OID: 2.16.840.1.113883.5.1008) is allowed in this valueset.
|
Note: This value list is no longer a valid choice and will become obsolete in the next release.
rpT_PrimaryTumorSnomedCodelist
| Valueset OID: 2.16.840.1.113883.2.4.3.11.60.40.2.4.27.43
|
Binding: Extensible
|
Status: Active
|
| Conceptname
|
Codesystem name |
Codesystem OID
|
| SNOMED CT: <1279738002|American Joint Committee on Cancer rpT category allowable value|
|
SNOMED CT
|
2.16.840.1.113883.6.96
|
| SNOMED CT: <1352665001|Union for International Cancer Control rpT category allowable value|
|
SNOMED CT
|
2.16.840.1.113883.6.96
|
|
|
| Value Other (OTH) from codesystem NullFlavor (OID: 2.16.840.1.113883.5.1008) is allowed in this valueset.
|
TNMVersionCodelist
| Valueset OID: 2.16.840.1.113883.2.4.3.11.60.40.2.4.27.6
|
Binding: Extensible
|
Status: Active
|
| Conceptname
|
Conceptcode
|
Codesystem name |
Codesystem OID
|
Description
|
| AJCC 1ste editie
|
AJCCTNM1
|
TNMVersie
|
2.16.840.1.113883.2.4.3.11.60.40.4.10.8
|
AJCC TNM 1ste editie
|
| AJCC 2e editie
|
AJCCTNM2
|
TNMVersie
|
2.16.840.1.113883.2.4.3.11.60.40.4.10.8
|
AJCC TNM 2e editie
|
| AJCC 3e editie
|
AJCCTNM3
|
TNMVersie
|
2.16.840.1.113883.2.4.3.11.60.40.4.10.8
|
AJCC TNM 3e editie
|
| AJCC 4e editie
|
AJCCTNM4
|
TNMVersie
|
2.16.840.1.113883.2.4.3.11.60.40.4.10.8
|
AJCC TNM 4e editie
|
| AJCC 5e editie
|
AJCCTNM5
|
TNMVersie
|
2.16.840.1.113883.2.4.3.11.60.40.4.10.8
|
AJCC TNM 5e editie
|
| AJCC 6e editie
|
AJCCTNM6
|
TNMVersie
|
2.16.840.1.113883.2.4.3.11.60.40.4.10.8
|
AJCC TNM 6e editie
|
| AJCC 7e editie
|
AJCCTNM7
|
TNMVersie
|
2.16.840.1.113883.2.4.3.11.60.40.4.10.8
|
AJCC TNM 7e editie
|
| AJCC 8e editie
|
AJCCTNM8
|
TNMVersie
|
2.16.840.1.113883.2.4.3.11.60.40.4.10.8
|
AJCC TNM 8e editie
|
| AJCC 9e editie
|
AJCCTNM9
|
TNMVersie
|
2.16.840.1.113883.2.4.3.11.60.40.4.10.8
|
AJCC TNM 9e editie
|
| UICC 1ste editie
|
UICCTNM1
|
TNMVersie
|
2.16.840.1.113883.2.4.3.11.60.40.4.10.8
|
UICC TNM 1ste editie
|
| UICC 2e editie
|
UICCTNM2
|
TNMVersie
|
2.16.840.1.113883.2.4.3.11.60.40.4.10.8
|
UICC TNM 2e editie
|
| UICC 3e editie
|
UICCTNM3
|
TNMVersie
|
2.16.840.1.113883.2.4.3.11.60.40.4.10.8
|
UICC TNM 3e editie
|
| UICC 4e editie
|
UICCTNM4
|
TNMVersie
|
2.16.840.1.113883.2.4.3.11.60.40.4.10.8
|
UICC TNM 4e editie
|
| UICC 5e editie
|
UICCTNM5
|
TNMVersie
|
2.16.840.1.113883.2.4.3.11.60.40.4.10.8
|
UICC TNM 5e editie
|
| UICC 6e editie
|
UICCTNM6
|
TNMVersie
|
2.16.840.1.113883.2.4.3.11.60.40.4.10.8
|
UICC TNM 6e editie
|
| UICC 7e editie
|
UICCTNM7
|
TNMVersie
|
2.16.840.1.113883.2.4.3.11.60.40.4.10.8
|
UICC TNM 7e editie
|
| UICC 8e editie
|
UICCTNM8
|
TNMVersie
|
2.16.840.1.113883.2.4.3.11.60.40.4.10.8
|
UICC TNM 8e editie
|
|
|
| Value Other (OTH) from codesystem NullFlavor (OID: 2.16.840.1.113883.5.1008) is allowed in this valueset.
|
V_VenousInvasionCodelist
| Valueset OID: 2.16.840.1.113883.2.4.3.11.60.40.2.4.27.7
|
Binding: Extensible
|
Status: Deprecated
|
| Conceptname
|
Conceptcode
|
Codesystem name |
Codesystem OID
|
Description
|
| VX [DEPRECATED]
|
VX
|
V_VeneuzeInvasie
|
2.16.840.1.113883.2.4.3.11.60.40.4.10.14
|
Aanwezigheid van veneuze invasie kan niet beoordeeld worden
|
| V0 [DEPRECATED]
|
V0
|
V_VeneuzeInvasie
|
2.16.840.1.113883.2.4.3.11.60.40.4.10.14
|
Geen veneuze invasie
|
| V1 [DEPRECATED]
|
V1
|
V_VeneuzeInvasie
|
2.16.840.1.113883.2.4.3.11.60.40.4.10.14
|
Microscopische veneuze invasie
|
| V2 [DEPRECATED]
|
V2
|
V_VeneuzeInvasie
|
2.16.840.1.113883.2.4.3.11.60.40.4.10.14
|
Macroscopische veneuze invasie
|
|
|
| Value Other (OTH) from codesystem NullFlavor (OID: 2.16.840.1.113883.5.1008) is allowed in this valueset.
|
Note: This value list is no longer a valid choice and will become obsolete in the next release.
V_VenousInvasionSnomedCodelist
| Valueset OID: 2.16.840.1.113883.2.4.3.11.60.40.2.4.27.55
|
Binding: Extensible
|
Status: Active
|
| Conceptname
|
Codesystem name |
Codesystem OID
|
| <1222584008|American Joint Committee on Cancer allowable value|
|
SNOMED CT
|
2.16.840.1.113883.6.96
|
| <1352503003|Union for International Cancer Control allowable value|
|
SNOMED CT
|
2.16.840.1.113883.6.96
|
|
|
| Value Other (OTH) from codesystem NullFlavor (OID: 2.16.840.1.113883.5.1008) is allowed in this valueset.
|
Note: The AJCC and UICC values required for this category were not yet available in SNOMED CT at the time of publication, these will be specified via an erratum later.
ycN_RegionalLymphNodesCodelist
| Valueset OID: 2.16.840.1.113883.2.4.3.11.60.40.2.4.27.19
|
Binding: Extensible
|
Status: Deprecated
|
| Conceptname
|
Conceptcode
|
Codesystem name |
Codesystem OID
|
Description
|
| ycNX [DEPRECATED]
|
ycNX
|
N_RegionaleLymfeklieren
|
2.16.840.1.113883.2.4.3.11.60.40.4.10.11
|
ycNX
|
| ycNX(f) [DEPRECATED]
|
ycNX(f)
|
N_RegionaleLymfeklieren
|
2.16.840.1.113883.2.4.3.11.60.40.4.10.11
|
ycNX(f)
|
| ycNX(sn) [DEPRECATED]
|
ycNX(sn)
|
N_RegionaleLymfeklieren
|
2.16.840.1.113883.2.4.3.11.60.40.4.10.11
|
ycNX(sn)
|
| ycN0 [DEPRECATED]
|
ycN0
|
N_RegionaleLymfeklieren
|
2.16.840.1.113883.2.4.3.11.60.40.4.10.11
|
ycN0
|
| ycN0(f) [DEPRECATED]
|
ycN0(f)
|
N_RegionaleLymfeklieren
|
2.16.840.1.113883.2.4.3.11.60.40.4.10.11
|
ycN0(f)
|
| ycN0(sn) [DEPRECATED]
|
ycN0(sn)
|
N_RegionaleLymfeklieren
|
2.16.840.1.113883.2.4.3.11.60.40.4.10.11
|
ycN0(sn)
|
| ycN0(i-) [DEPRECATED]
|
ycN0(i-)
|
N_RegionaleLymfeklieren
|
2.16.840.1.113883.2.4.3.11.60.40.4.10.11
|
ycN0(i-)
|
| ycN0(i-)(sn) [DEPRECATED]
|
ycN0(i-)(sn)
|
N_RegionaleLymfeklieren
|
2.16.840.1.113883.2.4.3.11.60.40.4.10.11
|
ycN0(i-)(sn)
|
| ycN0(i+) [DEPRECATED]
|
ycN0(i+)
|
N_RegionaleLymfeklieren
|
2.16.840.1.113883.2.4.3.11.60.40.4.10.11
|
ycN0(i+)
|
| ycN0(i+)(sn) [DEPRECATED]
|
ycN0(i+)(sn)
|
N_RegionaleLymfeklieren
|
2.16.840.1.113883.2.4.3.11.60.40.4.10.11
|
ycN0(i+)(sn)
|
| ycN0(mol-) [DEPRECATED]
|
ycN0(mol-)
|
N_RegionaleLymfeklieren
|
2.16.840.1.113883.2.4.3.11.60.40.4.10.11
|
ycN0(mol-)
|
| ycN0(mol-)(sn) [DEPRECATED]
|
ycN0(mol-)(sn)
|
N_RegionaleLymfeklieren
|
2.16.840.1.113883.2.4.3.11.60.40.4.10.11
|
ycN0(mol-)(sn)
|
| ycN0(mol+) [DEPRECATED]
|
ycN0(mol+)
|
N_RegionaleLymfeklieren
|
2.16.840.1.113883.2.4.3.11.60.40.4.10.11
|
ycN0(mol+)
|
| ycN0(mol+)(sn) [DEPRECATED]
|
ycN0(mol+)(sn)
|
N_RegionaleLymfeklieren
|
2.16.840.1.113883.2.4.3.11.60.40.4.10.11
|
ycN0(mol+)(sn)
|
| ycN1 [DEPRECATED]
|
ycN1
|
N_RegionaleLymfeklieren
|
2.16.840.1.113883.2.4.3.11.60.40.4.10.11
|
ycN1
|
| ycN1(f) [DEPRECATED]
|
ycN1(f)
|
N_RegionaleLymfeklieren
|
2.16.840.1.113883.2.4.3.11.60.40.4.10.11
|
ycN1(f)
|
| ycN1(sn) [DEPRECATED]
|
ycN1(sn)
|
N_RegionaleLymfeklieren
|
2.16.840.1.113883.2.4.3.11.60.40.4.10.11
|
ycN1(sn)
|
| ycN1mi [DEPRECATED]
|
ycN1mi
|
N_RegionaleLymfeklieren
|
2.16.840.1.113883.2.4.3.11.60.40.4.10.11
|
ycN1mi
|
| ycN1mi(f) [DEPRECATED]
|
ycN1mi(f)
|
N_RegionaleLymfeklieren
|
2.16.840.1.113883.2.4.3.11.60.40.4.10.11
|
ycN1mi(f)
|
| ycN1mi(sn) [DEPRECATED]
|
ycN1mi(sn)
|
N_RegionaleLymfeklieren
|
2.16.840.1.113883.2.4.3.11.60.40.4.10.11
|
ycN1mi(sn)
|
| ycN1a [DEPRECATED]
|
ycN1a
|
N_RegionaleLymfeklieren
|
2.16.840.1.113883.2.4.3.11.60.40.4.10.11
|
ycN1a
|
| ycN1a(f) [DEPRECATED]
|
ycN1a(f)
|
N_RegionaleLymfeklieren
|
2.16.840.1.113883.2.4.3.11.60.40.4.10.11
|
ycN1a(f)
|
| ycN1a(sn) [DEPRECATED]
|
ycN1a(sn)
|
N_RegionaleLymfeklieren
|
2.16.840.1.113883.2.4.3.11.60.40.4.10.11
|
ycN1a(sn)
|
| ycN1b [DEPRECATED]
|
ycN1b
|
N_RegionaleLymfeklieren
|
2.16.840.1.113883.2.4.3.11.60.40.4.10.11
|
ycN1b
|
| ycN1b(f) [DEPRECATED]
|
ycN1b(f)
|
N_RegionaleLymfeklieren
|
2.16.840.1.113883.2.4.3.11.60.40.4.10.11
|
ycN1b(f)
|
| ycN1b(sn) [DEPRECATED]
|
ycN1b(sn)
|
N_RegionaleLymfeklieren
|
2.16.840.1.113883.2.4.3.11.60.40.4.10.11
|
ycN1b(sn)
|
| ycN1c [DEPRECATED]
|
ycN1c
|
N_RegionaleLymfeklieren
|
2.16.840.1.113883.2.4.3.11.60.40.4.10.11
|
ycN1c
|
| ycN1c(f) [DEPRECATED]
|
ycN1c(f)
|
N_RegionaleLymfeklieren
|
2.16.840.1.113883.2.4.3.11.60.40.4.10.11
|
ycN1c(f)
|
| ycN1c(sn) [DEPRECATED]
|
ycN1c(sn)
|
N_RegionaleLymfeklieren
|
2.16.840.1.113883.2.4.3.11.60.40.4.10.11
|
ycN1c(sn)
|
| ycN2 [DEPRECATED]
|
ycN2
|
N_RegionaleLymfeklieren
|
2.16.840.1.113883.2.4.3.11.60.40.4.10.11
|
ycN2
|
| ycN2(f) [DEPRECATED]
|
ycN2(f)
|
N_RegionaleLymfeklieren
|
2.16.840.1.113883.2.4.3.11.60.40.4.10.11
|
ycN2(f)
|
| ycN2(sn) [DEPRECATED]
|
ycN2(sn)
|
N_RegionaleLymfeklieren
|
2.16.840.1.113883.2.4.3.11.60.40.4.10.11
|
ycN2(sn)
|
| ycN2a [DEPRECATED]
|
ycN2a
|
N_RegionaleLymfeklieren
|
2.16.840.1.113883.2.4.3.11.60.40.4.10.11
|
ycN2a
|
| ycN2a(f) [DEPRECATED]
|
ycN2a(f)
|
N_RegionaleLymfeklieren
|
2.16.840.1.113883.2.4.3.11.60.40.4.10.11
|
ycN2a(f)
|
| ycN2a(sn) [DEPRECATED]
|
ycN2a(sn)
|
N_RegionaleLymfeklieren
|
2.16.840.1.113883.2.4.3.11.60.40.4.10.11
|
ycN2a(sn)
|
| ycN2b [DEPRECATED]
|
ycN2b
|
N_RegionaleLymfeklieren
|
2.16.840.1.113883.2.4.3.11.60.40.4.10.11
|
ycN2b
|
| ycN2b(f) [DEPRECATED]
|
ycN2b(f)
|
N_RegionaleLymfeklieren
|
2.16.840.1.113883.2.4.3.11.60.40.4.10.11
|
ycN2b(f)
|
| ycN2b(sn) [DEPRECATED]
|
ycN2b(sn)
|
N_RegionaleLymfeklieren
|
2.16.840.1.113883.2.4.3.11.60.40.4.10.11
|
ycN2b(sn)
|
| ycN2c [DEPRECATED]
|
ycN2c
|
N_RegionaleLymfeklieren
|
2.16.840.1.113883.2.4.3.11.60.40.4.10.11
|
ycN2c
|
| ycN2c(f) [DEPRECATED]
|
ycN2c(f)
|
N_RegionaleLymfeklieren
|
2.16.840.1.113883.2.4.3.11.60.40.4.10.11
|
ycN2c(f)
|
| ycN2c(sn) [DEPRECATED]
|
ycN2c(sn)
|
N_RegionaleLymfeklieren
|
2.16.840.1.113883.2.4.3.11.60.40.4.10.11
|
ycN2c(sn)
|
| ycN3 [DEPRECATED]
|
ycN3
|
N_RegionaleLymfeklieren
|
2.16.840.1.113883.2.4.3.11.60.40.4.10.11
|
ycN3
|
| ycN3(f) [DEPRECATED]
|
ycN3(f)
|
N_RegionaleLymfeklieren
|
2.16.840.1.113883.2.4.3.11.60.40.4.10.11
|
ycN3(f)
|
| ycN3(sn) [DEPRECATED]
|
ycN3(sn)
|
N_RegionaleLymfeklieren
|
2.16.840.1.113883.2.4.3.11.60.40.4.10.11
|
ycN3(sn)
|
| ycN3a [DEPRECATED]
|
ycN3a
|
N_RegionaleLymfeklieren
|
2.16.840.1.113883.2.4.3.11.60.40.4.10.11
|
ycN3a
|
| ycN3a(f) [DEPRECATED]
|
ycN3a(f)
|
N_RegionaleLymfeklieren
|
2.16.840.1.113883.2.4.3.11.60.40.4.10.11
|
ycN3a(f)
|
| ycN3a(sn) [DEPRECATED]
|
ycN3a(sn)
|
N_RegionaleLymfeklieren
|
2.16.840.1.113883.2.4.3.11.60.40.4.10.11
|
ycN3a(sn)
|
| ycN3b [DEPRECATED]
|
ycN3b
|
N_RegionaleLymfeklieren
|
2.16.840.1.113883.2.4.3.11.60.40.4.10.11
|
ycN3b
|
| ycN3b(f) [DEPRECATED]
|
ycN3b(f)
|
N_RegionaleLymfeklieren
|
2.16.840.1.113883.2.4.3.11.60.40.4.10.11
|
ycN3b(f)
|
| ycN3b(sn) [DEPRECATED]
|
ycN3b(sn)
|
N_RegionaleLymfeklieren
|
2.16.840.1.113883.2.4.3.11.60.40.4.10.11
|
ycN3b(sn)
|
| ycN3c [DEPRECATED]
|
ycN3c
|
N_RegionaleLymfeklieren
|
2.16.840.1.113883.2.4.3.11.60.40.4.10.11
|
ycN3c
|
| ycN3c(f) [DEPRECATED]
|
ycN3c(f)
|
N_RegionaleLymfeklieren
|
2.16.840.1.113883.2.4.3.11.60.40.4.10.11
|
ycN3c(f)
|
| ycN3c(sn) [DEPRECATED]
|
ycN3c(sn)
|
N_RegionaleLymfeklieren
|
2.16.840.1.113883.2.4.3.11.60.40.4.10.11
|
ycN3c(sn)
|
|
|
| Value Other (OTH) from codesystem NullFlavor (OID: 2.16.840.1.113883.5.1008) is allowed in this valueset.
|
Note: This value list is no longer a valid choice and will become obsolete in the next release.
ycN_RegionalLymphNodesSnomedCodelist
| Valueset OID: 2.16.840.1.113883.2.4.3.11.60.40.2.4.27.34
|
Binding: Extensible
|
Status: Active
|
| Conceptname
|
Codesystem name |
Codesystem OID
|
| SNOMED CT: <1279504008|American Joint Committee on Cancer ycN category allowable value|
|
SNOMED CT
|
2.16.840.1.113883.6.96
|
| SNOMED CT: <1353068009|Union for International Cancer Control ycN category allowable value|
|
SNOMED CT
|
2.16.840.1.113883.6.96
|
|
|
| Value Other (OTH) from codesystem NullFlavor (OID: 2.16.840.1.113883.5.1008) is allowed in this valueset.
|
ycT_PrimaryTumorCodelist
| Valueset OID: 2.16.840.1.113883.2.4.3.11.60.40.2.4.27.10
|
Binding: Extensible
|
Status: Deprecated
|
| Conceptname
|
Conceptcode
|
Codesystem name |
Codesystem OID
|
Description
|
| ycTx [DEPRECATED]
|
ycTx
|
T_PrimaireTumor
|
2.16.840.1.113883.2.4.3.11.60.40.4.10.10
|
ycTx
|
| ycT0 [DEPRECATED]
|
ycT0
|
T_PrimaireTumor
|
2.16.840.1.113883.2.4.3.11.60.40.4.10.10
|
ycT0
|
| ycTa [DEPRECATED]
|
ycTa
|
T_PrimaireTumor
|
2.16.840.1.113883.2.4.3.11.60.40.4.10.10
|
ycTa
|
| ycTis [DEPRECATED]
|
ycTis
|
T_PrimaireTumor
|
2.16.840.1.113883.2.4.3.11.60.40.4.10.10
|
ycTis
|
| ycTis (DCIS)
|
ycTis(DCIS)
|
T_PrimaireTumor
|
2.16.840.1.113883.2.4.3.11.60.40.4.10.10
|
ycTis (DCIS)
|
| ycTis (LAMN)
|
ycTis(LAMN)
|
T_PrimaireTumor
|
2.16.840.1.113883.2.4.3.11.60.40.4.10.10
|
ycTis (LAMN)
|
| ycTis (LCIS)
|
ycTis(LCIS)
|
T_PrimaireTumor
|
2.16.840.1.113883.2.4.3.11.60.40.4.10.10
|
ycTis (LCIS)
|
| ycTis (Paget)
|
ycTis(Paget)
|
T_PrimaireTumor
|
2.16.840.1.113883.2.4.3.11.60.40.4.10.10
|
ycTis (Paget)
|
| ycTis pu
|
ycTispu
|
T_PrimaireTumor
|
2.16.840.1.113883.2.4.3.11.60.40.4.10.10
|
ycTis pu
|
| ycT1 [DEPRECATED]
|
ycT1
|
T_PrimaireTumor
|
2.16.840.1.113883.2.4.3.11.60.40.4.10.10
|
ycT1
|
| ycT1mi [DEPRECATED]
|
ycT1mi
|
T_PrimaireTumor
|
2.16.840.1.113883.2.4.3.11.60.40.4.10.10
|
ycT1mi
|
| ycT1a [DEPRECATED]
|
ycT1a
|
T_PrimaireTumor
|
2.16.840.1.113883.2.4.3.11.60.40.4.10.10
|
ycT1a
|
| ycT1a1 [DEPRECATED]
|
ycT1a1
|
T_PrimaireTumor
|
2.16.840.1.113883.2.4.3.11.60.40.4.10.10
|
ycT1a1
|
| ycT1a2 [DEPRECATED]
|
ycT1a2
|
T_PrimaireTumor
|
2.16.840.1.113883.2.4.3.11.60.40.4.10.10
|
ycT1a2
|
| ycT1b [DEPRECATED]
|
ycT1b
|
T_PrimaireTumor
|
2.16.840.1.113883.2.4.3.11.60.40.4.10.10
|
ycT1b
|
| ycT1b1 [DEPRECATED]
|
ycT1b1
|
T_PrimaireTumor
|
2.16.840.1.113883.2.4.3.11.60.40.4.10.10
|
ycT1b1
|
| ycT1b2 [DEPRECATED]
|
ycT1b2
|
T_PrimaireTumor
|
2.16.840.1.113883.2.4.3.11.60.40.4.10.10
|
ycT1b2
|
| ycT1c [DEPRECATED]
|
ycT1c
|
T_PrimaireTumor
|
2.16.840.1.113883.2.4.3.11.60.40.4.10.10
|
ycT1c
|
| ycT1c1 [DEPRECATED]
|
ycT1c1
|
T_PrimaireTumor
|
2.16.840.1.113883.2.4.3.11.60.40.4.10.10
|
ycT1c1
|
| ycT1c2 [DEPRECATED]
|
ycT1c2
|
T_PrimaireTumor
|
2.16.840.1.113883.2.4.3.11.60.40.4.10.10
|
ycT1c2
|
| ycT1c3 [DEPRECATED]
|
ycT1c3
|
T_PrimaireTumor
|
2.16.840.1.113883.2.4.3.11.60.40.4.10.10
|
ycT1c3
|
| ycT1d [DEPRECATED]
|
ycT1d
|
T_PrimaireTumor
|
2.16.840.1.113883.2.4.3.11.60.40.4.10.10
|
ycT1d
|
| ycT2 [DEPRECATED]
|
ycT2
|
T_PrimaireTumor
|
2.16.840.1.113883.2.4.3.11.60.40.4.10.10
|
ycT2
|
| ycT2a [DEPRECATED]
|
ycT2a
|
T_PrimaireTumor
|
2.16.840.1.113883.2.4.3.11.60.40.4.10.10
|
ycT2a
|
| ycT2a1 [DEPRECATED]
|
ycT2a1
|
T_PrimaireTumor
|
2.16.840.1.113883.2.4.3.11.60.40.4.10.10
|
ycT2a1
|
| ycT2a2 [DEPRECATED]
|
ycT2a2
|
T_PrimaireTumor
|
2.16.840.1.113883.2.4.3.11.60.40.4.10.10
|
ycT2a2
|
| ycT2b [DEPRECATED]
|
ycT2b
|
T_PrimaireTumor
|
2.16.840.1.113883.2.4.3.11.60.40.4.10.10
|
ycT2b
|
| ycT2c [DEPRECATED]
|
ycT2c
|
T_PrimaireTumor
|
2.16.840.1.113883.2.4.3.11.60.40.4.10.10
|
ycT2c
|
| ycT2d [DEPRECATED]
|
ycT2d
|
T_PrimaireTumor
|
2.16.840.1.113883.2.4.3.11.60.40.4.10.10
|
ycT2d
|
| ycT3 [DEPRECATED]
|
ycT3
|
T_PrimaireTumor
|
2.16.840.1.113883.2.4.3.11.60.40.4.10.10
|
ycT3
|
| ycT3a [DEPRECATED]
|
ycT3a
|
T_PrimaireTumor
|
2.16.840.1.113883.2.4.3.11.60.40.4.10.10
|
ycT3a
|
| ycT3b [DEPRECATED]
|
ycT3b
|
T_PrimaireTumor
|
2.16.840.1.113883.2.4.3.11.60.40.4.10.10
|
ycT3b
|
| ycT3c [DEPRECATED]
|
ycT3c
|
T_PrimaireTumor
|
2.16.840.1.113883.2.4.3.11.60.40.4.10.10
|
ycT3c
|
| ycT3d [DEPRECATED]
|
ycT3d
|
T_PrimaireTumor
|
2.16.840.1.113883.2.4.3.11.60.40.4.10.10
|
ycT3d
|
| ycT3e [DEPRECATED]
|
ycT3e
|
T_PrimaireTumor
|
2.16.840.1.113883.2.4.3.11.60.40.4.10.10
|
ycT3e
|
| ycT4 [DEPRECATED]
|
ycT4
|
T_PrimaireTumor
|
2.16.840.1.113883.2.4.3.11.60.40.4.10.10
|
ycT4
|
| ycT4a [DEPRECATED]
|
ycT4a
|
T_PrimaireTumor
|
2.16.840.1.113883.2.4.3.11.60.40.4.10.10
|
ycT4a
|
| ycT4b [DEPRECATED]
|
ycT4b
|
T_PrimaireTumor
|
2.16.840.1.113883.2.4.3.11.60.40.4.10.10
|
ycT4b
|
| ycT4c [DEPRECATED]
|
ycT4c
|
T_PrimaireTumor
|
2.16.840.1.113883.2.4.3.11.60.40.4.10.10
|
ycT4c
|
| ycT4d [DEPRECATED]
|
ycT4d
|
T_PrimaireTumor
|
2.16.840.1.113883.2.4.3.11.60.40.4.10.10
|
ycT4d
|
| ycT4e [DEPRECATED]
|
ycT4e
|
T_PrimaireTumor
|
2.16.840.1.113883.2.4.3.11.60.40.4.10.10
|
ycT4e
|
|
|
| Value Other (OTH) from codesystem NullFlavor (OID: 2.16.840.1.113883.5.1008) is allowed in this valueset.
|
Note: This value list is no longer a valid choice and will become obsolete in the next release.
ycT_PrimaryTumorSnomedCodelist
| Valueset OID: 2.16.840.1.113883.2.4.3.11.60.40.2.4.27.40
|
Binding: Extensible
|
Status: Active
|
| Conceptname
|
Codesystem name |
Codesystem OID
|
| SNOMED CT: <1269567000|American Joint Committee on Cancer ycT category allowable value|
|
SNOMED CT
|
2.16.840.1.113883.6.96
|
| SNOMED CT: <1352752001|Union for International Cancer Control ycT category allowable value|
|
SNOMED CT
|
2.16.840.1.113883.6.96
|
|
|
| Value Other (OTH) from codesystem NullFlavor (OID: 2.16.840.1.113883.5.1008) is allowed in this valueset.
|
ypN_RegionalLymphNodesCodelist
| Valueset OID: 2.16.840.1.113883.2.4.3.11.60.40.2.4.27.21
|
Binding: Extensible
|
Status: Deprecated
|
| Conceptname
|
Conceptcode
|
Codesystem name |
Codesystem OID
|
Description
|
| ypNX [DEPRECATED]
|
ypNX
|
N_RegionaleLymfeklieren
|
2.16.840.1.113883.2.4.3.11.60.40.4.10.11
|
ypNX
|
| ypNX(f) [DEPRECATED]
|
ypNX(f)
|
N_RegionaleLymfeklieren
|
2.16.840.1.113883.2.4.3.11.60.40.4.10.11
|
ypNX(f)
|
| ypNX(sn) [DEPRECATED]
|
ypNX(sn)
|
N_RegionaleLymfeklieren
|
2.16.840.1.113883.2.4.3.11.60.40.4.10.11
|
ypNX(sn)
|
| ypN0 [DEPRECATED]
|
ypN0
|
N_RegionaleLymfeklieren
|
2.16.840.1.113883.2.4.3.11.60.40.4.10.11
|
ypN0
|
| ypN0(f) [DEPRECATED]
|
ypN0(f)
|
N_RegionaleLymfeklieren
|
2.16.840.1.113883.2.4.3.11.60.40.4.10.11
|
ypN0(f)
|
| ypN0(sn) [DEPRECATED]
|
ypN0(sn)
|
N_RegionaleLymfeklieren
|
2.16.840.1.113883.2.4.3.11.60.40.4.10.11
|
ypN0(sn)
|
| ypN0(i-) [DEPRECATED]
|
ypN0(i-)
|
N_RegionaleLymfeklieren
|
2.16.840.1.113883.2.4.3.11.60.40.4.10.11
|
ypN0(i-)
|
| ypN0(i-)(sn) [DEPRECATED]
|
ypN0(i-)(sn)
|
N_RegionaleLymfeklieren
|
2.16.840.1.113883.2.4.3.11.60.40.4.10.11
|
ypN0(i-)(sn)
|
| ypN0(i+) [DEPRECATED]
|
ypN0(i+)
|
N_RegionaleLymfeklieren
|
2.16.840.1.113883.2.4.3.11.60.40.4.10.11
|
ypN0(i+)
|
| ypN0(i+)(sn) [DEPRECATED]
|
ypN0(i+)(sn)
|
N_RegionaleLymfeklieren
|
2.16.840.1.113883.2.4.3.11.60.40.4.10.11
|
ypN0(i+)(sn)
|
| ypN0(mol-) [DEPRECATED]
|
ypN0(mol-)
|
N_RegionaleLymfeklieren
|
2.16.840.1.113883.2.4.3.11.60.40.4.10.11
|
ypN0(mol-)
|
| ypN0(mol-)(sn) [DEPRECATED]
|
ypN0(mol-)(sn)
|
N_RegionaleLymfeklieren
|
2.16.840.1.113883.2.4.3.11.60.40.4.10.11
|
ypN0(mol-)(sn)
|
| ypN0(mol+) [DEPRECATED]
|
ypN0(mol+)
|
N_RegionaleLymfeklieren
|
2.16.840.1.113883.2.4.3.11.60.40.4.10.11
|
ypN0(mol+)
|
| ypN0(mol+)(sn) [DEPRECATED]
|
ypN0(mol+)(sn)
|
N_RegionaleLymfeklieren
|
2.16.840.1.113883.2.4.3.11.60.40.4.10.11
|
ypN0(mol+)(sn)
|
| ypN1 [DEPRECATED]
|
ypN1
|
N_RegionaleLymfeklieren
|
2.16.840.1.113883.2.4.3.11.60.40.4.10.11
|
ypN1
|
| ypN1(f) [DEPRECATED]
|
ypN1(f)
|
N_RegionaleLymfeklieren
|
2.16.840.1.113883.2.4.3.11.60.40.4.10.11
|
ypN1(f)
|
| ypN1(sn) [DEPRECATED]
|
ypN1(sn)
|
N_RegionaleLymfeklieren
|
2.16.840.1.113883.2.4.3.11.60.40.4.10.11
|
ypN1(sn)
|
| ypN1mi [DEPRECATED]
|
ypN1mi
|
N_RegionaleLymfeklieren
|
2.16.840.1.113883.2.4.3.11.60.40.4.10.11
|
ypN1mi
|
| ypN1mi(f) [DEPRECATED]
|
ypN1mi(f)
|
N_RegionaleLymfeklieren
|
2.16.840.1.113883.2.4.3.11.60.40.4.10.11
|
ypN1mi(f)
|
| ypN1mi(sn) [DEPRECATED]
|
ypN1mi(sn)
|
N_RegionaleLymfeklieren
|
2.16.840.1.113883.2.4.3.11.60.40.4.10.11
|
ypN1mi(sn)
|
| ypN1a [DEPRECATED]
|
ypN1a
|
N_RegionaleLymfeklieren
|
2.16.840.1.113883.2.4.3.11.60.40.4.10.11
|
ypN1a
|
| ypN1a(f) [DEPRECATED]
|
ypN1a(f)
|
N_RegionaleLymfeklieren
|
2.16.840.1.113883.2.4.3.11.60.40.4.10.11
|
ypN1a(f)
|
| ypN1a(sn) [DEPRECATED]
|
ypN1a(sn)
|
N_RegionaleLymfeklieren
|
2.16.840.1.113883.2.4.3.11.60.40.4.10.11
|
ypN1a(sn)
|
| ypN1b [DEPRECATED]
|
ypN1b
|
N_RegionaleLymfeklieren
|
2.16.840.1.113883.2.4.3.11.60.40.4.10.11
|
ypN1b
|
| ypN1b(f) [DEPRECATED]
|
ypN1b(f)
|
N_RegionaleLymfeklieren
|
2.16.840.1.113883.2.4.3.11.60.40.4.10.11
|
ypN1b(f)
|
| ypN1b(sn) [DEPRECATED]
|
ypN1b(sn)
|
N_RegionaleLymfeklieren
|
2.16.840.1.113883.2.4.3.11.60.40.4.10.11
|
ypN1b(sn)
|
| ypN1c [DEPRECATED]
|
ypN1c
|
N_RegionaleLymfeklieren
|
2.16.840.1.113883.2.4.3.11.60.40.4.10.11
|
ypN1c
|
| ypN1c(f) [DEPRECATED]
|
ypN1c(f)
|
N_RegionaleLymfeklieren
|
2.16.840.1.113883.2.4.3.11.60.40.4.10.11
|
ypN1c(f)
|
| ypN1c(sn) [DEPRECATED]
|
ypN1c(sn)
|
N_RegionaleLymfeklieren
|
2.16.840.1.113883.2.4.3.11.60.40.4.10.11
|
ypN1c(sn)
|
| ypN2 [DEPRECATED]
|
ypN2
|
N_RegionaleLymfeklieren
|
2.16.840.1.113883.2.4.3.11.60.40.4.10.11
|
ypN2
|
| ypN2(f) [DEPRECATED]
|
ypN2(f)
|
N_RegionaleLymfeklieren
|
2.16.840.1.113883.2.4.3.11.60.40.4.10.11
|
ypN2(f)
|
| ypN2(sn) [DEPRECATED]
|
ypN2(sn)
|
N_RegionaleLymfeklieren
|
2.16.840.1.113883.2.4.3.11.60.40.4.10.11
|
ypN2(sn)
|
| ypN2a [DEPRECATED]
|
ypN2a
|
N_RegionaleLymfeklieren
|
2.16.840.1.113883.2.4.3.11.60.40.4.10.11
|
ypN2a
|
| ypN2a(f) [DEPRECATED]
|
ypN2a(f)
|
N_RegionaleLymfeklieren
|
2.16.840.1.113883.2.4.3.11.60.40.4.10.11
|
ypN2a(f)
|
| ypN2a(sn) [DEPRECATED]
|
ypN2a(sn)
|
N_RegionaleLymfeklieren
|
2.16.840.1.113883.2.4.3.11.60.40.4.10.11
|
ypN2a(sn)
|
| ypN2b [DEPRECATED]
|
ypN2b
|
N_RegionaleLymfeklieren
|
2.16.840.1.113883.2.4.3.11.60.40.4.10.11
|
ypN2b
|
| ypN2b(f) [DEPRECATED]
|
ypN2b(f)
|
N_RegionaleLymfeklieren
|
2.16.840.1.113883.2.4.3.11.60.40.4.10.11
|
ypN2b(f)
|
| ypN2b(sn) [DEPRECATED]
|
ypN2b(sn)
|
N_RegionaleLymfeklieren
|
2.16.840.1.113883.2.4.3.11.60.40.4.10.11
|
ypN2b(sn)
|
| ypN2c [DEPRECATED]
|
ypN2c
|
N_RegionaleLymfeklieren
|
2.16.840.1.113883.2.4.3.11.60.40.4.10.11
|
ypN2c
|
| ypN2c(f) [DEPRECATED]
|
ypN2c(f)
|
N_RegionaleLymfeklieren
|
2.16.840.1.113883.2.4.3.11.60.40.4.10.11
|
ypN2c(f)
|
| ypN2c(sn) [DEPRECATED]
|
ypN2c(sn)
|
N_RegionaleLymfeklieren
|
2.16.840.1.113883.2.4.3.11.60.40.4.10.11
|
ypN2c(sn)
|
| ypN3 [DEPRECATED]
|
ypN3
|
N_RegionaleLymfeklieren
|
2.16.840.1.113883.2.4.3.11.60.40.4.10.11
|
ypN3
|
| ypN3(f) [DEPRECATED]
|
ypN3(f)
|
N_RegionaleLymfeklieren
|
2.16.840.1.113883.2.4.3.11.60.40.4.10.11
|
ypN3(f)
|
| ypN3(sn) [DEPRECATED]
|
ypN3(sn)
|
N_RegionaleLymfeklieren
|
2.16.840.1.113883.2.4.3.11.60.40.4.10.11
|
ypN3(sn)
|
| ypN3a [DEPRECATED]
|
ypN3a
|
N_RegionaleLymfeklieren
|
2.16.840.1.113883.2.4.3.11.60.40.4.10.11
|
ypN3a
|
| ypN3a(f) [DEPRECATED]
|
ypN3a(f)
|
N_RegionaleLymfeklieren
|
2.16.840.1.113883.2.4.3.11.60.40.4.10.11
|
ypN3a(f)
|
| ypN3a(sn) [DEPRECATED]
|
ypN3a(sn)
|
N_RegionaleLymfeklieren
|
2.16.840.1.113883.2.4.3.11.60.40.4.10.11
|
ypN3a(sn)
|
| ypN3b [DEPRECATED]
|
ypN3b
|
N_RegionaleLymfeklieren
|
2.16.840.1.113883.2.4.3.11.60.40.4.10.11
|
ypN3b
|
| ypN3b(f) [DEPRECATED]
|
ypN3b(f)
|
N_RegionaleLymfeklieren
|
2.16.840.1.113883.2.4.3.11.60.40.4.10.11
|
ypN3b(f)
|
| ypN3b(sn) [DEPRECATED]
|
ypN3b(sn)
|
N_RegionaleLymfeklieren
|
2.16.840.1.113883.2.4.3.11.60.40.4.10.11
|
ypN3b(sn)
|
| ypN3c [DEPRECATED]
|
ypN3c
|
N_RegionaleLymfeklieren
|
2.16.840.1.113883.2.4.3.11.60.40.4.10.11
|
ypN3c
|
| ypN3c(f) [DEPRECATED]
|
ypN3c(f)
|
N_RegionaleLymfeklieren
|
2.16.840.1.113883.2.4.3.11.60.40.4.10.11
|
ypN3c(f)
|
| ypN3c(sn) [DEPRECATED]
|
ypN3c(sn)
|
N_RegionaleLymfeklieren
|
2.16.840.1.113883.2.4.3.11.60.40.4.10.11
|
ypN3c(sn)
|
|
|
| Value Other (OTH) from codesystem NullFlavor (OID: 2.16.840.1.113883.5.1008) is allowed in this valueset.
|
Note: This value list is no longer a valid choice and will become obsolete in the next release.
ypN_RegionalLymphNodesSnomedCodelist
| Valueset OID: 2.16.840.1.113883.2.4.3.11.60.40.2.4.27.36
|
Binding: Extensible
|
Status: Active
|
| Conceptname
|
Codesystem name |
Codesystem OID
|
| SNOMED CT: <1222596001|American Joint Committee on Cancer ypN category allowable value|
|
SNOMED CT
|
2.16.840.1.113883.6.96
|
| SNOMED CT: <1352793009|Union for International Cancer Control ypN category allowable value|
|
SNOMED CT
|
2.16.840.1.113883.6.96
|
|
|
| Value Other (OTH) from codesystem NullFlavor (OID: 2.16.840.1.113883.5.1008) is allowed in this valueset.
|
ypT_PrimaryTumorCodelist
| Valueset OID: 2.16.840.1.113883.2.4.3.11.60.40.2.4.27.12
|
Binding: Extensible
|
Status: Deprecated
|
| Conceptname
|
Conceptcode
|
Codesystem name |
Codesystem OID
|
Description
|
| ypTx [DEPRECATED]
|
ypTx
|
T_PrimaireTumor
|
2.16.840.1.113883.2.4.3.11.60.40.4.10.10
|
ypTx
|
| ypT0 [DEPRECATED]
|
ypT0
|
T_PrimaireTumor
|
2.16.840.1.113883.2.4.3.11.60.40.4.10.10
|
ypT0
|
| ypTa [DEPRECATED]
|
ypTa
|
T_PrimaireTumor
|
2.16.840.1.113883.2.4.3.11.60.40.4.10.10
|
ypTa
|
| ypTis [DEPRECATED]
|
ypTis
|
T_PrimaireTumor
|
2.16.840.1.113883.2.4.3.11.60.40.4.10.10
|
ypTis
|
| ypTis (DCIS) [DEPRECATED]
|
ypTis(DCIS)
|
T_PrimaireTumor
|
2.16.840.1.113883.2.4.3.11.60.40.4.10.10
|
ypTis (DCIS)
|
| ypTis (LAMN) [DEPRECATED]
|
ypTis(LAMN)
|
T_PrimaireTumor
|
2.16.840.1.113883.2.4.3.11.60.40.4.10.10
|
ypTis (LAMN)
|
| ypTis (LCIS) [DEPRECATED]
|
ypTis(LCIS)
|
T_PrimaireTumor
|
2.16.840.1.113883.2.4.3.11.60.40.4.10.10
|
ypTis (LCIS)
|
| ypTis (Paget) [DEPRECATED]
|
ypTis(Paget)
|
T_PrimaireTumor
|
2.16.840.1.113883.2.4.3.11.60.40.4.10.10
|
ypTis (Paget)
|
| ypTis pu [DEPRECATED]
|
ypTispu
|
T_PrimaireTumor
|
2.16.840.1.113883.2.4.3.11.60.40.4.10.10
|
ypTis pu
|
| ypT1 [DEPRECATED]
|
ypT1
|
T_PrimaireTumor
|
2.16.840.1.113883.2.4.3.11.60.40.4.10.10
|
ypT1
|
| ypT1mi [DEPRECATED]
|
ypT1mi
|
T_PrimaireTumor
|
2.16.840.1.113883.2.4.3.11.60.40.4.10.10
|
ypT1mi
|
| ypT1a [DEPRECATED]
|
ypT1a
|
T_PrimaireTumor
|
2.16.840.1.113883.2.4.3.11.60.40.4.10.10
|
ypT1a
|
| ypT1a1 [DEPRECATED]
|
ypT1a1
|
T_PrimaireTumor
|
2.16.840.1.113883.2.4.3.11.60.40.4.10.10
|
ypT1a1
|
| ypT1a2 [DEPRECATED]
|
ypT1a2
|
T_PrimaireTumor
|
2.16.840.1.113883.2.4.3.11.60.40.4.10.10
|
ypT1a2
|
| ypT1b [DEPRECATED]
|
ypT1b
|
T_PrimaireTumor
|
2.16.840.1.113883.2.4.3.11.60.40.4.10.10
|
ypT1b
|
| ypT1b1 [DEPRECATED]
|
ypT1b1
|
T_PrimaireTumor
|
2.16.840.1.113883.2.4.3.11.60.40.4.10.10
|
ypT1b1
|
| ypT1b2 [DEPRECATED]
|
ypT1b2
|
T_PrimaireTumor
|
2.16.840.1.113883.2.4.3.11.60.40.4.10.10
|
ypT1b2
|
| ypT1c [DEPRECATED]
|
ypT1c
|
T_PrimaireTumor
|
2.16.840.1.113883.2.4.3.11.60.40.4.10.10
|
ypT1c
|
| ypT1c1 [DEPRECATED]
|
ypT1c1
|
T_PrimaireTumor
|
2.16.840.1.113883.2.4.3.11.60.40.4.10.10
|
ypT1c1
|
| ypT1c2 [DEPRECATED]
|
ypT1c2
|
T_PrimaireTumor
|
2.16.840.1.113883.2.4.3.11.60.40.4.10.10
|
ypT1c2
|
| ypT1c3 [DEPRECATED]
|
ypT1c3
|
T_PrimaireTumor
|
2.16.840.1.113883.2.4.3.11.60.40.4.10.10
|
ypT1c3
|
| ypT1d [DEPRECATED]
|
ypT1d
|
T_PrimaireTumor
|
2.16.840.1.113883.2.4.3.11.60.40.4.10.10
|
ypT1d
|
| ypT2 [DEPRECATED]
|
ypT2
|
T_PrimaireTumor
|
2.16.840.1.113883.2.4.3.11.60.40.4.10.10
|
ypT2
|
| ypT2a [DEPRECATED]
|
ypT2a
|
T_PrimaireTumor
|
2.16.840.1.113883.2.4.3.11.60.40.4.10.10
|
ypT2a
|
| ypT2a1 [DEPRECATED]
|
ypT2a1
|
T_PrimaireTumor
|
2.16.840.1.113883.2.4.3.11.60.40.4.10.10
|
ypT2a1
|
| ypT2a2 [DEPRECATED]
|
ypT2a2
|
T_PrimaireTumor
|
2.16.840.1.113883.2.4.3.11.60.40.4.10.10
|
ypT2a2
|
| ypT2b [DEPRECATED]
|
ypT2b
|
T_PrimaireTumor
|
2.16.840.1.113883.2.4.3.11.60.40.4.10.10
|
ypT2b
|
| ypT2c [DEPRECATED]
|
ypT2c
|
T_PrimaireTumor
|
2.16.840.1.113883.2.4.3.11.60.40.4.10.10
|
ypT2c
|
| ypT2d [DEPRECATED]
|
ypT2d
|
T_PrimaireTumor
|
2.16.840.1.113883.2.4.3.11.60.40.4.10.10
|
ypT2d
|
| ypT3 [DEPRECATED]
|
ypT3
|
T_PrimaireTumor
|
2.16.840.1.113883.2.4.3.11.60.40.4.10.10
|
ypT3
|
| ypT3a [DEPRECATED]
|
ypT3a
|
T_PrimaireTumor
|
2.16.840.1.113883.2.4.3.11.60.40.4.10.10
|
ypT3a
|
| ypT3b [DEPRECATED]
|
ypT3b
|
T_PrimaireTumor
|
2.16.840.1.113883.2.4.3.11.60.40.4.10.10
|
ypT3b
|
| ypT3c [DEPRECATED]
|
ypT3c
|
T_PrimaireTumor
|
2.16.840.1.113883.2.4.3.11.60.40.4.10.10
|
ypT3c
|
| ypT3d [DEPRECATED]
|
ypT3d
|
T_PrimaireTumor
|
2.16.840.1.113883.2.4.3.11.60.40.4.10.10
|
ypT3d
|
| ypT4 [DEPRECATED]
|
ypT4
|
T_PrimaireTumor
|
2.16.840.1.113883.2.4.3.11.60.40.4.10.10
|
ypT4
|
| ypT4a [DEPRECATED]
|
ypT4a
|
T_PrimaireTumor
|
2.16.840.1.113883.2.4.3.11.60.40.4.10.10
|
ypT4a
|
| ypT4b [DEPRECATED]
|
ypT4b
|
T_PrimaireTumor
|
2.16.840.1.113883.2.4.3.11.60.40.4.10.10
|
ypT4b
|
| ypT4c [DEPRECATED]
|
ypT4c
|
T_PrimaireTumor
|
2.16.840.1.113883.2.4.3.11.60.40.4.10.10
|
ypT4c
|
| ypT4d [DEPRECATED]
|
ypT4d
|
T_PrimaireTumor
|
2.16.840.1.113883.2.4.3.11.60.40.4.10.10
|
ypT4d
|
| ypT4e [DEPRECATED]
|
ypT4e
|
T_PrimaireTumor
|
2.16.840.1.113883.2.4.3.11.60.40.4.10.10
|
ypT4e
|
|
|
| Value Other (OTH) from codesystem NullFlavor (OID: 2.16.840.1.113883.5.1008) is allowed in this valueset.
|
Note: This value list is no longer a valid choice and will become obsolete in the next release.
ypT_PrimaryTumorSnomedCodelist
| Valueset OID: 2.16.840.1.113883.2.4.3.11.60.40.2.4.27.42
|
Binding: Extensible
|
Status: Active
|
| Conceptname
|
Codesystem name |
Codesystem OID
|
| SNOMED CT: <1222595002|American Joint Committee on Cancer ypT category allowable value|
|
SNOMED CT
|
2.16.840.1.113883.6.96
|
| SNOMED CT: <1352625000|Union for International Cancer Control ypT category allowable value|
|
SNOMED CT
|
2.16.840.1.113883.6.96
|
|
|
| Value Other (OTH) from codesystem NullFlavor (OID: 2.16.840.1.113883.5.1008) is allowed in this valueset.
|
This information model in other releases
Information model references
This information model refers to
This information model is used in
- --
Technical specifications in HL7v3 CDA and HL7 FHIR
To exchange information based on health and care information models, additional, more technical specifications are required.
Not every environment can handle the same technical specifications. For this reason, there are several types of technical specifications:
- HL7® version 3 CDA compatible specifications, available through the Nictiz ART-DECOR® environment

- HL7® FHIR® compatible specifications, available through the Nictiz environment on the Simplifier FHIR

Downloads
This information model is also available as pdf file
or as spreadsheet
About this information
The information in this wikipage is based on Release 2024
SNOMED CT and LOINC codes are based on:
- SNOMED Clinical Terms versie: 20250430 [R] (april 2025-editie)
- LOINC version 2.77
Conditions for use are located on the mainpage 
This page is generated on 27/05/2025 14:01:14 with ZibExtraction v. 9.5.9242.40707