Algemeen
Naam: nl.zorg.Contactpersoon 
Versie: 5.0
ZIB Status:Final
Publicatie: 2026-1
Publicatie status: Prepublished
Publicatie datum: 17-04-2026
Metadata
| DCM::CoderList |
Kerngroep Registratie aan de Bron
|
| DCM::ContactInformation.Address |
*
|
| DCM::ContactInformation.Name |
*
|
| DCM::ContactInformation.Telecom |
*
|
| DCM::ContentAuthorList |
Projectgroep Generieke Overdrachtsgegevens & Kerngroep Registratie aan de Bron
|
| DCM::CreationDate |
13-8-2012
|
| DCM::DeprecatedDate |
|
| DCM::DescriptionLanguage |
nl
|
| DCM::EndorsingAuthority.Address |
|
| DCM::EndorsingAuthority.Name |
PM
|
| DCM::EndorsingAuthority.Telecom |
|
| DCM::Id |
2.16.840.1.113883.2.4.3.11.60.40.3.3.1
|
| DCM::KeywordList |
contactpersoon, vertegenwoordiger, mantelzorger, wettelijke vertegenwoordiger
|
| DCM::LifecycleStatus |
Final
|
| DCM::ModelerList |
Kerngroep Registratie aan de Bron
|
| DCM::Name |
nl.zorg.Contactpersoon
|
| DCM::PublicationDate |
17-04-2026
|
| DCM::PublicationStatus |
Prepublished
|
| DCM::ReviewerList |
Projectgroep Generieke Overdrachtsgegevens & Kerngroep Registratie aan de Bron
|
| DCM::RevisionDate |
03-04-2025
|
| DCM::Supersedes |
nl.zorg.Contactpersoon-v4.1
|
| DCM::Version |
5.0
|
| HCIM::PublicationLanguage |
NL
|
Revision History
Publicatieversie 1.0 (15-02-2013)
Publicatieversie 1.1 (01-07-2013)
Publicatieversie 1.2 (01-04-2015)
| ZIB-64
|
OverdrachtContactpersoon - OID aanpassing van RolCodelijst
|
| ZIB-66
|
OverdrachtContactpersoon - RolCodelijst-naam in EA model
|
| ZIB-69
|
Issue Bouwsteen OverdrachtContactpersoon
|
| ZIB-155
|
Codes uit RelatieCodelijst uit de bouwsteen OverdrachtContactpersoon nalopen
|
| ZIB-156
|
ID uit Example of the Instrument van bouwsteen OverdrachtContactpersoon verwijderen.
|
| ZIB-221
|
Tagged value DCM::ValueSet COD472-VEKT CVZ uit de klinische bouwsteen OverdrachtContactpersoon van concept Rol verwijderen.
|
| ZIB-222
|
Tagged value DCM::ValueSet FamilyHistoryRelatedSubjectCodeuit de klinische bouwsteen OverdrachtContactpersoon van concept Relatie verwijderen.
|
| ZIB-223
|
Een omschrijving in waardenlijst RelatieCodelijst van concept Relatie bevatte onjuiste waarde.
|
| ZIB-308
|
Prefix Overdracht weggehaald bij de generieke bouwstenen
|
Incl. algemene wijzigingsverzoeken:
| ZIB-94
|
Aanpassen tekst van Disclaimer, Terms of Use & Copyrights
|
| ZIB-154
|
Consequenties opsplitsing Medicatie bouwstenen voor overige bouwstenen.
|
| ZIB-200
|
Naamgeving SNOMED CT in tagged values klinische bouwstenen gelijk getrokken.
|
| ZIB-201
|
Naamgeving OID: in tagged value notes van klinische bouwstenen gelijk getrokken.
|
| ZIB-309
|
EOI aangepast
|
| ZIB-324
|
Codelijsten Name en Description beginnen met een Hoofdletter
|
| ZIB-326
|
Tekstuele aanpassingen conform de kwaliteitsreview kerngroep 2015
|
Publicatieversie 3.0 (01-05-2016)
| ZIB-453
|
Wijziging naamgeving ZIB's en logo's door andere opzet van beheer
|
Publicatieversie 3.1 (04-09-2017)
| ZIB-429
|
Opsplitsen bouwsteen Patient zodat Naamgegevens, Adresgegevens en Contactgegevens aparte bouwstenen worden.
|
| ZIB-443
|
Aanpassing in codes in BiologischeRelatieCodelijst
|
| ZIB-525
|
Toevoegen stief- en adoptie ouders aan RelatieCodelijst
|
| ZIB-564
|
Aanpassing/harmonisatie Engelse conceptnamen
|
Publicatieversie 3.2 (01-10-2018)
| ZIB-629
|
Toevoegen mantelzorger en geestelijk verzorger aan Rolcodelijst
|
Publicatieversie 3.2.1 (06-07-2019)
| ZIB-762
|
Contactpersoon wordt gebruikt als Relatedpersoon
|
Publicatieversie 3.3 (31-01-2020)
| ZIB-698
|
Rol Tolk toevoegen
|
| ZIB-960
|
Kardinaliteit adresgegevens diverse zibs: zorgverlener, zorgaanbieder, contactpersoon
|
Publicatieversie 3.4 (01-09-2020)
| ZIB-1094
|
rolkode advocaat toevoegen aan ZIB Contactpersoon
|
| ZIB-1189
|
DefinitionCodes alle administratieve zibs
|
Publicatieversie 3.5 (01-12-2021)
| ZIB-1378
|
RolCodelijst heeft numerieke codes (1,2,3,..) in plaats van strings (01,02,03,...)
|
| ZIB-1438
|
RelatieCodelijst
|
| ZIB-1470
|
Codering voor Mantelzorger
|
| ZIB-1495
|
Verbetering vertaling zuster -> zus
|
Publicatieversie 4.0 (15-10-2023)
Publicatieversie 4.1 (15-04-2024)
| ZIB-2211
|
Aanpassen codes RolcodeLijst zib Contactpersoon
|
Publicatieversie 5.0 (24-04-2024)
| ZIB-2593
|
Contactpersoon - Veranderen rootconceptnaam van Contact naar ContactPerson
|
| ZIB-2588
|
Contactpersoon - RelatieSnomedCodelijst: Onjuiste omschrijvingen bij Neef en Nicht; ontbrekende codes voor zoon/dochter van broer/zus
|
| ZIB-2590
|
Naamgegevens - Instructie aanpassen
|
| ZIB-2459
|
Deprecated values in zib pre-publicatie 2024-1
|
| ZIB-2735
|
Pre-publicatie check op deprecated codes
|
Concept
Een contactpersoon is een persoon die (indirect) betrokken is bij de zorg voor de patiënt maar niet beroepsmatig als zorgverlener, of de patiënt vertegenwoordigt.
Purpose
Het vastleggen van de relevante gegevens ten behoeve van identificatie van contactpersonen en andere bij de zorg van de patiënt betrokken personen.
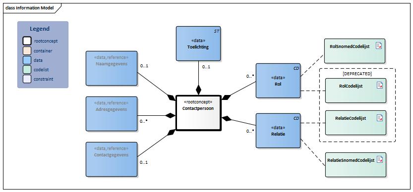
Information Model
| Type |
Id |
Concept |
Card. |
Definitie |
DefinitieCode |
Verwijzing
|
|
NL-CM:3.1.1
|
Contactpersoon
|
|
Rootconcept van de bouwsteen Contactpersoon. Dit rootconcept bevat alle gegevenselementen van de bouwsteen Contactpersoon.
|
|
|
|
NL-CM:3.1.4
|
|
Naamgegevens
|
0..1
|
Naamgegevens van contactpersoon. In het geval dat niet bekend en/of niet relevant is hoe de naamgegevens zijn opgebouwd, kan de subbouwsteen Naamgegevens niet worden gebruikt.
|
|
|
|
NL-CM:3.1.6
|
|
Contactgegevens
|
0..1
|
Telefoonnummer en/of e-mailadres van contactpersoon.
|
|
|
|
NL-CM:3.1.5
|
|
Adresgegevens
|
0..*
|
Adresgegevens van contactpersoon.
|
|
|
|
NL-CM:3.1.2
|
|
Rol
|
0..*
|
Specificeert de rol van de contactpersoon in relatie tot de patiënt.
|
|
|
|
NL-CM:3.1.3
|
|
Relatie
|
0..*
|
Specificeert de relevante familiaire of sociale relatie tot de patiënt.
|
|
|
|
NL-CM:3.1.7
|
|
Toelichting
|
0..1
|
Additionele informatie over de contactpersoon. Hier kan bijvoorbeeld informatie worden opgenomen zoals ‘de vader is zelf ook arts’. Daarnaast kan als de contactpersoon werkzaam is bij een organisatie hier de organisatie vermeld worden. Als de organisatie als contactpersoon vermeld is en er geen feitelijke contactpersoon bekend is, kan dat ook hier worden vermeld. In dit geval kunnen de naamgegevens leeg worden gelaten.
|
| 48767-8 Verklarend commentaar [interpretatie] in {systeem} (tekstueel)
|
|
|
Kolommen Concept en DefinitieCode: houdt de muis boven de waarde voor meer informatie
Voor uitleg over de gebruikte symbolen, zie de legenda pagina
Example Instances
| Contactpersoon
|
| Rol
|
Eerste contactpersoon
|
| Relatie
|
Dochter
|
| Naam
|
|
| Geslachtsnaam
|
van Putten
|
| GeslachtsnaamPartner
|
van der Giessen
|
| Voornamen
|
J.P.M.
|
| Adres
|
|
| Straat
|
1e Jacob van Campenstr
|
| Huisnummer
|
15
|
| Woonplaats
|
Hoogmade
|
| Gemeente
|
Kaag en Braassem
|
| Postcode
|
1012 NX
|
| AdresSoort
|
Woon-/verblijfadres
|
| Land
|
Nederland
|
| TelefoonEmail
|
|
| Telefoonnummer
|
+31611234567
|
| NummerSoort
|
Mobiel telefoonnummer
|
| EmailAdres
|
giesput@myweb.nl
|
| EmailSoort
|
Zakelijk e-mailadres
|
Valuesets
RelatieCodelijst
| Valueset OID: 2.16.840.1.113883.2.4.3.11.60.40.2.3.1.1
|
Binding: Extensible
|
Status: Deprecated
|
| Conceptnaam
|
Conceptcode
|
Codestelselnaam |
Codesysteem OID
|
Omschrijving
|
| Adoptive father
|
ADOPTF
|
RoleCode
|
2.16.840.1.113883.5.111
|
Adoptievader
|
| Adoptive mother
|
ADOPTM
|
RoleCode
|
2.16.840.1.113883.5.111
|
Adoptiemoeder
|
| Aunt
|
AUNT
|
RoleCode
|
2.16.840.1.113883.5.111
|
Tante
|
| Brother
|
BRO
|
RoleCode
|
2.16.840.1.113883.5.111
|
Broer
|
| Brother-in-law
|
BROINLAW
|
RoleCode
|
2.16.840.1.113883.5.111
|
Zwager
|
| Cousin
|
COUSN
|
RoleCode
|
2.16.840.1.113883.5.111
|
Neef/nicht, zoon/dochter van oom/tante
|
| Daughter
|
DAUC
|
RoleCode
|
2.16.840.1.113883.5.111
|
Dochter
|
| Daughter in-law
|
DAUINLAW
|
RoleCode
|
2.16.840.1.113883.5.111
|
Schoondochter
|
| Domestic partner
|
DOMPART
|
RoleCode
|
2.16.840.1.113883.5.111
|
Partner
|
| Father
|
FTH
|
RoleCode
|
2.16.840.1.113883.5.111
|
Vader
|
| Father-in-law
|
FTHINLAW
|
RoleCode
|
2.16.840.1.113883.5.111
|
Schoonvader
|
| Foster daughter
|
DAUFOST
|
RoleCode
|
2.16.840.1.113883.5.111
|
Pleegdochter
|
| Foster father
|
FTHFOST
|
RoleCode
|
2.16.840.1.113883.5.111
|
Pleegvader
|
| Foster mother
|
MTHFOST
|
RoleCode
|
2.16.840.1.113883.5.111
|
Pleegmoeder
|
| Foster son
|
SONFOST
|
RoleCode
|
2.16.840.1.113883.5.111
|
Pleegzoon
|
| Granddaughter
|
GRNDDAU
|
RoleCode
|
2.16.840.1.113883.5.111
|
Kleindochter
|
| Grandfather
|
GRFTH
|
RoleCode
|
2.16.840.1.113883.5.111
|
Opa
|
| Grandmother
|
GRMTH
|
RoleCode
|
2.16.840.1.113883.5.111
|
Oma
|
| Grandson
|
GRNDSON
|
RoleCode
|
2.16.840.1.113883.5.111
|
Kleinzoon
|
| Great grandfather
|
GGRFTH
|
RoleCode
|
2.16.840.1.113883.5.111
|
Overgrootvader
|
| Great grandmother
|
GGRMTH
|
RoleCode
|
2.16.840.1.113883.5.111
|
Overgrootmoeder
|
| Husband
|
HUSB
|
RoleCode
|
2.16.840.1.113883.5.111
|
Echtgenoot
|
| Mother
|
MTH
|
RoleCode
|
2.16.840.1.113883.5.111
|
Moeder
|
| Mother-in-law
|
MTHINLAW
|
RoleCode
|
2.16.840.1.113883.5.111
|
Schoonmoeder
|
| Nephew
|
NEPHEW
|
RoleCode
|
2.16.840.1.113883.5.111
|
Neef, zoon van broer/zus
|
| Niece
|
NIECE
|
RoleCode
|
2.16.840.1.113883.5.111
|
Nicht, dochter van broer/zus
|
| Sister
|
SIS
|
RoleCode
|
2.16.840.1.113883.5.111
|
Zus
|
| Sister-in-law
|
SISINLAW
|
RoleCode
|
2.16.840.1.113883.5.111
|
Schoonzus
|
| Son
|
SONC
|
RoleCode
|
2.16.840.1.113883.5.111
|
Zoon
|
| Son in-law
|
SONINLAW
|
RoleCode
|
2.16.840.1.113883.5.111
|
Schoonzoon
|
| Stepfather
|
STPFTH
|
RoleCode
|
2.16.840.1.113883.5.111
|
Stiefvader
|
| Stepmother
|
STPMTH
|
RoleCode
|
2.16.840.1.113883.5.111
|
Stiefmoeder
|
| Uncle
|
UNCLE
|
RoleCode
|
2.16.840.1.113883.5.111
|
Oom
|
| Wife
|
WIFE
|
RoleCode
|
2.16.840.1.113883.5.111
|
Echtgenote
|
|
|
| Waarde Other (OTH) uit codestelsel NullFlavor (OID: 2.16.840.1.113883.5.1008) is toegestaan in deze waardenlijst.
|
Opm.: Deze waardelijst is niet langer een geldige keuze en komt in de volgende publicatie te vervallen.
RelatieSnomedCodelijst
| Valueset OID: 2.16.840.1.113883.2.4.3.11.60.40.2.3.1.4
|
Binding: Extensible
|
Status: Active
|
| Conceptnaam
|
Conceptcode
|
Codestelselnaam |
Codesysteem OID
|
Omschrijving
|
| Adoptiebroer
|
17925003
|
SNOMED CT
|
2.16.840.1.113883.6.96
|
Adoptie broer
|
| Geadopteerd kind
|
393547004
|
SNOMED CT
|
2.16.840.1.113883.6.96
|
Adoptiekind (x)
|
| Adoptievader
|
609005
|
SNOMED CT
|
2.16.840.1.113883.6.96
|
Adoptievader
|
| Adoptiemoeder
|
21464003
|
SNOMED CT
|
2.16.840.1.113883.6.96
|
Adoptiemoeder
|
| Adoptieouder
|
41953004
|
SNOMED CT
|
2.16.840.1.113883.6.96
|
Adoptieouder (x)
|
| Adoptiebroer of adoptiezus
|
79508001
|
SNOMED CT
|
2.16.840.1.113883.6.96
|
Adoptie broer of zus
|
| Adoptiezus
|
76022008
|
SNOMED CT
|
2.16.840.1.113883.6.96
|
Adoptie zus
|
| Tante
|
25211005
|
SNOMED CT
|
2.16.840.1.113883.6.96
|
Tante
|
| Broer
|
70924004
|
SNOMED CT
|
2.16.840.1.113883.6.96
|
Broer
|
| Zwager [DEPRECATED]
|
300461000146105
|
SNOMED CT
|
2.16.840.1.113883.6.96
|
Zwager
|
| Zwager
|
1300179009
|
SNOMED CT
|
2.16.840.1.113883.6.96
|
Zwager
|
| Neef of nicht
|
55538000
|
SNOMED CT
|
2.16.840.1.113883.6.96
|
Neef/nicht, zoon/dochter van oom/tante
|
| Dochter
|
66089001
|
SNOMED CT
|
2.16.840.1.113883.6.96
|
Dochter
|
| Schoondochter
|
1258961002
|
SNOMED CT
|
2.16.840.1.113883.6.96
|
Schoondochter
|
| Levenspartner
|
262043009
|
SNOMED CT
|
2.16.840.1.113883.6.96
|
Partner
|
| Geregistreerde partner
|
414043009
|
SNOMED CT
|
2.16.840.1.113883.6.96
|
Geregistreerd partner
|
| Ex-partner
|
300761000146104
|
SNOMED CT
|
2.16.840.1.113883.6.96
|
Ex-partner (x)
|
| Vader
|
66839005
|
SNOMED CT
|
2.16.840.1.113883.6.96
|
Vader
|
| Schoonvader
|
5171000124108
|
SNOMED CT
|
2.16.840.1.113883.6.96
|
Schoonvader
|
| Pleegdochter
|
31831004
|
SNOMED CT
|
2.16.840.1.113883.6.96
|
Pleegdochter
|
| Pleegvader
|
8458002
|
SNOMED CT
|
2.16.840.1.113883.6.96
|
Pleegvaderh
|
| Pleegmoeder
|
38265003
|
SNOMED CT
|
2.16.840.1.113883.6.96
|
Pleegmoeder
|
| Pleegzoon
|
12241003
|
SNOMED CT
|
2.16.840.1.113883.6.96
|
Pleegzoon
|
| Pleegkind
|
39062003
|
SNOMED CT
|
2.16.840.1.113883.6.96
|
Pleegkind (x)
|
| Pleegouder
|
90921004
|
SNOMED CT
|
2.16.840.1.113883.6.96
|
Pleegouder (x)
|
| Kennis
|
48385004
|
SNOMED CT
|
2.16.840.1.113883.6.96
|
Vriend(in)/kennis
|
| Kleinkind
|
86372007
|
SNOMED CT
|
2.16.840.1.113883.6.96
|
Kleinkind (x)
|
| Kleindochter
|
44181008
|
SNOMED CT
|
2.16.840.1.113883.6.96
|
Kleindochter
|
| Grootvader
|
34871008
|
SNOMED CT
|
2.16.840.1.113883.6.96
|
Opa
|
| Grootmoeder
|
113157001
|
SNOMED CT
|
2.16.840.1.113883.6.96
|
Oma
|
| Grootouder
|
38312007
|
SNOMED CT
|
2.16.840.1.113883.6.96
|
Grootouder (x)
|
| Kleinzoon
|
70578009
|
SNOMED CT
|
2.16.840.1.113883.6.96
|
Kleinzoon
|
| Overgrootvader
|
50261002
|
SNOMED CT
|
2.16.840.1.113883.6.96
|
Overgrootvader
|
| Overgrootmoeder
|
78652007
|
SNOMED CT
|
2.16.840.1.113883.6.96
|
Overgrootmoeder
|
| Echtgenoot
|
127849001
|
SNOMED CT
|
2.16.840.1.113883.6.96
|
Echtgenoot
|
| Moeder
|
72705000
|
SNOMED CT
|
2.16.840.1.113883.6.96
|
Moeder
|
| Schoonmoeder
|
5181000124106
|
SNOMED CT
|
2.16.840.1.113883.6.96
|
Schoonmoeder
|
| Buurman of buurvrouw
|
427568008
|
SNOMED CT
|
2.16.840.1.113883.6.96
|
Buur
|
| Neef
|
47801002
|
SNOMED CT
|
2.16.840.1.113883.6.96
|
Neef, zoon van broer/zus [DEPRECATED]
|
| Neef in derde graad
|
83559000
|
SNOMED CT
|
2.16.840.1.113883.6.96
|
Neef, zoon van broer/zus
|
| Nicht
|
2959006
|
SNOMED CT
|
2.16.840.1.113883.6.96
|
Nicht, dochter van broer/zus [DEPRECATED]
|
| Nicht in derde graad
|
34581001
|
SNOMED CT
|
2.16.840.1.113883.6.96
|
Nicht, dochter van broer/zus
|
| Ouder
|
40683002
|
SNOMED CT
|
2.16.840.1.113883.6.96
|
Ouder (x)
|
| Schoonouder
|
5161000124101
|
SNOMED CT
|
2.16.840.1.113883.6.96
|
Schoonouder (x)
|
| Huisgenoot
|
300521000146102
|
SNOMED CT
|
2.16.840.1.113883.6.96
|
Huisgenoot
|
| Broer of zus
|
375005
|
SNOMED CT
|
2.16.840.1.113883.6.96
|
Kind van hetzelfde ouderpaar (x)
|
| Zus
|
27733009
|
SNOMED CT
|
2.16.840.1.113883.6.96
|
Zus
|
| Schoonzus [DEPRECATED]
|
300471000146104
|
SNOMED CT
|
2.16.840.1.113883.6.96
|
Schoonzus
|
| Schoonzus
|
1300180007
|
SNOMED CT
|
2.16.840.1.113883.6.96
|
Schoonzus
|
| Zoon
|
65616008
|
SNOMED CT
|
2.16.840.1.113883.6.96
|
Zoon
|
| Schoonzoon
|
1258960001
|
SNOMED CT
|
2.16.840.1.113883.6.96
|
Schoonzoon
|
| Huwelijkspartner
|
127848009
|
SNOMED CT
|
2.16.840.1.113883.6.96
|
Huwelijkspartner
|
| Stiefbroer
|
76087000
|
SNOMED CT
|
2.16.840.1.113883.6.96
|
Stiefbroer
|
| Stiefkind
|
86764008
|
SNOMED CT
|
2.16.840.1.113883.6.96
|
Stiefkind
|
| Stiefdochter
|
22573006
|
SNOMED CT
|
2.16.840.1.113883.6.96
|
Stiefdochter
|
| Stiefvader
|
30578000
|
SNOMED CT
|
2.16.840.1.113883.6.96
|
Stiefvader
|
| Stiefmoeder
|
65412001
|
SNOMED CT
|
2.16.840.1.113883.6.96
|
Stiefmoeder
|
| Stiefouder
|
74128007
|
SNOMED CT
|
2.16.840.1.113883.6.96
|
Stiefouder (x)
|
| Stiefbroer of stiefzus
|
88510002
|
SNOMED CT
|
2.16.840.1.113883.6.96
|
Stiefbroer of stiefzus (x)
|
| Stiefzus
|
46363003
|
SNOMED CT
|
2.16.840.1.113883.6.96
|
Stiefzus
|
| Stiefzoon
|
8674003
|
SNOMED CT
|
2.16.840.1.113883.6.96
|
Stiefzoon
|
| Oom
|
38048003
|
SNOMED CT
|
2.16.840.1.113883.6.96
|
Oom
|
| Echtgenote
|
127850001
|
SNOMED CT
|
2.16.840.1.113883.6.96
|
Echtgenote
|
|
|
| Waarde Other (OTH) uit codestelsel NullFlavor (OID: 2.16.840.1.113883.5.1008) is toegestaan in deze waardenlijst.
|
RolCodelijst
| Valueset OID: 2.16.840.1.113883.2.4.3.11.60.40.2.3.1.2
|
Binding: Extensible
|
Status: Deprecated
|
| Conceptnaam
|
Conceptcode
|
Codestelselnaam |
Codesysteem OID
|
Omschrijving
|
| Eerste relatie/contactpersoon
|
01
|
COD821-VEKT
|
2.16.840.1.113883.2.4.3.11.22.472
|
Eerste relatie/contactpersoon
|
| Tweede relatie/contactpersoon
|
02
|
COD821-VEKT
|
2.16.840.1.113883.2.4.3.11.22.472
|
Tweede relatie/contactpersoon
|
| Curator (juridisch)
|
03
|
COD821-VEKT
|
2.16.840.1.113883.2.4.3.11.22.472
|
Curator (juridisch)
|
| Financieel (gemachtigd)
|
04
|
COD821-VEKT
|
2.16.840.1.113883.2.4.3.11.22.472
|
Financieel (gemachtigd)
|
| Financieel (toetsing)
|
05
|
COD821-VEKT
|
2.16.840.1.113883.2.4.3.11.22.472
|
Financieel (toetsing)
|
| Leefeenheid
|
06
|
COD821-VEKT
|
2.16.840.1.113883.2.4.3.11.22.472
|
Leefeenheid
|
| Hulpverlener
|
07
|
COD821-VEKT
|
2.16.840.1.113883.2.4.3.11.22.472
|
Hulpverlener
|
| Anders
|
09
|
COD821-VEKT
|
2.16.840.1.113883.2.4.3.11.22.472
|
Anders
|
| Voogd
|
11
|
COD821-VEKT
|
2.16.840.1.113883.2.4.3.11.22.472
|
Voogd
|
| Bewindvoerder
|
14
|
COD821-VEKT
|
2.16.840.1.113883.2.4.3.11.22.472
|
Bewindvoerder
|
| Mentor
|
15
|
COD821-VEKT
|
2.16.840.1.113883.2.4.3.11.22.472
|
Mentor
|
| Buur
|
19
|
COD821-VEKT
|
2.16.840.1.113883.2.4.3.11.22.472
|
Buur
|
| Vriend(in)/kennis
|
20
|
COD821-VEKT
|
2.16.840.1.113883.2.4.3.11.22.472
|
Vriend(in)/kennis
|
| Cliëntondersteuner
|
21
|
COD821-VEKT
|
2.16.840.1.113883.2.4.3.11.22.472
|
Cliëntondersteuner
|
| Contactpersoon
|
23
|
COD821-VEKT
|
2.16.840.1.113883.2.4.3.11.22.472
|
Contactpersoon
|
| Wettelijke vertegenwoordiger
|
24
|
COD821-VEKT
|
2.16.840.1.113883.2.4.3.11.22.472
|
Wettelijke vertegenwoordiger
|
| Mantelzorger [DEPRECATED]
|
100001
|
ExtraRolcodes
|
2.16.840.1.113883.2.4.3.11.60.40.4.23.1
|
Mantelzorger (DEPRECATED)
|
| Mantelzorger
|
407542009
|
SNOMED CT
|
2.16.840.1.113883.6.96
|
Mantelzorger
|
| Geestelijk verzorger
|
100002
|
ExtraRolcodes
|
2.16.840.1.113883.2.4.3.11.60.40.4.23.1
|
Geestelijk verzorger
|
| Tolk
|
100003
|
ExtraRolcodes
|
2.16.840.1.113883.2.4.3.11.60.40.4.23.1
|
Tolk
|
| Advocaat
|
100004
|
ExtraRolcodes
|
2.16.840.1.113883.2.4.3.11.60.40.4.23.1
|
Advocaat
|
|
|
| Waarde Other (OTH) uit codestelsel NullFlavor (OID: 2.16.840.1.113883.5.1008) is toegestaan in deze waardenlijst.
|
Opm.: Deze waardelijst is niet langer een geldige keuze en komt in de volgende publicatie te vervallen.
RolSnomedCodelijst
| Valueset OID: 2.16.840.1.113883.2.4.3.11.60.40.2.3.1.3
|
Binding: Extensible
|
Status: Active
|
| Conceptnaam
|
Conceptcode
|
Codestelselnaam |
Codesysteem OID
|
Omschrijving
|
| Eerste contactpersoon
|
300481000146102
|
SNOMED CT
|
2.16.840.1.113883.6.96
|
Eerste contactpersoon
|
| Tweede contactpersoon
|
300531000146100
|
SNOMED CT
|
2.16.840.1.113883.6.96
|
Secundair contactpersoon
|
| Curator
|
1269519005
|
SNOMED CT
|
2.16.840.1.113883.6.96
|
Curator
|
| Mentor
|
300561000146109
|
SNOMED CT
|
2.16.840.1.113883.6.96
|
Mentor
|
| Schriftelijk gemachtigde zorg en behandeling
|
310141000146103
|
SNOMED CT
|
2.16.840.1.113883.6.96
|
Schriftelijk gemachtigde zorg en behandeling
|
| Bewindvoerder
|
300551000146106
|
SNOMED CT
|
2.16.840.1.113883.6.96
|
Bewindvoerder
|
| Zaakwaarnemer
|
300591000146104
|
SNOMED CT
|
2.16.840.1.113883.6.96
|
Zaakwaarnemer
|
| Schriftelijk financieel gemachtigde
|
300581000146101
|
SNOMED CT
|
2.16.840.1.113883.6.96
|
Schriftelijk gemachtigde financieel
|
| Wettelijke vertegenwoordiger bij wilsonbekwaamheid
|
310391000146105
|
SNOMED CT
|
2.16.840.1.113883.6.96
|
Vertegenwoordiger bij wilsonbekwaamheid
|
| Voogd
|
394619001
|
SNOMED CT
|
2.16.840.1.113883.6.96
|
Voogd
|
| Persoon met ouderlijk gezag
|
310401000146108
|
SNOMED CT
|
2.16.840.1.113883.6.96
|
Wettelijk vertegenwoordiger op grond van ouderlijk gezag
|
| Mantelzorger
|
407542009
|
SNOMED CT
|
2.16.840.1.113883.6.96
|
Mantelzorger
|
| Geestelijk adviseur
|
768733004
|
SNOMED CT
|
2.16.840.1.113883.6.96
|
Geestelijk verzorger
|
| Tolk
|
40570005
|
SNOMED CT
|
2.16.840.1.113883.6.96
|
Tolk
|
| Advocaat
|
12877000
|
SNOMED CT
|
2.16.840.1.113883.6.96
|
Advocaat
|
| Leraar
|
106304008
|
SNOMED CT
|
2.16.840.1.113883.6.96
|
Docent
|
| Vertrouwenspersoon
|
300601000146109
|
SNOMED CT
|
2.16.840.1.113883.6.96
|
Patiëntvertrouwenspersoon
|
| Werkgever
|
394571004
|
SNOMED CT
|
2.16.840.1.113883.6.96
|
Werkgever
|
| Begeleider niet vanuit zorginstelling
|
300491000146100
|
SNOMED CT
|
2.16.840.1.113883.6.96
|
Begeleider
|
|
|
| Waarde Other (OTH) uit codestelsel NullFlavor (OID: 2.16.840.1.113883.5.1008) is toegestaan in deze waardenlijst.
|
Deze bouwsteen in overige publicaties
- Publicatie 2015, (Versie 1.2)
- Publicatie 2016, (Versie 3.0)
- Publicatie 2017, (Versie 3.1)
- Pre-publicatie 2018-2, (Versie 3.2)
- Pre-publicatie 2019-2, (Versie 3.3)
- Publicatie 2020, (Versie 3.4)
- Pre-publicatie 2021-2, (Versie 3.5)
- Pre-publicatie 2022-1, (Versie 3.5)
- Pre-publicatie 2023-1, (Versie 4.0)
- Publicatie 2024, (Versie 5.0)
Bouwsteen verwijzingen
Deze bouwsteen verwijst naar
Deze bouwsteen wordt gebruikt in
Technische specificaties in HL7v3 CDA en HL7 FHIR
Om informatie op basis van zorginformatiebouwstenen uit te wisselen zijn aanvullende, meer technische specificaties nodig.
Niet iedere omgeving kan met dezelfde technische specificaties overweg. Om deze reden zijn er meerdere typen technische specificaties:
- HL7® versie 3 CDA compatibele specificaties, beschikbaar via de Nictiz ART-DECOR® omgeving

- HL7® FHIR® compatibele specificaties, beschikbaar via de Nictiz-omgeving op de Simplifier FHIR Registry

Downloads
De bouwsteen is ook beschikbaar als pdf bestand
of als spreadsheet
Over deze informatie
De informatie in deze wiki pagina is gebaseerd op de prepublicatie 2026-1
SNOMED CT en LOINC codes zijn gebaseeerd op:
- SNOMED Clinical Terms versie: 20260331 [R] (maart 2026-editie)
- LOINC version 2.81
De voorwaarden van gebruik staan op de beginpagina 
Deze pagina is gegenereerd op 19/04/2026 12:49:32 met ZibExtraction v. 10.0.9604.31200