Patient-v4.3(2026-1EN)
Inhoud
- 1 General information
- 2 Metadata
- 3 Revision History
- 4 Concept
- 5 Purpose
- 6 Evidence Base
- 7 Information Model
- 8 Example Instances
- 9 Instructions
- 10 References
- 11 Assigning authorities
- 12 Valuesets
- 13 This information model in other releases
- 14 Information model references
- 15 Technical specifications in HL7v3 CDA and HL7 FHIR
- 16 Downloads
- 17 About this information
General information
Name: nl.zorg.Patient ![]()
Version: 4.3
HCIM Status:Final
Release: 2026-1
Release status: Prepublished
Release date: 17-04-2026
Metadata
| DCM::CoderList | Kerngroep Registratie aan de Bron |
| DCM::ContactInformation.Address | * |
| DCM::ContactInformation.Name | * |
| DCM::ContactInformation.Telecom | * |
| DCM::ContentAuthorList | Projectgroep Generieke Overdrachtsgegevens & Kerngroep Registratie aan de Bron |
| DCM::CreationDate | 14-6-2012 |
| DCM::DeprecatedDate | |
| DCM::DescriptionLanguage | nl |
| DCM::EndorsingAuthority.Address | |
| DCM::EndorsingAuthority.Name | PM |
| DCM::EndorsingAuthority.Telecom | |
| DCM::Id | 2.16.840.1.113883.2.4.3.11.60.40.3.0.1 |
| DCM::KeywordList | Patient, zorgverlener, contact |
| DCM::LifecycleStatus | Final |
| DCM::ModelerList | Kerngroep Registratie aan de Bron |
| DCM::Name | nl.zorg.Patient |
| DCM::PublicationDate | 17-04-2026 |
| DCM::PublicationStatus | Prepublished |
| DCM::ReviewerList | Projectgroep Generieke Overdrachtsgegevens & Kerngroep Registratie aan de Bron |
| DCM::RevisionDate | 21-03-2024 |
| DCM::Supersedes | nl.zorg.Patient-v4.2 |
| DCM::Version | 4.3 |
| HCIM::PublicationLanguage | EN |
Revision History
Only available in Dutch
Publicatieversie 1.0 (15-02-2013) -
Publicatieversie 1.1 (01-07-2013)
| ZIB-33 | Wijzigingsverzoek betreffende Generieke Overdrachtsgegevens |
Publicatieversie 2.0 (01-04-2015)
| ZIB-62 | commentaar op bouwsteen: nl.nfu.OverdrachtPatient?v1.1: dubbel id 0.1.33 |
| ZIB-67 | Wijzigingsverzoek Klinische Bouwsteen Patient document |
| ZIB-96 | Cardinaliteit PatientIdentificatienummer in OverdrachtPatient anapassen naar 0..* |
| ZIB-97 | Concept Voornamen opsplitsen in Voornamen en Initialen in OverdrachtPatient |
| ZIB-98 | Achternaam en voorvoegsel als losse concepten uitwerken in OverdrachtPatient |
| ZIB-99 | Example of the Instrument in OverdrachtPatient aanpassen qua naam Soort adres |
| ZIB-100 | VIP indicator in OverdrachtPatient laten vervallen |
| ZIB-102 | DCM::ExampleValue toevoegne bij concept MeerlingIndicator in OverdrachtPatient |
| ZIB-121 | In de bouwsteen OverdrachtPatient het concept Aanhef laten vervallen. |
| ZIB-257 | In de klinische bouwsteen OverdrachtPatient DCM::ValueSet Postcodetabel van concept Postcode aangepast naar tagged value DCM::CodeSystem. |
| ZIB-258 | In de klinische bouwsteen OverdrachtPatient DCM::ValueSet GBA tabel 33 van concept Gemeente aangepast naar tagged value DCM::CodeSystem. |
| ZIB-259 | In de klinische bouwsteen OverdrachtPatient DCM::ValueSet GBA Tabel 34 van concept Land aangepast naar tagged value DCM::CodeSystem GBA tabel 34 (Landentabel). |
| ZIB-260 | In de klinische bouwsteen OverdrachtPatient DCM::ValueSet ISO 3166-2 van concept Land aangepast naar tagged value DCM::CodeSystem. |
| ZIB-261 | In de klinische bouwsteen OverdrachtPatient DCM::ValueSet Burger Service Nummer van concept PatientIdentificatienummer aangepast naar tagged value DMC::AssigningAuthority. |
| ZIB-262 | AdressoortCodelijst bevatte hoofdletter L, dit aangepast naar Codelijst. |
| ZIB-303 | foutje in bouwsteen patient |
| ZIB-308 | Prefix Overdracht weggehaald bij de generieke bouwstenen |
| ZIB-349 | VIPIndicator uit bouwsteen OverdrachtPatient verwijderd |
| ZIB-350 | Aanpassing concept namen in container Naamgegevens |
| ZIB-351 | NaamgebruikCodelijst aangevuld met descriptions |
| ZIB-353 | Tagged values DCM::CodeSystem aanpassen naar DCM::ValueSet incl. gekoppelde codelijst. |
Incl. algemene wijzigingsverzoeken:
| ZIB-94 | Aanpassen tekst van Disclaimer, Terms of Use & Copyrights |
| ZIB-154 | Consequenties opsplitsing Medicatie bouwstenen voor overige bouwstenen. |
| ZIB-200 | Naamgeving SNOMED CT in tagged values klinische bouwstenen gelijk getrokken. |
| ZIB-201 | Naamgeving OID: in tagged value notes van klinische bouwstenen gelijk getrokken. |
| ZIB-309 | EOI aangepast |
| ZIB-324 | Codelijsten Name en Description beginnen met een Hoofdletter |
| ZIB-326 | Tekstuele aanpassingen conform de kwaliteitsreview kerngroep 2015 |
Publicatieversie 2.0.1 (22-05-2015)
| ZIB-385 | Inconsistent gebruik van de naam AdresSoortCodelijst. |
| ZIB-374 | Het concept AanduidingBijHuisnummer is afgeleid van ST, maar heeft een valueset; dit zou CD moeten zijn. |
Publicatieversie 3.0 (01-05-2016)
| ZIB-453 | Wijziging naamgeving ZIB's en logo's door andere opzet van beheer |
Publicatieversie 3.1 (04-09-2017)
| ZIB-429 | Opsplitsen bouwsteen Patient zodat Naamgegevens, Adresgegevens en Contactgegevens aparte bouwstenen worden. |
| ZIB-430 | Aanpassen naamgeving concept PatientIdentificatienummer |
| ZIB-442 | Tweetal tekstuele aanpassingen in AdresSoortCodeLijst |
| ZIB-471 | Terminologiekoppeling Patiënt |
| ZIB-491 | Bij telefoonnummer staat "het telefoonnummer van de patiënt", ook als het om een zorgverlener of zorgaanbieder gaat |
| ZIB-564 | Aanpassing/harmonisatie Engelse conceptnamen |
Publicatieversie 3.1.1 (01-10-2018)
| ZIB-647 | Wijziging naam concept Patient? |
Publicatieversie 3.2 (01-09-2020)
| ZIB-961 | Kardinaliteit naamgegevens bij patient, 1..1 is te strikt ivm kwaliteitsregistraties |
| ZIB-1029 | Patient Geboortedatum en Geslacht verplichting onterecht |
| ZIB-1189 | DefinitionCodes alle administratieve zibs |
Publicatieversie 4.0 (01-12-2021)
| ZIB-1239 | Geslacht uitbreiden o.a. met X |
| ZIB-1465 | Meldingen terminology report bij overlijdensIndicator en BronMonster |
Publicatieversie 4.1 (10-06-2022)
| ZIB-1650 | tekst over verplichting geboortedatum bij Patient publicatie 2020 wijzigen |
Publicatieversie 4.2 (15-10-2023)
| ZIB-1693 | Geslacht in zib Patient |
Publicatieversie 4.3 (15-04-2024)
| ZIB-1670 | Patient MeerlingVolgorde |
| ZIB-2144 | Example Instances bij zib Patient diverse elementen horen niet onder Naamgegevens subbouwsteen |
Concept
A person who receives medical, psychological, paramedical or nursing care. In some care settings, the term client or participant is used instead of the term patient.
Purpose
Recording relevant information to identify the patient for administrative purposes and process support.
Evidence Base
Although the term Patient is not used in all care settings, it has been decided not to change the name of the zib to Person as the overall name for Patient, Client, Participant, etc. because the concept Person is broader than the concept referred to here. Healthprofessionals and contact persons are ultimately also Persons.
The name and address information is based on the information set of the Municipal Personal Records Database (GBA) and on the Dutch Implementation Guide: HL7v3 Basic Components.
The information for the legally required verification of a social security number provided by the SBV-Z also follows GBA specifications.
Furthermore, the AZR (AWBZ-wide healthcare registration) data set used in AWBZ healthcare served as a base in determining the set.
Use of patient and personal details must follow the Personal Data Protection Act. This law prohibits processing non-essential personal data and mandates decent and reasonable processing of obtained personal data (Kohnstamm, 2006). Patient data recorded in (electronic) patient records or in digital messages must be handled in the context of the Personal Data Protection Act. Furthermore, healthcare centers must meet the Information Security NEN 7510 standard. Observance of the PDPA is monitored by the Dutch Data Protection Authority (CBP). The CBP and the Healthcare Inspectorate (IGZ) are jointly responsible for monitoring information security in healthcare (CBP, IGZ, 2008).
For those reasons, some personal data, seen in some countries as administrative data, are not included in this information model but in the information models for the Social Anamnesis.
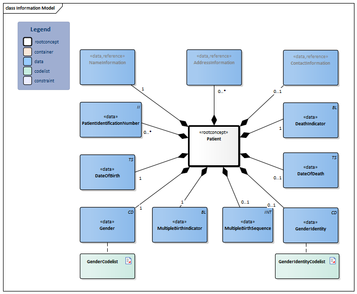
Information Model

| Type | Id | Concept | Card. | Definition | DefinitionCode | Reference | ||||||||
| NL-CM:0.1.1 | Root concept of the Patient information model. This root concept contains all data elements of the Patient information model. |
|
||||||||||||
| NL-CM:0.1.6 | 1 | Patient's full name. |
| |||||||||||
| NL-CM:0.1.4 | 0..* | Patient's address information. |
| |||||||||||
| NL-CM:0.1.5 | 0..1 | Patient’s telephone number(s) or e-mail address(es). |
| |||||||||||
| NL-CM:0.1.7 | 0..* | The patient’s identification number. In transfer situations, use of the social security number (BSN) must comply with the Use of Social Security Numbers in Healthcare Act (Wbsn-z). In other situations, other number systems can be used, such as internal hospital patient numbers for example. |
| |||||||||||
| NL-CM:0.1.10 | 1 | Patient’s date of birth. The date of birth is mandatory for a patient. A vague date (such as only the year) is permitted. |
|
|||||||||||
| NL-CM:0.1.9 | 1 | Patient’s administrative gender. |
|
| ||||||||||
| NL-CM:0.1.34 | 0..1 | The gender with which the person identifies. |
|
| ||||||||||
| NL-CM:0.1.31 | 1 | An indication stating whether the patient is of a multiple birth. | ||||||||||||
| NL-CM:0.1.35 | 0..1 | The birth number in the sequence of a multiple birth. The first birth is given value 1. The middle birth in a triplet birth would be given value 2 and the third birth would have value 3. If multiple birth order is filled then the value of the MultipleIndicator must be "True". | ||||||||||||
| NL-CM:0.1.32 | 1 | An indication stating whether the patient has died. |
|
|||||||||||
| NL-CM:0.1.33 | 0..1 | The date on which the patient died. A ‘vague’ date, such as only the year, is permitted. |
|
|||||||||||
Columns Concept and DefinitionCode: hover over the values for more information
For explanation of the symbols, please see the legend page
Example Instances
Only available in Dutch
| Patiënt | ||
| Geslacht | Vrouw | |
| Genderidentiteit | Identificeert zich als non-binair | |
| Geboortedatum | 28-04-1994 | |
| MeerlingIndicator | Ja | |
| OverlijdensIndicator | Nee | |
| DatumOverlijden | ||
| Naamgegevens | ||
| PatiëntIdentificatienummer | 111222333 | |
| Achternaam | Putten | |
| Voorvoegsels | van | |
| AchternaamPartner | Giessen | |
| VoorvoegselsPartner | van der | |
| Voornamen | Johanna Petronella Maria | |
| Initialen | J.P.M. | |
| Roepnaam | Jo | |
| Adresgegevens* | ||
| Straat | 1e Jacob van Campenstr | |
| Huisnummer | 15 | |
| Woonplaats | Hoogmade | |
| Gemeente | Kaag en Braassem | |
| Postcode | 1012 NX | |
| AdresSoort | Woon-/verblijfadres | |
| Land | Nederland | |
| Adresgegevens* | ||
| Straat | Stationsstraat | |
| Huisnummer | 11 | |
| Woonplaats | Alphen aan den Rijn | |
| Gemeente | ||
| Postcode | 2406 AB | |
| AdresSoort | Officieel adres | |
| Land | ||
| Telefoonnummers* | ||
| Telefoonnummer | +31611234567 | |
| NummerSoort | Mobiel telefoonnummer | |
| EmailAdressen* | ||
| EmailAdres | giesput@myweb.nl | |
| EmailSoort | Privé e-mailadres | |
Instructions
If both a name and an identification number are given, the name must match the name registered under that identification number, for verification purposes.
References
1. DCM Patientgegevens V0.91. [Online] Beschikbaar op: http://www.nictiz.nl/uploaded/FILES/htmlcontent/dcm/Nictiz/DCMPatientgegevens_V_0.91loNL.pdf [Geraadpleegd: 23 februari 2015].
2. Implementatiehandleiding HL7v3 Basiscomponenten, Stichting HL7 Nederland [Online] Beschikbaar op:http://www.hl7.nl/images/downloads/Implementatiehandleiding%20HL7v3%20Basiscomponenten%20%202.3NL_secure.pdf [Geraadpleegd: 23 februari 2015].
Assigning authorities
The identifying numbers are issued by the following authorities
Burgerservicenummer
| Identifying number | ID system OID |
| Burgerservicenummer | OID: 2.16.840.1.113883.2.4.6.3 |
Valuesets
GenderCodelist
| Valueset OID: 2.16.840.1.113883.2.4.3.11.60.40.2.0.1.1 | Binding: Required | Status: Active |
| Conceptname | Conceptcode | Codesystem name | Codesystem OID | Description |
| Undifferentiated | UN | AdministrativeGender | 2.16.840.1.113883.5.1 | Ongedifferentieerd |
| Male | M | AdministrativeGender | 2.16.840.1.113883.5.1 | Man |
| Female | F | AdministrativeGender | 2.16.840.1.113883.5.1 | Vrouw, V |
| Unknown | UNK | NullFlavor | 2.16.840.1.113883.5.1008 | Onbekend, Genderneutraal, X |
| Other values are not allowed | ||||
GenderIdentityCodelist
| Valueset OID: 2.16.840.1.113883.2.4.3.11.60.40.2.0.1.2 | Binding: Extensible | Status: Active |
| Conceptname | Conceptcode | Codesystem name | Codesystem OID | Description |
| Identifies as male gender | 446151000124109 | SNOMED CT | 2.16.840.1.113883.6.96 | Identificeert zich als man |
| Identifies as female gender | 446141000124107 | SNOMED CT | 2.16.840.1.113883.6.96 | Identificeert zich als vrouw |
| Identifies as nonbinary gender | 33791000087105 | SNOMED CT | 2.16.840.1.113883.6.96 | Identificeert zich als non-binair |
| Value Other (OTH) from codesystem NullFlavor (OID: 2.16.840.1.113883.5.1008) is allowed in this valueset. | ||||
This information model in other releases
- Release 2015, (Version 2.0.1)
- Release 2016, (Version 3.0)
- Release 2017, (Version 3.1)
- Prerelease 2018-2, (Version 3.1.1)
- Prerelease 2019-2, (Version 3.1.1)
- Release 2020, (Version 3.2)
- Prerelease 2021-2, (Version 4.0)
- Prerelease 2022-1, (Version 4.1)
- Prerelease 2023-1, (Version 4.2)
- Release 2024, (Version 4.3)
Information model references
This information model refers to
This information model is used in
- CareAgreement-v2.0
- CareTeam-v2.0
- ComplaintPerception-v1.0
- MedicationAdministration2-v3.1
- MultidisciplinaryTeamMeeting-v3.0
- TreatmentDirective2-v2.1
Technical specifications in HL7v3 CDA and HL7 FHIR
To exchange information based on health and care information models, additional, more technical specifications are required.
Not every environment can handle the same technical specifications. For this reason, there are several types of technical specifications:
- HL7® version 3 CDA compatible specifications, available through the Nictiz ART-DECOR® environment

- HL7® FHIR® compatible specifications, available through the Nictiz environment on the Simplifier FHIR

Downloads
This information model is also available as pdf file
or as spreadsheet
About this information
The information in this wikipage is based on prerelease 2026-1
SNOMED CT and LOINC codes are based on:
- SNOMED Clinical Terms versie: 20260331 [R] (maart 2026-editie)
- LOINC version 2.81
Conditions for use are located on the mainpage ![]()
This page is generated on 19/04/2026 15:40:20 with ZibExtraction v. 10.0.9604.31200