NameInformation-v1.2(2024EN)
Inhoud
General information
Name: nl.zorg.part.NameInformation ![]()
Version: 1.2
HCIM Status:Final
Release: 2024
Release status: Published
Release date: 25-04-2025
Metadata
| DCM::CoderList | Kerngroep Registratie aan de Bron |
| DCM::ContactInformation.Address | * |
| DCM::ContactInformation.Name | * |
| DCM::ContactInformation.Telecom | * |
| DCM::ContentAuthorList | Projectgroep Generieke Overdrachtsgegevens & Kerngroep Registratie aan de Bron |
| DCM::CreationDate | 3-7-2017 |
| DCM::DeprecatedDate | |
| DCM::DescriptionLanguage | nl |
| DCM::EndorsingAuthority.Address | |
| DCM::EndorsingAuthority.Name | PM |
| DCM::EndorsingAuthority.Telecom | |
| DCM::Id | 2.16.840.1.113883.2.4.3.11.60.40.3.20.4 |
| DCM::KeywordList | |
| DCM::LifecycleStatus | Final |
| DCM::ModelerList | Kerngroep Registratie aan de Bron |
| DCM::Name | nl.zorg.part.Naamgegevens |
| DCM::PublicationDate | 25-04-2025 |
| DCM::PublicationStatus | Published |
| DCM::ReviewerList | Projectgroep Generieke Overdrachtsgegevens & Kerngroep Registratie aan de Bron |
| DCM::RevisionDate | 01-04-2025 |
| DCM::Supersedes | nl.zorg.part.Naamgegevens-v1.1.1 |
| DCM::Version | 1.2 |
| HCIM::PublicationLanguage | EN |
Revision History
Only available in Dutch
Publicatieversie 1.0 (04-09-2017)
Publicatieversie 1.0.1 (31-12-2017)
| ZIB-614 | Achternaam is gewijzigd |
Publicatieversie 1.1 (01-09-2020)
| ZIB-1067 | Toevoegen "Titel" aan subbouwsteen Naamgegevens |
Publicatieversie 1.1.1 (15-10-2023)
| ZIB-1974 | Suggested typo and textual improvements |
Publicatieversie 1.2 (24-04-2024)
| ZIB-2617 | NameInformation: Herstellen tweemaal gebruikte conceptnaam |
Concept
Name information includes a person's given names, nickname, last name and possibly the partner's last name.
This is a partial information model.
Purpose
Name information is used to identify and address a person.
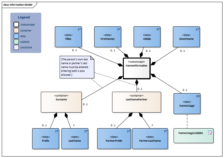
Information Model

| Type | Id | Concept | Card. | Definition | DefinitionCode | Reference | |||||||
| NL-CM:20.4.1 | Root concept of the NameInformation partial information model. This root concept contains all data elements of the NameInformation partial information model. | ||||||||||||
| NL-CM:20.4.4 | 0..1 | The person’s official first names. | |||||||||||
| NL-CM:20.4.5 | 0..1 | The person’s initials. | |||||||||||
| NL-CM:20.4.6 | 0..1 | The name normally used to address the person. | |||||||||||
| NL-CM:20.4.7 | 0..1 | This concept indicates the last name or order of last names with which the person is to be addressed. |
| ||||||||||
| NL-CM:20.4.2 | 0..1 | Container of the Surname concept. This container contains all data elements of the Surname concept. | |||||||||||
| NL-CM:20.4.11 | 0..1 | Prefix to the person’s own last name. | |||||||||||
| NL-CM:20.4.10 | 1 | The person’s official last name | |||||||||||
| NL-CM:20.4.3 | 0..1 | Container of the LastNamePartner concept. This container contains all data elements of the LastNamePartner concept. | |||||||||||
| NL-CM:20.4.9 | 0..1 | Prefix to the partner’s last name. | |||||||||||
| NL-CM:20.4.8 | 1 | Partner’s official last name. | |||||||||||
| NL-CM:20.4.12 | 0..1 | Noble and scientific titles. These can assist in formulating oral and formal addresing titles. | |||||||||||
Columns Concept and DefinitionCode: hover over the values for more information
For explanation of the symbols, please see the legend page
Example Instances
Only available in Dutch
| Naamgegevens | |
| Achternaam | Putten |
| Voorvoegsels | van |
| AchternaamPartner | Giessen |
| VoorvoegselsPartner | van der |
| Voornamen | Johanna Petronella Maria |
| Initialen | J.P.M. |
| Roepnaam | Jo |
Valuesets
NameUsageCodelist
| Valueset OID: 2.16.840.1.113883.2.4.3.11.60.40.2.20.4.1 | Binding: Required | Status: Active |
| Conceptname | Conceptcode | Codesystem name | Codesystem OID | Description |
| Eigen geslachtsnaam | NL1 | NaamGebruik | 2.16.840.1.113883.2.4.3.11.60.101.5.4 | Eigen geslachtsnaam |
| Geslachtsnaam partner | NL2 | NaamGebruik | 2.16.840.1.113883.2.4.3.11.60.101.5.4 | Geslachtsnaam partner |
| Geslachtsnaam partner gevolgd door eigen geslachtsnaam | NL3 | NaamGebruik | 2.16.840.1.113883.2.4.3.11.60.101.5.4 | Geslachtsnaam partner gevolgd door eigen geslachtsnaam |
| Eigen geslachtsnaam gevolgd door geslachtsnaam partner | NL4 | NaamGebruik | 2.16.840.1.113883.2.4.3.11.60.101.5.4 | Eigen geslachtsnaam gevolgd door geslachtsnaam partner |
| Unknown | UNK | NullFlavor | 2.16.840.1.113883.5.1008 | Onbekend |
| Other values are not allowed | ||||
This information model in other releases
- Release 2017, (Version 1.0.1)
- Prerelease 2018-2, (Version 1.0.1)
- Prerelease 2019-2, (Version 1.0.1)
- Release 2020, (Version 1.1)
- Prerelease 2021-2, (Version 1.1)
- Prerelease 2022-1, (Version 1.1)
- Prerelease 2023-1, (Version 1.1.1)
- Prerelease 2024-1, (Versie 1.1.1)
Information model references
This information model refers to
- --
This information model is used in
Technical specifications in HL7v3 CDA and HL7 FHIR
To exchange information based on health and care information models, additional, more technical specifications are required.
Not every environment can handle the same technical specifications. For this reason, there are several types of technical specifications:
- HL7® version 3 CDA compatible specifications, available through the Nictiz ART-DECOR® environment

- HL7® FHIR® compatible specifications, available through the Nictiz environment on the Simplifier FHIR

Downloads
This information model is also available as pdf file
or as spreadsheet
About this information
The information in this wikipage is based on Release 2024
SNOMED CT and LOINC codes are based on:
- SNOMED Clinical Terms versie: 20250630 [R] (juni 2025-editie)
- LOINC version 2.77
Conditions for use are located on the mainpage ![]()
This page is generated on 12/07/2025 18:21:00 with ZibExtraction v. 9.5.9242.40707