AlcoholGebruik-v3.3(2026-1NL)
Inhoud
Algemeen
Naam: nl.zorg.AlcoholGebruik ![]()
Versie: 3.3
ZIB Status:Final
Publicatie: 2026-1
Publicatie status: Prepublished
Publicatie datum: 17-04-2026
Metadata
| DCM::CoderList | Kerngroep Registratie aan de Bron |
| DCM::ContactInformation.Address | * |
| DCM::ContactInformation.Name | * |
| DCM::ContactInformation.Telecom | * |
| DCM::ContentAuthorList | Projectgroep Generieke Overdrachtsgegevens & Kerngroep Registratie aan de Bron |
| DCM::CreationDate | 30-12-2015 |
| DCM::DeprecatedDate | |
| DCM::DescriptionLanguage | nl |
| DCM::EndorsingAuthority.Address | |
| DCM::EndorsingAuthority.Name | PM |
| DCM::EndorsingAuthority.Telecom | |
| DCM::Id | 2.16.840.1.113883.2.4.3.11.60.40.3.7.3 |
| DCM::KeywordList | social history, sociale anamnese, alcohol |
| DCM::LifecycleStatus | Final |
| DCM::ModelerList | Kerngroep Registratie aan de Bron |
| DCM::Name | nl.zorg.AlcoholGebruik |
| DCM::PublicationDate | 17-04-2026 |
| DCM::PublicationStatus | Prepublished |
| DCM::ReviewerList | Projectgroep Generieke Overdrachtsgegevens & Kerngroep Registratie aan de Bron |
| DCM::RevisionDate | 27-07-2021 |
| DCM::Supersedes | nl.zorg.AlcoholGebruik-v3.2 |
| DCM::Version | 3.3 |
| HCIM::PublicationLanguage | NL |
Revision History
Publicatieversie 1.0 (15-02-2013) -
Publicatieversie 1.1 (01-07-2013) -
Publicatieversie 1.2 (01-04-2015)
| ZIB-116 | Sectie Instructions van bouwsteen OverdrachtIntoxicatieAlcohol aanpassen. |
| ZIB-117 | Definitie van de sectie Concept van bouwsteen OverdrachtIntoxicatieAlcohol aanpassen. |
| ZIB-167 | Bevindingen Concept inrichting Intoxicatie Roken/ Alcohol en Drugs in EZIS.NET |
| ZIB-235 | In de klinische bouwsteen OverdrachtIntoxicatieAlcohol kwam de naam van de tagged value DCM::ValueSet onder het concept SoortGebruikerAlcohol niet overeen met de naam van de valueset. |
| ZIB-308 | Prefix Overdracht weggehaald bij de generieke bouwstenen |
| ZIB-345 | Naamgeving bouwsteen OverdrachtIntoxicatieAlcohol aangepast in AlcoholGebruik |
Incl. algemene wijzigingsverzoeken:
| ZIB-94 | Aanpassen tekst van Disclaimer, Terms of Use & Copyrights |
| ZIB-154 | Consequenties opsplitsing Medicatie bouwstenen voor overige bouwstenen. |
| ZIB-200 | Naamgeving SNOMED CT in tagged values klinische bouwstenen gelijk getrokken. |
| ZIB-201 | Naamgeving OID: in tagged value notes van klinische bouwstenen gelijk getrokken. |
| ZIB-309 | EOI aangepast |
| ZIB-324 | Codelijsten Name en Description beginnen met een Hoofdletter |
| ZIB-326 | Tekstuele aanpassingen conform de kwaliteitsreview kerngroep 2015 |
Publicatieversie 1.2.1 (22-05-2015)
| ZIB-378 | Inconsistent gebruik van naamgeving AlcoholGebruik(s)StatusCodelijst. |
Publicatieversie 3.0 (01-05-2016)
| ZIB-453 | Wijziging naamgeving ZIB's en logo's door andere opzet van beheer |
Publicatieversie 3.1 (04-09-2017)
| ZIB-488 | niet compleet |
| ZIB-564 | Aanpassing/harmonisatie Engelse conceptnamen |
Publicatieversie 3.2 (01-09-2020)
| ZIB-1199 | Vervangen verouderde Snomed code |
Publicatieversie 3.3 (01-12-2021)
| ZIB-1513 | Vervanging definition code voor hoeveelheid |
| ZIB-1575 | Deprecated termen en waardelijsten uit de prepublicatie halen |
Concept
Alcohol is in de context van deze bouwsteen de verzamelnaam voor alcoholische dranken die als genotsmiddel genuttigd worden. Deze bouwsteen beschrijft de bij de patiënt uitgevraagde gegevens over het gebruik van alcohol.
Purpose
Tijdens de sociale anamnese wordt frequent gevraagd naar het gebruik van alcohol. Overmatig of excessief (episodisch) alcoholgebruik kan van invloed zijn op de huidige behandeling en diagnostiek. Ook wordt alcoholproblematiek steeds vaker als nevendiagnose gesteld. Bron: Richtlijn - Multidisciplinaire richtlijn Stoornissen in het gebruik van alcohol (CBO, 2009)
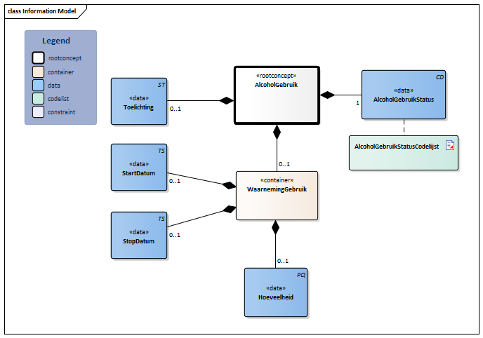
Information Model

| Type | Id | Concept | Card. | Definitie | DefinitieCode | Verwijzing | ||||||||
| NL-CM:7.3.1 | Rootconcept van de bouwsteen AlcoholGebruik. Dit concept bevat alle gegevenselementen van de bouwsteen AlcoholGebruik. | |||||||||||||
| NL-CM:7.3.7 | 0..1 | Relevante opmerkingen over het gebruik. |
|
|||||||||||
| NL-CM:7.3.2 | 1 | De status van het alcoholgebruik van de patiënt. |
|
| ||||||||||
| NL-CM:7.3.3 | 0..1 | Container van het concept WaarnemingGebruik. Deze container bevat alle gegevenselementen over de waarneming van het gebruik van alcohol. | ||||||||||||
| NL-CM:7.3.4 | 0..1 | De datum waarop is gestart met het gebruik. | ||||||||||||
| NL-CM:7.3.5 | 0..1 | De datum waarop is gestopt met het gebruik. | ||||||||||||
| NL-CM:7.3.6 | 0..1 | Omvang van het alcoholgebruik van de patiënt in eenheden alcoholische drank per tijdseenheid. |
|
|||||||||||
Kolommen Concept en DefinitieCode: houdt de muis boven de waarde voor meer informatie
Voor uitleg over de gebruikte symbolen, zie de legenda pagina
Example Instances
| AlcoholGebruikStatus | StartDatum | StopDatum | Hoeveelheid |
| Waarneming Gebruik | |||
| Drinkt alcohol | 1995 | 3 eenheden per dag | |
Instructions
Als het wenselijk is om ook informatie over alcohol consumptie in het verleden uit te wisselen wanneer de patiënt inmiddels is gestopt of sterk is geminderd dan kan dit door de bouwsteen een tweede maal toe te passen met daarbij een ingevulde stopdatum zodat het duidelijk is dat het de hoeveelheid eenheden per dag in het verleden betreft.
Indien gewenst kan de verzender het soort alcohol, dat gebruikt wordt, vermelden in het 'Toelichting' veld.
Valuesets
AlcoholGebruikStatusCodelijst
| Valueset OID: 2.16.840.1.113883.2.4.3.11.60.40.2.7.3.2 | Binding: Required | Status: Active |
| Conceptnaam | Conceptcode | Codestelselnaam | Codesysteem OID | Omschrijving |
| Drinkt alcohol | 219006 | SNOMED CT | 2.16.840.1.113883.6.96 | Drinkt alcohol |
| Drinkt momenteel geen alcohol | 105542008 | SNOMED CT | 2.16.840.1.113883.6.96 | Niet-drinker |
| Dronk vroeger alcohol | 82581004 | SNOMED CT | 2.16.840.1.113883.6.96 | Dronk vroeger alcohol |
| Levenslange niet-drinker van alcohol | 783261004 | SNOMED CT | 2.16.840.1.113883.6.96 | Levenslang niet drinker |
| Andere waarden zijn niet toegestaan | ||||
Deze bouwsteen in overige publicaties
- Publicatie 2015, (Versie 1.2.1)
- Publicatie 2016, (Versie 3.0)
- Publicatie 2017, (Versie 3.1)
- Pre-publicatie 2018-2, (Versie 3.1)
- Pre-publicatie 2019-2, (Versie 3.1)
- Publicatie 2020, (Versie 3.2)
- Pre-publicatie 2021-2, (Versie 3.3)
- Pre-publicatie 2022-1, (Versie 3.3)
- Pre-publicatie 2023-1, (Versie 3.3)
- Publicatie 2024, (Versie 3.3)
Bouwsteen verwijzingen
Deze bouwsteen verwijst naar
- --
Deze bouwsteen wordt gebruikt in
- --
Technische specificaties in HL7v3 CDA en HL7 FHIR
Om informatie op basis van zorginformatiebouwstenen uit te wisselen zijn aanvullende, meer technische specificaties nodig.
Niet iedere omgeving kan met dezelfde technische specificaties overweg. Om deze reden zijn er meerdere typen technische specificaties:
- HL7® versie 3 CDA compatibele specificaties, beschikbaar via de Nictiz ART-DECOR® omgeving

- HL7® FHIR® compatibele specificaties, beschikbaar via de Nictiz-omgeving op de Simplifier FHIR Registry

Downloads
De bouwsteen is ook beschikbaar als pdf bestand
of als spreadsheet
Over deze informatie
De informatie in deze wiki pagina is gebaseerd op de prepublicatie 2026-1
SNOMED CT en LOINC codes zijn gebaseeerd op:
- SNOMED Clinical Terms versie: 20260331 [R] (maart 2026-editie)
- LOINC version 2.81
De voorwaarden van gebruik staan op de beginpagina ![]()
Deze pagina is gegenereerd op 19/04/2026 12:48:53 met ZibExtraction v. 10.0.9604.31200