General information
Name: nl.zorg.DevelopmentChild 
Version: 2.0
HCIM Status:Final
Release: 2026-1
Release status: Prepublished
Release date: 17-04-2026
Metadata
| DCM::CoderList |
Werkgroep RadB Verpleegkundige Gegevens
|
| DCM::ContactInformation.Address |
*
|
| DCM::ContactInformation.Name |
*
|
| DCM::ContactInformation.Telecom |
*
|
| DCM::ContentAuthorList |
Werkgroep RadB Verpleegkundige Gegevens
|
| DCM::CreationDate |
11-5-2016
|
| DCM::DeprecatedDate |
|
| DCM::DescriptionLanguage |
nl
|
| DCM::EndorsingAuthority.Address |
|
| DCM::EndorsingAuthority.Name |
|
| DCM::EndorsingAuthority.Telecom |
|
| DCM::Id |
2.16.840.1.113883.2.4.3.11.60.40.3.4.32
|
| DCM::KeywordList |
Ontwikkeling, kind
|
| DCM::LifecycleStatus |
Final
|
| DCM::ModelerList |
Werkgroep RadB Verpleegkundige Gegevens
|
| DCM::Name |
nl.zorg.OntwikkelingKind
|
| DCM::PublicationDate |
17-04-2026
|
| DCM::PublicationStatus |
Prepublished
|
| DCM::ReviewerList |
Projectgroep RadB Verpleegkundige Gegevens & Kerngroep Registratie aan de Bron
|
| DCM::RevisionDate |
17-04-2024
|
| DCM::Supersedes |
nl.zorg.OntwikkelingKind-v1.3
|
| DCM::Version |
2.0
|
| HCIM::PublicationLanguage |
EN
|
Revision History
Only available in Dutch
Publicatieversie 1.0 (04-09-2017)
Publicatieversie 1.1 (31-12-2017)
Publicatieversie 1.2 (31-01-2020)
| ZIB-844
|
Concept OntwikkelingVerstandelijk in Zib nl.zorg.OntwikkelingKind-v1.1 heeft een deprecated code
|
Publicatieversie 1.3 (10-06-2022)
Publicatieversie 2.0 (15-04-2024)
| ZIB-2271
|
Definitiecode Blaascontrole bij kind - OntwikkelingKind
|
Concept
Information on the development and growth of a child is important in determining the kind of care that should be provided to the child and the family. When the child is being transferred, continuity of care can be achieved . Information can provide insight in the process of development and whether the child has a developmental delay.
Purpose
Information about milestones within the normal development and growth of a child can provide insight in the process of development and whether the child has a developmental delay. This concerns a general impression and description of the development of the child without judgement of quality, different from the very specific evaluation of the development as is normal in youth health care. The purpose is to provide the receiving organisation a basis for further evaluation and care of the child.
Evidence Base
The definitions of the concepts and value lists were partially based on (i.e. phrased for practical use) information gathered from the Van Wiechen scheme, the NCJ guideline Toilet Trainedness of urine and feces, and information from the VKS (www.ontwikkelingsachterstand.nl).
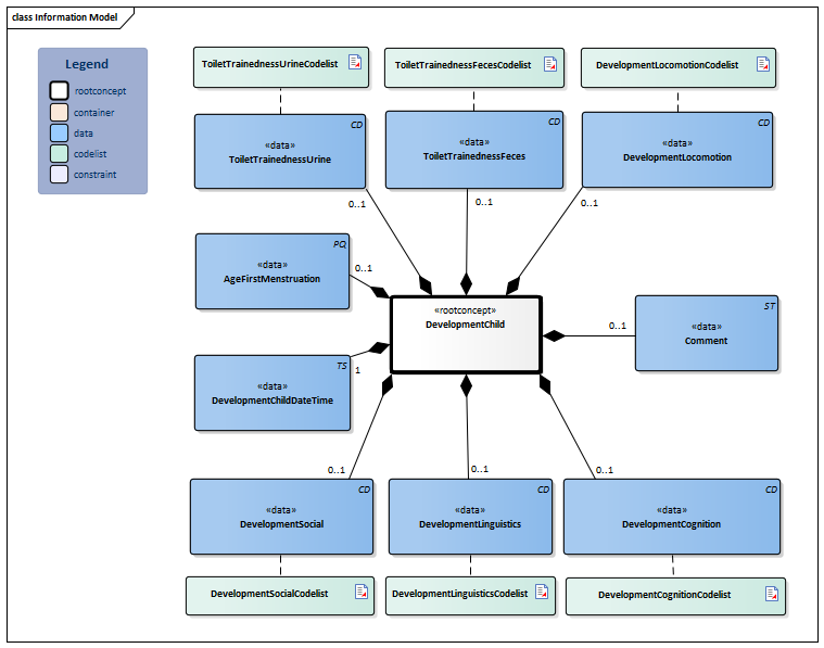
Information Model
| Type |
Id |
Concept |
Card. |
Definition |
DefinitionCode |
Reference
|
|
NL-CM:4.32.1
|
DevelopmentChild
|
|
Root concept of the DevelopmentChild information model. This root concept contains all data elements of the DevelopmentChild Einformation model.
|
|
|
|
NL-CM:4.32.2
|
|
DevelopmentChildDateTime
|
1
|
The date and time on which the status of the development of the child are registered.
|
|
|
|
NL-CM:4.32.4
|
|
ToiletTrainednessUrine
|
0..1
|
Degree of toilet trainedness for urine.
|
|
|
|
NL-CM:4.32.5
|
|
ToiletTrainednessFeces
|
0..1
|
Degree of toilet trainedness for feces.
|
|
|
|
NL-CM:4.32.7
|
|
AgeFirstMenstruation
|
0..1
|
The age of the start of the first menstruation.
|
|
|
|
NL-CM:4.32.6
|
|
DevelopmentLocomotion
|
0..1
|
Milestones of locomotive development of a child.
|
|
|
|
NL-CM:4.32.8
|
|
DevelopmentSocial
|
0..1
|
Milestones of social development of a child.
|
|
|
|
NL-CM:4.32.9
|
|
DevelopmentLinguistics
|
0..1
|
Milestones of lingual development of a child.
|
|
|
|
NL-CM:4.32.10
|
|
DevelopmentCognition
|
0..1
|
Milestones of cognitive development of a child.
|
|
|
|
NL-CM:4.32.3
|
|
Comment
|
0..1
|
Comment on the development of the child.
|
| 48767-8 Annotation comment [Interpretation] Narrative
|
|
|
Columns Concept and DefinitionCode: hover over the values for more information
For explanation of the symbols, please see the legend page
Example Instances
Only available in Dutch
| OntwikkelingKind
|
| ZindelijkheidUrine
|
Niet zindelijk
|
| ZindelijkheidFeces
|
Niet zindelijk
|
| LeeftijdEersteMenstruatie
|
-
|
| OntwikkelingMotoriek
|
Trekt zich op tot staan
|
| OntwikkelingSociaal
|
Speelt geven en nemen
|
| OntwikkelingTaal
|
Begrijpt korte dagelijkse zinnen
|
| OntwikkelingVerstandelijk
|
Kan verbanden leggen
|
| OntwikkelingKindDatumTijd
|
19-12-2016
|
| Toelichting
|
Kind is heel beweeglijk
|
Instructions
Examples for evaluating the speech development of the child:
- Able to comprehend short daily used sentences: "Put on your coat"
- Able to speak short daily used sentences: 2-3 words
Valuesets
DevelopmentCognitionCodelist
| Valueset OID: 2.16.840.1.113883.2.4.3.11.60.40.2.4.32.6
|
Binding: Required
|
Status: Active
|
| Conceptname
|
Conceptcode
|
Codesystem name |
Codesystem OID
|
Description
|
| Able to think abstractly
|
281136009
|
SNOMED CT
|
2.16.840.1.113883.6.96
|
Kan abstract denken
|
| Able to problem solve
|
716433009
|
SNOMED CT
|
2.16.840.1.113883.6.96
|
Kan zelf problemen oplossen
|
| Wide level of interest
|
26381000146103
|
SNOMED CT
|
2.16.840.1.113883.6.96
|
Heeft brede interesse
|
| Able to recognize consequences of behaviour
|
26311000146109
|
SNOMED CT
|
2.16.840.1.113883.6.96
|
Heeft inzicht in gevolgen van eigen gedrag
|
| Able to make considered choices
|
304687006
|
SNOMED CT
|
2.16.840.1.113883.6.96
|
Kan beredeneerde keuzes maken
|
|
|
| Other values are not allowed
|
DevelopmentLinguisticsCodelist
| Valueset OID: 2.16.840.1.113883.2.4.3.11.60.40.2.4.32.5
|
Binding: Required
|
Status: Active
|
| Conceptname
|
Conceptcode
|
Codesystem name |
Codesystem OID
|
Description
|
| Speech babble
|
258116008
|
SNOMED CT
|
2.16.840.1.113883.6.96
|
Brabbelt
|
| Able to comprehend short daily used sentences
|
26261000146103
|
SNOMED CT
|
2.16.840.1.113883.6.96
|
Begrijpt korte dagelijks gebruikte zinnen
|
| Able to speak short daily used sentences
|
26341000146105
|
SNOMED CT
|
2.16.840.1.113883.6.96
|
Spreekt korte dagelijks gebruikte zinnen
|
| Speaks intelligibly for acquaintances
|
26361000146106
|
SNOMED CT
|
2.16.840.1.113883.6.96
|
Is verstaanbaar voor bekenden
|
| Speaks intelligibly for strangers
|
26371000146100
|
SNOMED CT
|
2.16.840.1.113883.6.96
|
Is verstaanbaar voor onbekenden
|
|
|
| Other values are not allowed
|
DevelopmentLocomotionCodelist
| Valueset OID: 2.16.840.1.113883.2.4.3.11.60.40.2.4.32.3
|
Binding: Required
|
Status: Active
|
| Conceptname
|
Conceptcode
|
Codesystem name |
Codesystem OID
|
Description
|
| Able to roll over
|
282632008
|
SNOMED CT
|
2.16.840.1.113883.6.96
|
Draait van buik naar rug en andersom
|
| Able to crawl
|
282607006
|
SNOMED CT
|
2.16.840.1.113883.6.96
|
Kan kruipen
|
| Able to sit unsupported
|
302040002
|
SNOMED CT
|
2.16.840.1.113883.6.96
|
Kan zelfstandig zitten
|
| Able to pull to standing from sitting
|
282888002
|
SNOMED CT
|
2.16.840.1.113883.6.96
|
Trekt zich op tot staan
|
| Independent walking
|
165245003
|
SNOMED CT
|
2.16.840.1.113883.6.96
|
Kan zonder hulp lopen
|
|
|
| Other values are not allowed
|
DevelopmentSocialCodelist
| Valueset OID: 2.16.840.1.113883.2.4.3.11.60.40.2.4.32.4
|
Binding: Required
|
Status: Active
|
| Conceptname
|
Conceptcode
|
Codesystem name |
Codesystem OID
|
Description
|
| Smiles back
|
47041000146107
|
SNOMED CT
|
2.16.840.1.113883.6.96
|
Lacht terug
|
| Able to play give and take
|
26281000146106
|
SNOMED CT
|
2.16.840.1.113883.6.96
|
Speelt geven en nemen
|
| Able to play with other children
|
26301000146107
|
SNOMED CT
|
2.16.840.1.113883.6.96
|
Kan spelen met andere kinderen
|
| Able to make friends
|
26291000146108
|
SNOMED CT
|
2.16.840.1.113883.6.96
|
Kan vrienden maken
|
| Able to show empathy
|
26321000146104
|
SNOMED CT
|
2.16.840.1.113883.6.96
|
Kan zich inleven in anderen
|
|
|
| Other values are not allowed
|
ToiletTrainednessFecesCodelist
| Valueset OID: 2.16.840.1.113883.2.4.3.11.60.40.2.4.32.2
|
Binding: Required
|
Status: Active
|
| Conceptname
|
Conceptcode
|
Codesystem name |
Codesystem OID
|
Description
|
| No control of bowel - child
|
26421000146106
|
SNOMED CT
|
2.16.840.1.113883.6.96
|
Niet zindelijk
|
| Occasional bowel accident - child
|
26441000146100
|
SNOMED CT
|
2.16.840.1.113883.6.96
|
Af en toe een ongelukje
|
| Full control of bowel - child
|
26401000146103
|
SNOMED CT
|
2.16.840.1.113883.6.96
|
Volledig zindelijk
|
|
|
| Other values are not allowed
|
ToiletTrainednessUrineCodelist
| Valueset OID: 2.16.840.1.113883.2.4.3.11.60.40.2.4.32.1
|
Binding: Required
|
Status: Active
|
| Conceptname
|
Conceptcode
|
Codesystem name |
Codesystem OID
|
Description
|
| No control of bladder - child
|
26411000146101
|
SNOMED CT
|
2.16.840.1.113883.6.96
|
Niet zindelijk
|
| Full control of bladder only in daytime - child
|
29261000146107
|
SNOMED CT
|
2.16.840.1.113883.6.96
|
Zindelijk overdag, ’s nacht niet
|
| Occasional bladder accident - child
|
26431000146108
|
SNOMED CT
|
2.16.840.1.113883.6.96
|
Af en toe een ongelukje
|
| Full control of bladder - child
|
26391000146101
|
SNOMED CT
|
2.16.840.1.113883.6.96
|
Volledig zindelijk
|
|
|
| Other values are not allowed
|
This information model in other releases
Information model references
This information model refers to
- --
This information model is used in
- --
Technical specifications in HL7v3 CDA and HL7 FHIR
To exchange information based on health and care information models, additional, more technical specifications are required.
Not every environment can handle the same technical specifications. For this reason, there are several types of technical specifications:
- HL7® version 3 CDA compatible specifications, available through the Nictiz ART-DECOR® environment

- HL7® FHIR® compatible specifications, available through the Nictiz environment on the Simplifier FHIR

Downloads
This information model is also available as pdf file
or as spreadsheet
About this information
The information in this wikipage is based on prerelease 2026-1
SNOMED CT and LOINC codes are based on:
- SNOMED Clinical Terms versie: 20260331 [R] (maart 2026-editie)
- LOINC version 2.81
Conditions for use are located on the mainpage 
This page is generated on 19/04/2026 15:09:20 with ZibExtraction v. 10.0.9604.31200