Attention!! This is not the most recent version of this information model. You can find the most recent version
here.
General information
Name: nl.zorg.Diagnosis 
Version: 2.0
HCIM Status:Final
Release: 2024
Release status: Published
Release date: 24-04-2024
Metadata
| DCM::CoderList |
*
|
| DCM::ContactInformation.Address |
*
|
| DCM::ContactInformation.Name |
*
|
| DCM::ContactInformation.Telecom |
*
|
| DCM::ContentAuthorList |
*
|
| DCM::CreationDate |
15-5-2023
|
| DCM::DeprecatedDate |
|
| DCM::DescriptionLanguage |
nl
|
| DCM::EndorsingAuthority.Address |
|
| DCM::EndorsingAuthority.Name |
*
|
| DCM::EndorsingAuthority.Telecom |
|
| DCM::Id |
2.16.840.1.113883.2.4.3.11.60.40.3.5.6
|
| DCM::KeywordList |
|
| DCM::LifecycleStatus |
Final
|
| DCM::ModelerList |
*
|
| DCM::Name |
nl.zorg.Diagnose
|
| DCM::PublicationDate |
24-04-2024
|
| DCM::PublicationStatus |
Published
|
| DCM::ReviewerList |
|
| DCM::RevisionDate |
02-04-2025
|
| DCM::Supersedes |
nl.zorg.DiagnostischInzicht-v1.0
|
| DCM::Version |
2.0
|
| HCIM::PublicationLanguage |
EN
|
Revision History
Only available in Dutch
Publicatieversie 1.0 (15-04-2024)
| ZIB-628
|
Hoe complicaties te relateren aan veroorzakende factor?
|
| ZIB-1146
|
nieuwe datums toevoegen aan zib Probleem ivm onderliggend lijden
|
| ZIB-1286
|
Auteur toevoegen bij zib Probleem
|
| ZIB-1394
|
Codelijst ProbleemType in zib Probleem
|
| ZIB-1520
|
missende qualifier voor verificationStatusCodeList
|
| ZIB-1795
|
ZIB Probleem: veld 'PROBLEEM_TYPE' optioneel?
|
| ZIB-1916
|
ZIB Probleem - verficatiestatus NL vertaling Snomed 415684004
|
| ZIB-1934
|
ProbleemType moet ProbleemCategorie worden
|
| ZIB-2087
|
vervangen ggz diagnoselijst uit probleemNaam codelijst door een refset
|
| ZIB-2170
|
ZIB Probleem Diagnosedatum
|
Publicatieversie 2.0 (24-04-2024)
| ZIB-2395
|
Referentie SNOMED besluit toevoegen en zibs uitbreiden met SNOMED
|
| ZIB-2397
|
zib DiagnostischInzicht Pub 2024: reference set voor verpleegkundige diagnoses deprecaten en klinische bevinding SNOMED toevoegen.
|
| ZIB-2637
|
DiagnostischInzicht - Cardinaliteit van Aanleiding aanpassen
|
| ZIB-2640
|
DiagnostischInzicht - Tekst van element Toelichting aanpassen
|
| ZIB-2643
|
DiagnostischInzicht - ZekerheidStatus vervangen door DiagnoseStatus
|
| ZIB-2648
|
DiagnostischInzicht - Zib hernoemen naar 'Diagnose'
|
| ZIB-2666
|
WijzeVanVaststellenCodelijst - Omschrijving van item aanpassen
|
| ZIB-2667
|
WijzeVanVaststellenCodelijst - Overgenomen uit betrouwbare rapportage verwijderen
|
| ZIB-2676
|
DiagnostischInzicht - Evidence base: Functionaliteit (informatief) verwijderen
|
Concept
The diagnosis is the interpretation of the condition by the care provider. This is based on known combinations of conditions and the symptoms with which these present themselves. It may involve a single diagnosis or a differential diagnosis with conditions that are under consideration.
Purpose
The diagnosis is the basis for the care plan and the activities of the health care providers that are involved in the patient's care. The diagnosis is important for evidence-based care and the evaluation of care provided, also in the form of comparative research on the basis of patients with similar conditions.
Evidence Base
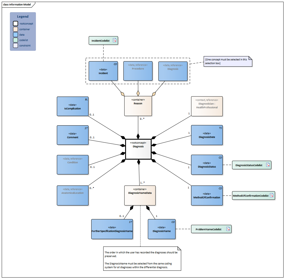
The diagnosis is the interpretation of a condition by the health professional. The DiagnosisDate indicates the moment when the health professional made the diagnosis. In the case of a differential diagnosis, the health professional specifies ≥ 2 diagnosis names that he/she is currently considering. When a diagnose has ≥ 2 diagnosis names DiagnosticStatus has the value 'Differential diagnosis'.
At any given time, only one instance of Diagnosis applies to a Condition. The presentation of advancing diagnostic insight then consists of a series of instances of Diagnosis, all of which refer to the same Condition, and where the value of DiagnosisDate represents the chronology. An instance of Diagnosis with a more recent DiagnosisDate therefore replaces the previous diagnosis.
A health professional may wish to record a reason for a diagnosis. You can argue that in fact the condition has a cause, but the specification of the cause is based on the insight into what kind of condition it is. That is why we see the reason as part of the diagnosis.
The reason for a diagnosis can be an incident (e.g. a hip fracture due to a fall), a procedure (e.g. a bowel perforation due to a colonoscopy) or another diagnosis (e.g. neuropathy due to diabetes). There can be > 1 Reason: e.g. a fracture resulting from the combination of a fall and a condition that carries an increased risk of fractures.
Regardless of the diagnosis as specification of the nature of the condition, one may come to the conclusion that it is a complication. This can be represented separately using the IsComplication element. Whether there is a complication generally depends on the reason, but there are of course also reasons for which there is no complication in the sense of unintentional damage due to medical treatment or decisions.
The cardinality of the reference to Condition is 0..1, because when a diagnosis is denied there is no condition to which that diagnosis relates. To represent that a patient is not known to have, for example, diabetes type II or that diabetes type II has been excluded, one should use the Zib Exclusion with a reference to Diagnosis. In this case, the instance of Diagnosis does not refer to a Condition.
Information Model
Columns Concept and DefinitionCode: hover over the values for more information
For explanation of the symbols, please see the legend page
Example Instances
Only available in Dutch
| Diagnose
|
|
|
| DiagnoseDatum
|
01-03-2023
|
05-03-2023
|
| DiagnoseStatus
|
Voorlopige diagnose
|
Bevestigde diagnose
|
| WijzeVanVaststellen
|
Vastgesteld op basis van het klinisch beeld
|
Vastgesteld op basis van het klinisch beeld en aanvullend onderzoek
|
| IsComplicatie
|
Nee
|
Nee
|
| Toelichting
|
|
|
| DiagnoseNaamGegevens
|
|
|
| DiagnoseNaam
|
Bronchitis
|
Longontsteking
|
| Diagnosesteller::Zorgverlener
|
|
|
| Naam
|
Drs. L.J. Verhagen
|
Drs. L.J. Verhagen
|
| Specialisme
|
Huisarts
|
Huisarts
|
| AnatomischeLocatie
|
|
|
| Locatie
|
|
Long
|
| Lateraliteit
|
|
Links
|
| AandoeningOfGesteldheid
|
|
|
| PeriodeAanwezig
|
|
|
| StartDatumTijd
|
22-02-2023
|
22-02-2023
|
| StatusDatum
|
01-03-2023
|
05-03-2023
|
| Beloop
|
|
Verslechterd
|
| Ernst
|
Mild
|
Matig
|
| Diagnose
|
|
| DiagnoseDatum
|
15-01-2023
|
| DiagnoseStatus
|
Bevestigde diagnose
|
| WijzeVanVaststellen
|
Vastgesteld op basis van het klinisch beeld en aanvullend onderzoek
|
| IsComplicatie
|
Nee
|
| Toelichting
|
Val van fiets na aanrijding
|
| DiagnoseNaamGegevens
|
|
| DiagnoseNaam
|
Radiusfractuur
|
| NadereSpecificatieDiagnoseNaam
|
Distale radiusfractuur
|
| Diagnosesteller::Zorgverlener
|
|
| Naam
|
C.A. van der Kamp
|
| Specialisme
|
Algemene heelkunde
|
| AnatomischeLocatie
|
|
| Locatie
|
Radius
|
| Lateraliteit
|
Links
|
| Aanleiding
|
|
| Incident
|
Val
|
| AandoeningOfGesteldheid
|
|
| PeriodeAanwezig
|
|
| StartDatumTijd
|
15-01-2023
|
| StatusDatum
|
15-01-2023
|
| Beloop
|
|
| Diagnose
|
|
|
|
| DiagnoseDatum
|
03-04-2023
|
03-04-2023
|
20-04-2023
|
| DiagnoseStatus
|
Voorlopige diagnose
|
Voorlopige diagnose
|
Bevestigde diagnose
|
| WijzeVanVaststellen
|
Vastgesteld op basis van anamnese en klinisch beeld
|
Vastgesteld op basis van het klinisch beeld en aanvullend onderzoek
|
Vastgesteld op basis van het klinisch beeld en aanvullend onderzoek
|
| IsComplicatie
|
Nee
|
|
|
| Toelichting
|
|
|
|
| DiagnoseNaamGegevens
|
|
|
|
| DiagnoseNaamGegevens 1
|
|
|
|
| DiagnoseNaam
|
Angina pectoris
|
Angina pectoris
|
Slokdarmspasme
|
| DiagnoseNaamGegevens 2
|
|
|
|
| DiagnoseNaam
|
Longembolie
|
Slokdarmspasme
|
|
| DiagnoseNaamGegevens 3
|
|
|
|
| DiagnoseNaam
|
Slokdarmspasme
|
|
|
| Diagnosesteller::Zorgverlener
|
|
|
|
| Naam
|
Drs. L.J. Verhagen
|
H. verhoeven
|
G.A. de Jong
|
| Specialisme
|
Huisarts
|
Inwendige geneeskunde
|
Inwendige geneeskunde
|
| AnatomischeLocatie
|
|
|
|
| Locatie
|
Thorax
|
Thorax
|
Slokdarm
|
| Lateraliteit
|
|
|
|
| AandoeningOfGesteldheid
|
|
|
|
| PeriodeAanwezig
|
|
|
|
| StartDatumTijd
|
03-04-2023
|
03-04-2023
|
03-04-2023
|
| StatusDatum
|
03-04-2023
|
03-04-2023
|
20-04-2023
|
| Beloop
|
|
Onveranderd
|
Verbeterd
|
| Ernst
|
Matig
|
|
|
| Diagnose
|
|
|
| DiagnoseDatum
|
08-09-2023
|
09-09-2023
|
| DiagnoseStatus
|
Voorlopige diagnose
|
Bevestigde diagnose
|
| WijzeVanVaststellen
|
Vastgesteld op basis van anamnese en klinisch beeld
|
Vastgesteld op basis van het klinisch beeld en aanvullend onderzoek
|
| IsComplicatie
|
Nee
|
Ja
|
| Toelichting
|
|
|
| DiagnoseNaamGegevens
|
|
|
| DiagnoseNaam
|
Pneumothorax
|
Longembolie
|
| Diagnosesteller::Zorgverlener
|
|
|
| Naam
|
Drs. L.J. Verhagen
|
G.A. de Jong
|
| Specialisme
|
Huisarts
|
Inwendige geneeskunde
|
| AnatomischeLocatie
|
|
|
| Locatie
|
Thorax
|
Long
|
| Lateraliteit
|
links
|
links
|
| AandoeningOfGesteldheid
|
|
|
| PeriodeAanwezig
|
|
|
| StartDatumTijd
|
08-09-2023
|
08-09-2023
|
| StatusDatum
|
08-09-2023
|
09-09-2023
|
| Beloop
|
|
Onveranderd
|
| Ernst
|
Ernstig
|
|
Instructions
A diagnosis always refers to the condition of which it is the interpretation. If > 1 instance of Diagnosis refers to the same condition, then the instantiation with the most recent diagnosis date represents the current diagnosis.
Valuesets from this zib may be deprecated when the SNOMED decision comes into force in the Netherlands. More information on the SNOMED decision and what its implementation means for zibs can be found at https://zibs.nl/wiki/SNOMEDbesluit. (Dutch)
Valuesets
DiagnosisStatusCodelist
| Valueset OID: 2.16.840.1.113883.2.4.3.11.60.40.2.5.6.3
|
Binding: Required
|
Status: Active
|
| Conceptname
|
Conceptcode
|
Codesystem name |
Codesystem OID
|
Description
|
| Preliminary diagnosis
|
148006
|
SNOMED CT
|
2.16.840.1.113883.6.96
|
Voorlopige diagnose
|
| Established diagnosis
|
14657009
|
SNOMED CT
|
2.16.840.1.113883.6.96
|
Bevestigde diagnose
|
| Differential diagnosis
|
47965005
|
SNOMED CT
|
2.16.840.1.113883.6.96
|
Differentiaaldiagnose
|
|
|
| Other values are not allowed
|
IncidentCodelist
| Valueset OID: 2.16.840.1.113883.2.4.3.11.60.40.2.5.6.1
|
Binding: Extensible
|
Status: Active
|
| Conceptname
|
Codesystem name |
Codesystem OID
|
| SNOMED CT: <269691005|Medical accident to patient during surgical and medical care|
|
SNOMED CT
|
2.16.840.1.113883.6.96
|
|
|
| Value Other (OTH) from codesystem NullFlavor (OID: 2.16.840.1.113883.5.1008) is allowed in this valueset.
|
MethodOfConfirmationCodelist
| Valueset OID: 2.16.840.1.113883.2.4.3.11.60.40.2.5.6.2
|
Binding: Extensible
|
Status: Active
|
| Conceptname
|
Conceptcode
|
Codesystem name |
Codesystem OID
|
Description
|
| History taking
|
84100007
|
SNOMED CT
|
2.16.840.1.113883.6.96
|
Vastgesteld op basis van de anamnese
|
| History AND physical examination
|
63332003
|
SNOMED CT
|
2.16.840.1.113883.6.96
|
Vastgesteld op basis van het klinisch beeld
|
| Patient evaluation and management
|
14736009
|
SNOMED CT
|
2.16.840.1.113883.6.96
|
Vastgesteld op basis van het klinisch beeld en aanvullend onderzoek
|
| Finding by method
|
118240005
|
SNOMED CT
|
2.16.840.1.113883.6.96
|
Vastgesteld alléén op basis van een verrichting (toevalsbevinding)
|
| Obtaining healthcare information from previous practitioner for clinical alignment
|
117131000146104
|
SNOMED CT
|
2.16.840.1.113883.6.96
|
Overgenomen uit betrouwbare rapportage [DEPRECATED]
|
|
|
| Value Other (OTH) from codesystem NullFlavor (OID: 2.16.840.1.113883.5.1008) is allowed in this valueset.
|
ProblemNameCodelist
| Valueset OID: 2.16.840.1.113883.2.4.3.11.60.40.2.5.6.4
|
Binding: Required
|
Status: Active
|
| Conceptname
|
Codesystem name |
Codesystem OID
|
| All values
|
DHD Diagnosethesaurus
|
2.16.840.1.113883.2.4.3.120.5.1
|
| All values
|
ICD-10, dutch translation
|
2.16.840.1.113883.6.3.2
|
| SNOMED CT: ^11721000146100|Dutch nursing problem simple reference set|
|
SNOMED CT
|
2.16.840.1.113883.6.96
|
| All values
|
ICF
|
2.16.840.1.113883.6.254
|
| All values
|
ICPC-1 NL
|
2.16.840.1.113883.2.4.4.31.1
|
| All values
|
DSM-IV
|
2.16.840.1.113883.6.126
|
| All values
|
DSM-5
|
2.16.840.1.113883.6.344
|
| All values [DEPRECATED]
|
GGZ Diagnoselijst
|
2.16.840.1.113883.3.3210.14.2.2.35
|
| SNOMED CT: ^350401000146101|Dutch mental health diagnoses simple reference set|
|
SNOMED CT
|
2.16.840.1.113883.6.96
|
| SNOMED CT: <404684003|Clinical finding|
|
SNOMED CT
|
2.16.840.1.113883.6.96
|
|
|
| Value Other (OTH) from codesystem NullFlavor (OID: 2.16.840.1.113883.5.1008) is allowed in this valueset.
|
This information model in other releases
Information model references
This information model refers to
This information model is used in
Technical specifications in HL7v3 CDA and HL7 FHIR
To exchange information based on health and care information models, additional, more technical specifications are required.
Not every environment can handle the same technical specifications. For this reason, there are several types of technical specifications:
- HL7® version 3 CDA compatible specifications, available through the Nictiz ART-DECOR® environment

- HL7® FHIR® compatible specifications, available through the Nictiz environment on the Simplifier FHIR

Downloads
This information model is also available as pdf file
or as spreadsheet
About this information
The information in this wikipage is based on Release 2024
SNOMED CT and LOINC codes are based on:
- SNOMED Clinical Terms versie: 20250430 [R] (april 2025-editie)
- LOINC version 2.77
Conditions for use are located on the mainpage 
This page is generated on 27/05/2025 13:58:35 with ZibExtraction v. 9.5.9242.40707