InstructionsForUse-v4.0(2026-1EN)

Uit Zorginformatiebouwstenen
Versie door Update bot (overleg | bijdragen) op 19 apr 2026 om 18:41 (Nieuwe pagina aangemaakt met '<!-- Hieronder wordt een transclude page aangeroepen --> {{Versions-2.16.840.1.113883.2.4.3.11.60.40.3.9.12(EN)|1|InstructionsForUse-v4.0(2026-1EN)}} <!-- Tot hie...')
(wijz) ← Oudere versie | Huidige versie (wijz) | Nieuwere versie → (wijz)
Ga naar: navigatie, zoeken



General information

Name: nl.zorg.part.InstructionsForUse NL.png
Version: 4.0
HCIM Status:Final
Release: 2026-1
Release status: Prepublished
Release date: 17-04-2026


Back 16.png Back to HCIM list

Metadata

DCM::CoderList Projectgroep Medicatieproces
DCM::ContactInformation.Address
DCM::ContactInformation.Name
DCM::ContactInformation.Telecom
DCM::ContentAuthorList Projectgroep Medicatieproces
DCM::CreationDate 1-3-2017
DCM::DeprecatedDate
DCM::DescriptionLanguage nl
DCM::EndorsingAuthority.Address
DCM::EndorsingAuthority.Name
DCM::EndorsingAuthority.Telecom
DCM::Id 2.16.840.1.113883.2.4.3.11.60.40.3.9.12
DCM::KeywordList
DCM::LifecycleStatus Final
DCM::ModelerList
DCM::Name nl.zorg.part.GebruiksInstructie
DCM::PublicationDate 17-04-2026
DCM::PublicationStatus Prepublished
DCM::ReviewerList Projectgroep Medicatieproces & Architectuurgroep Registratie aan de Bron
DCM::RevisionDate 10-04-2026
DCM::Supersedes nl.zorg.part.GebruiksInstructie-v3.1
DCM::Version 4.0
HCIM::PublicationLanguage EN

Revision History

Only available in Dutch

Publicatieversie 1.0 (04-09-2017)

Publicatieversie 1.1 (31-12-2017)

ZIB-617 Toevoeging aan Eenheid van Keerdosis
ZIB-643 Kleine tekstuele verbeteringen

Publicatieversie 1.1.1 (01-10-2018)

ZIB-637 Beschrijving Toedieningsduur aanpassen

Publicatieversie 1.1.2 (26-02-2019)

ZIB-644 Aanvullende instructie: geen string maar code

Publicatieversie 1.1.3 (06-07-2019)

ZIB-786 aanpassing omschrijving 'Aanvullende instructie'

Publicatieversie 1.2 (31-01-2020)

ZIB-909 waarde toevoegen aan waardelijst voor zo nodig criterium
ZIB-785 Aanpassing omschrijving 'keerdosis'
ZIB-787 aanpassing waardenlijst 'Toedieningsweg'

Publicatieversie 1.3.0 (01-09-2020)

ZIB-782 Aanpassing omschrijving 'criterium' (mp-dataelement900-19945)
ZIB-799 DurationOfAdministration een TimeInterval in plaats van een Range
ZIB-1028 Verwijzing naar NHG tabel aanpassing
ZIB-1032 Omschrijving bij doseerduur (zin verwijderen)

Publicatieversie 1.3 (01-12-2021)

ZIB-1305 Dagdeel is vertaald naar 'time of day'
ZIB-1380 Aanpassing omschrijving codetabel
ZIB-1411 Verkeerde Engelse vertaling voor MaximaleDosering

Publicatieversie 2.0 (10-06-2022)

ZIB-1464 Geen informatie
ZIB-1727 Verzameling errata bouwsteen Gebruiksinstructie (zit in MA, TA en MGB)

Publicatieversie 2.0.1 (15-10-2023)

ZIB-1974 Suggested typo and textual improvements

Publicatieversie 3.0 (15-04-2024)

ZIB-2140 2023-1 CodeSystem "2.16.840.1.113883.2.4.4.5" heeft meerdere namen
ZIB-2176 Ucum waardes beperken volgens medicatieproces
ZIB-2149 Aanvullende instructie omschrijving uitbreiden

Publicatieversie 3.1 (24-04-2024)

ZIB-2594 Gebruiksinstructie - Onjuiste vertaling Dagdeel verbeteren
ZIB-2658 GebruiksInstructie - Instructie voor gebruik AanvullendeInstructiesCodelijst en ZonodigcriteriumCodelijst.

Publicatieversie 4.0 (17-04-2026)

ZIB-2525 Gebruiksperiode in omschrijving gebruiksinstructie
ZIB-2853 part.GebruiksInstructie: Omschrijving bij dosering klopt niet

Concept

Instructions for the use or administration of the medication, e.g. dose and route of administration. In the event of medication use, this is the pattern of use established by the patient or which the patient followed.
This is a partial information model.

Purpose

InstructionsForUse gives an insight into the manner a drug is to be used.

Information Model


#2543#AsNeededCriteriumCodelist#RouteOfAdministrationCodelist#PartOfDayCodelist#WeekDayCodelist#1384#1402#1387#1395#1390#1389Range-v1.0.1(2026-1EN)Range-v1.0.1(2026-1EN)#1391#1399Range-v1.0.1(2026-1EN)#1385#1396#1397#1388#1400#1403#1406#1407#AdditionalInstructionsCodelistTimeInterval-v1.3(2026-1EN)InstructionsForUse-v4.0Model(2026-1EN).png


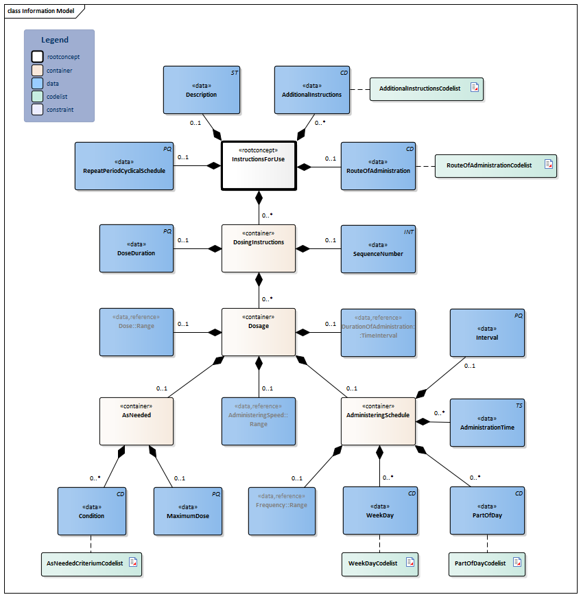
Type Id Concept Card. Definition DefinitionCode Reference
Block.png NL-CM:9.12.22504 Arrowdown.pngInstructionsForUse Root concept of the InstructionsForUse partial information model. This root concept contains all data elements of the InstructionsForUse partial information model.
CD.png NL-CM:9.12.19944 Arrowright.pngAdditionalInstructions 0..* The additional instructions contain extra information on the use of the current prescription.

This includes all instructions for use. The text can come from the original “paper" medication prescription, but can also be generated from the coded information. This concept may contain more information than what is structurally coded in the information below, but may not conflict with it. The instructions may not conflict with other components of the request for administration. The instructions can also refer to an existing protocol. The texts in the G-standard that can support this attribute are included in table 362 and are a copy of the texts from the general practitioner' standard 'NHG-tabel Gebruiksvoorschrift' which are included in the CIM. These texts can be used to structure this concept.

List2.png AdditionalInstructionsCodelist
ST.png NL-CM:9.12.9581 Arrowright.pngDescription 0..1 Textual description of the complete instructions for use.
PQ.png NL-CM:9.12.22505 Arrowright.pngRepeatPeriodCyclicalSchedule 0..1 The repeated period in a cyclical schedule (of one or more dosing instructions). A cyclic schedule is noted in days, the corresponding dosing duration is also in days.

Examples of a cyclical schedule: contraceptive pill (21 days, 1 pill 1x a day, then skip for 7 days, repeat), repeat period here is 28 days Permitted units for the duration: day.

CD.png NL-CM:9.12.19941 Arrowright.pngRouteOfAdministration 0..1 The route through which the medication is administered (oral, nasal, intravenous, etc.).
List2.png RouteOfAdministrationCodelist
Folder.png NL-CM:9.12.22095 Arrowdown.pngDosingInstructions 0..* Dosing instructions
PQ.png NL-CM:9.12.22506 Arrowright.pngDoseDuration 0..1 The intended time duration for these dosing instructions, e.g. 5 days or 8 weeks.

In the case of medication for an indefinite period, the dosing duration is left empty in the last dosing instruction. Permitted units for the duration: hour, day, week, year.

INT.png NL-CM:9.12.22503 Arrowright.pngSequenceNumber 0..1 This indicates the sequence of the dosing instructions within the medication agreement.
Folder.png NL-CM:9.12.19935 Arrowdown.pngDosage 0..* Container of the Dosage concept. This container contains all data elements of the Dosage concept.

Instructions for the administrator to administer the medication (the patient themselves, a nurse or other aid). When taking stock of medication use, the dosage describes the pattern of use established by the patient.

Once the dose schedule (distribution of doses over time) and the dose have been determined, then there should be one single instruction for use.

Multiple parallel dosages can be included in the event of a changing dose within one day and in the event of a variable use frequency.

Multiple sequential dosages can be included in the event of changing doses within one period and/or in the event of a changing dose schedule.

Verwijzing.png NL-CM:9.12.19942 Arrowright.pngAdministeringSpeed::Range 0..1 The administering speed is used in slow administration of liquid. In practice, the measuring unit is almost always ml/hour.

Entering an interval (such as 0-10 ml/hour) is also a commonly used option.

For example, with an administering speed of 10ml/hour:

  • amount = 10,
  • dose unit = ml,
  • time unit = hour
Block.png Range
Verwijzing.png NL-CM:9.12.23141 Arrowright.pngDurationOfAdministration::TimeInterval 0..1 The duration of administration defines the length of time during which the drug is administered and is mainly used in the slow parenteral administration of fluids.

Permitted units for the duration: second, minute, hour, day.

Block.png TimeInterval
Verwijzing.png NL-CM:9.12.19940 Arrowright.pngDose::Range 0..1 The dose indicates the amount/unit per administration. The unit can be any unit that can occur with this particular medicine.
Block.png Range
Folder.png NL-CM:9.12.22512 Arrowdown.pngAsNeeded 0..1 As needed means that the dose is only to be administered under certain conditions.

See also the Instructions section for more information about use of the element.

CD.png NL-CM:9.12.19945 Arrowright.pngCondition 0..* The condition for administering medication can be:
  • a physiological measurement value (plasma glucose concentration, body temperature, blood pressure);
  • a symptom or other circumstance (in the event of a headache, or itch).

Supplemental information from G-standard bst362 make up the list of values for coded entering of this concept. Also always include the textual description of that code. Physiological measurement values or other conditions that do not occur in bst362 do not need to be coded. These can be expressed in free text in the Description concept.

List2.png AsNeededCriteriumCodelist
PQ.png NL-CM:9.12.19946 Arrowright.pngMaximumDose 0..1 A MaximumDose maximizes (in time) the usage of a drug in an 'as needed' prescription.

Permitted units for the duration: minute, hour, day, week, year

Folder.png NL-CM:9.12.19948 Arrowdown.pngAdministeringSchedule 0..1 Specifications of the times at which the medication is to be administered. This is indicated as follows:
  • Time(s) (16:00) or indications (“before meals”) at which the medication is to be taken each day.
  • A specific number of times the medication is to be taken each day ("3x a day"), indicated with the frequency.
  • A time interval between consecutive doses (“Every 2 hours”, “every 3 days”), indicated with the word Interval.
  • Combined periods with an interval and duration (“1 daily for three out of four weeks: the pill schedule”)

If a certain medication is not to be taken daily, the aforementioned can be combined with daily indications:

  • One or more week days on which the medication is to be administered (e.g. “Monday, Wednesday, Friday”)
  • ”3x a week”, “2x a month”.

The specified administration “infinite” is automatically to be repeated until:

  • The end date and time has been reached
  • The total administration duration has been reached (14 days)
  • A specific amount of administrations has been reached (“20 doses”), to be entered in the Frequency concept.
Verwijzing.png NL-CM:9.12.19949 Arrowright.pngFrequency::Range 0..1 The frequency indicates the number of dose moments per time unit, usually per day. If this frequency is included, then the Interval will not have been included. Usually, frequency comprises both amount and time unit (3 times a day), but it can occur without the time unit (single use).

In that case, a reasonable distribution over the day is expected, but exact times are not given. This is left to the patient. It is the most common manner of extramural prescription. In the case of Baxter packs and intramural care, such a prescription is used to draw up a (location-specific) outline for distribution times (logistics).

The time unit of the frequency must be the same as how it is indicated in the textual description of the dose.

Example: for a '2x a day...' dose:

  • amount = 2
  • time unit = 'day'.

for a '3x a week...' dose:

  • amount = 3
  • time unit = 'week'.

Permitted units for the duration: minute, hour, day, week, month, year.

Block.png Range
CD.png NL-CM:9.12.19952 Arrowright.pngWeekDay 0..* WeekDay indicates a pattern of doses on fixed week days.
List2.png WeekDayCodelist
CD.png NL-CM:9.12.19953 Arrowright.pngPartOfDay 0..* Time of day: morning, afternoon, evening, night.
List2.png PartOfDayCodelist
TS.png NL-CM:9.12.19951 Arrowright.pngAdministrationTime 0..* The time of administration is a specific time of day (on the clock). This time usually isn’t (intended to be) exact. There can be multiple administering times in one day.

The ideal time of administration can also be entered as a time of day (morning, afternoon, evening, night-time). The administration time is then to be left empty, and the time of day can be entered in the TimeOfDay concept.

PQ.png NL-CM:9.12.19950 Arrowright.pngInterval 0..1 Interval indicates the time between dose times. If this is included, then the Frequency will not have been included.

Examples: every 4 hours.

The times can now be chosen freely, but distribution throughout the day is more precise, and the interval between times is important (e.g. in the case of antibiotics) In the case of Baxter packs and intramural care, such a prescription is used to draw up a (location-specific) outline for distribution times (logistics).

Columns Concept and DefinitionCode: hover over the values for more information
For explanation of the symbols, please see the legend page List2.png

Example Instances

Only available in Dutch

Gebruiksinstructie
Omschrijving Doseerinstructie
Doseerduur Dosering|Keerdosis Toedieningsschema |Frequentie |Interval |Toedientijd |Weekdag |Dagdeel
Van 8-9-2017 tot 18-9-2017 1x per dag 1 stuk. Vanaf 18-9-2017 staken. 1 stuk 1x per dag
Vanaf 6 maart 2016 1x per week op maandag om 14uur 15 mg (=0,6 ml) 15 mg (=0,6 ml) 1x per week op maandag (14u)

Instructions

AsNeeded dosage:
Using the term 'as needed' or a specific reason (e.g. 'in case of pain') to use medication leads to ambiguity. It is not always clear whether the whole dose is 'as needed' or only part of the dose. For example: 1x daily 1-2 tablets as needed. This can mean: 1 tablet fixed per day and 1 tablet as needed or, as needed, a maximum of 2 tablets. As needed medication is not included in GDS. In the first situation, 1 tablet comes in the GDS (drug dispensing systems) and 1 tablet is delivered separately. In the second situation there is only separate delivery. The system must make sufficiently clear whether the entire instruction or part of the dose is necessary. The HCIM supports both options described above.
RouteOfAdministration:
For choosing the route of administration the advice is to use bst760 to search for the right code. For more information about the g-standard see https://www.z-index.nl/english
Additional Instructions:
For AdditionalInstructions all values from Table 25 can be used, except those that also appear in the zib codelist AsNeededCriteriumCodelist.

Valuesets

AdditionalInstructionsCodelist

Valueset OID: 2.16.840.1.113883.2.4.3.11.60.40.2.9.12.5 Binding: Extensible Status: Active
Conceptname Codesystem name Codesystem OID
Alle Waarden NHG tabel 25 aanvullende teksten numeriek 2.16.840.1.113883.2.4.4.5
Value Other (OTH) from codesystem NullFlavor (OID: 2.16.840.1.113883.5.1008) is allowed in this valueset.

Note: G-standard table 362 is a copy of NHG table 25

AsNeededCriteriumCodelist

Valueset OID: 2.16.840.1.113883.2.4.3.11.60.40.2.9.12.4 Binding: Required Status: Active
Conceptname Conceptcode Codesystem name Codesystem OID Description
Bij een aanval 1022 NHG tabel 25 aanvullende teksten numeriek 2.16.840.1.113883.2.4.4.5 Bij een aanval
Bij benauwdheid 1023 NHG tabel 25 aanvullende teksten numeriek 2.16.840.1.113883.2.4.4.5 Bij benauwdheid
Bij diarree 1024 NHG tabel 25 aanvullende teksten numeriek 2.16.840.1.113883.2.4.4.5 Bij diarree
Bij pijn 1028 NHG tabel 25 aanvullende teksten numeriek 2.16.840.1.113883.2.4.4.5 Bij pijn
Bij jeuk 1121 NHG tabel 25 aanvullende teksten numeriek 2.16.840.1.113883.2.4.4.5 Bij jeuk
Zo nodig 1137 NHG tabel 25 aanvullende teksten numeriek 2.16.840.1.113883.2.4.4.5 Zo nodig
Bij hoofdpijn 1144 NHG tabel 25 aanvullende teksten numeriek 2.16.840.1.113883.2.4.4.5 Bij hoofdpijn
Bij koorts 1145 NHG tabel 25 aanvullende teksten numeriek 2.16.840.1.113883.2.4.4.5 Bij koorts
Bij hoge koorts 1146 NHG tabel 25 aanvullende teksten numeriek 2.16.840.1.113883.2.4.4.5 Bij hoge koorts
Bij koorts en/of pijn 1147 NHG tabel 25 aanvullende teksten numeriek 2.16.840.1.113883.2.4.4.5 Bij koorts en/of pijn
Bij hoest 1387 NHG tabel 25 aanvullende teksten numeriek 2.16.840.1.113883.2.4.4.5 Bij hoest
Bij menstruatiepijnen 1540 NHG tabel 25 aanvullende teksten numeriek 2.16.840.1.113883.2.4.4.5 Bij menstruatiepijnen
Geen Informatie NI NullFlavor 2.16.840.1.113883.5.1008 Geen Informatie
Other values are not allowed

PartOfDayCodelist

Valueset OID: 2.16.840.1.113883.2.4.3.11.60.40.2.9.12.3 Binding: Required Status: Active
Conceptname Conceptcode Codesystem name Codesystem OID Description
Morning 73775008 SNOMED CT 2.16.840.1.113883.6.96 's ochtends
During afternoon 255213009 SNOMED CT 2.16.840.1.113883.6.96 's middags
Evening 3157002 SNOMED CT 2.16.840.1.113883.6.96 's avonds
Night time 2546009 SNOMED CT 2.16.840.1.113883.6.96 's nachts
Other values are not allowed

RouteOfAdministrationCodelist

Valueset OID: 2.16.840.1.113883.2.4.3.11.60.40.2.9.12.1 Binding: Required Status: Active
Conceptname Codesystem name Codesystem OID
All values G-Standaard Toedieningswegen 2.16.840.1.113883.2.4.4.9
Value Other (OTH) from codesystem NullFlavor (OID: 2.16.840.1.113883.5.1008) is allowed in this valueset.

WeekDayCodelist

Valueset OID: 2.16.840.1.113883.2.4.3.11.60.40.2.9.12.2 Binding: Required Status: Active
Conceptname Conceptcode Codesystem name Codesystem OID Description
Monday 307145004 SNOMED CT 2.16.840.1.113883.6.96 maandag
Tuesday 307147007 SNOMED CT 2.16.840.1.113883.6.96 dinsdag
Wednesday 307148002 SNOMED CT 2.16.840.1.113883.6.96 woensdag
Thursday 307149005 SNOMED CT 2.16.840.1.113883.6.96 donderdag
Friday 307150005 SNOMED CT 2.16.840.1.113883.6.96 vrijdag
Saturday 307151009 SNOMED CT 2.16.840.1.113883.6.96 zaterdag
Sunday 307146003 SNOMED CT 2.16.840.1.113883.6.96 zondag
Other values are not allowed

This information model in other releases

Information model references

This information model refers to

--

This information model is used in

Technical specifications in HL7v3 CDA and HL7 FHIR

To exchange information based on health and care information models, additional, more technical specifications are required.
Not every environment can handle the same technical specifications. For this reason, there are several types of technical specifications:

  • HL7® version 3 CDA compatible specifications, available through the Nictiz ART-DECOR® environment Artdecor.jpg
  • HL7® FHIR® compatible specifications, available through the Nictiz environment on the Simplifier FHIR Fhir.png

Downloads

This information model is also available as pdf file PDF.png or as spreadsheet Xlsx.png

About this information

The information in this wikipage is based on prerelease 2026-1
SNOMED CT and LOINC codes are based on:

  • SNOMED Clinical Terms versie: 20260331 [R] (maart 2026-editie)
  • LOINC version 2.81

Conditions for use are located on the mainpage List2.png
This page is generated on 19/04/2026 15:02:26 with ZibExtraction v. 10.0.9604.31200


Back 16.png Back to HCIM list