(wijz) ← Oudere versie | Huidige versie (wijz) | Nieuwere versie → (wijz)
General information
Name: nl.zorg.HypersensitivityIntolerance 
Version: 2.0
HCIM Status:Final
Release: 2026-1
Release status: Prepublished
Release date: 17-04-2026
Metadata
| DCM::CoderList |
Zib-centrum
|
| DCM::ContactInformation.Address |
*
|
| DCM::ContactInformation.Name |
*
|
| DCM::ContactInformation.Telecom |
*
|
| DCM::ContentAuthorList |
Zib-centrum
|
| DCM::CreationDate |
22-05-2023
|
| DCM::DeprecatedDate |
|
| DCM::DescriptionLanguage |
nl
|
| DCM::EndorsingAuthority.Address |
|
| DCM::EndorsingAuthority.Name |
*
|
| DCM::EndorsingAuthority.Telecom |
|
| DCM::Id |
2.16.840.1.113883.2.4.3.11.60.40.3.8.6
|
| DCM::KeywordList |
|
| DCM::LifecycleStatus |
Final
|
| DCM::ModelerList |
*
|
| DCM::Name |
nl.zorg.OvergevoeligheidIntolerantie
|
| DCM::PublicationDate |
17-04-2026
|
| DCM::PublicationStatus |
Prepublished
|
| DCM::ReviewerList |
Zib-centrum
|
| DCM::RevisionDate |
03-04-2025
|
| DCM::Supersedes |
nl.zorg.OvergevoeligheidIntolerantie-v1.0
|
| DCM::Version |
2.0
|
| HCIM::PublicationLanguage |
EN
|
Revision History
Only available in Dutch
Publicatieversie 1.0 (15-04-2024)
| ZIB-1167
|
Accordatiestatus in ZIB AllergieIntolerantie
|
| ZIB-1340
|
Ontkenning van een overgevoeligheid In AllergieIntolerantie
|
| ZIB-1370
|
Verschillende waardenlijsten voor status in zib-problem en zib-allergyintolerance
|
| ZIB-2183
|
Toevoegen Zekerheid aan Zib AllergieIntollerantie
|
Publicatieversie 2.0 (24-04-2024)
| ZIB-2395
|
Referentie SNOMED besluit toevoegen en zibs uitbreiden met SNOMED
|
| ZIB-2643
|
DiagnostischInzicht - ZekerheidStatus vervangen door DiagnoseStatus
|
| ZIB-2648
|
DiagnostischInzicht - Zib hernoemen naar 'Diagnose'
|
| ZIB-2666
|
WijzeVanVaststellenCodelijst - Omschrijving van item aanpassen
|
| ZIB-2667
|
WijzeVanVaststellenCodelijst - Overgenomen uit betrouwbare rapportage verwijderen
|
| ZIB-2675
|
OvergevoeligheidIntolerantie - Evidence base: Functionaliteit (informatief) verwijderen
|
| ZIB-2744
|
Vervang "Alle waarden in SNOMED" door "Alle bevindingen in SNOMED" in diagnosenaamcodelijst
|
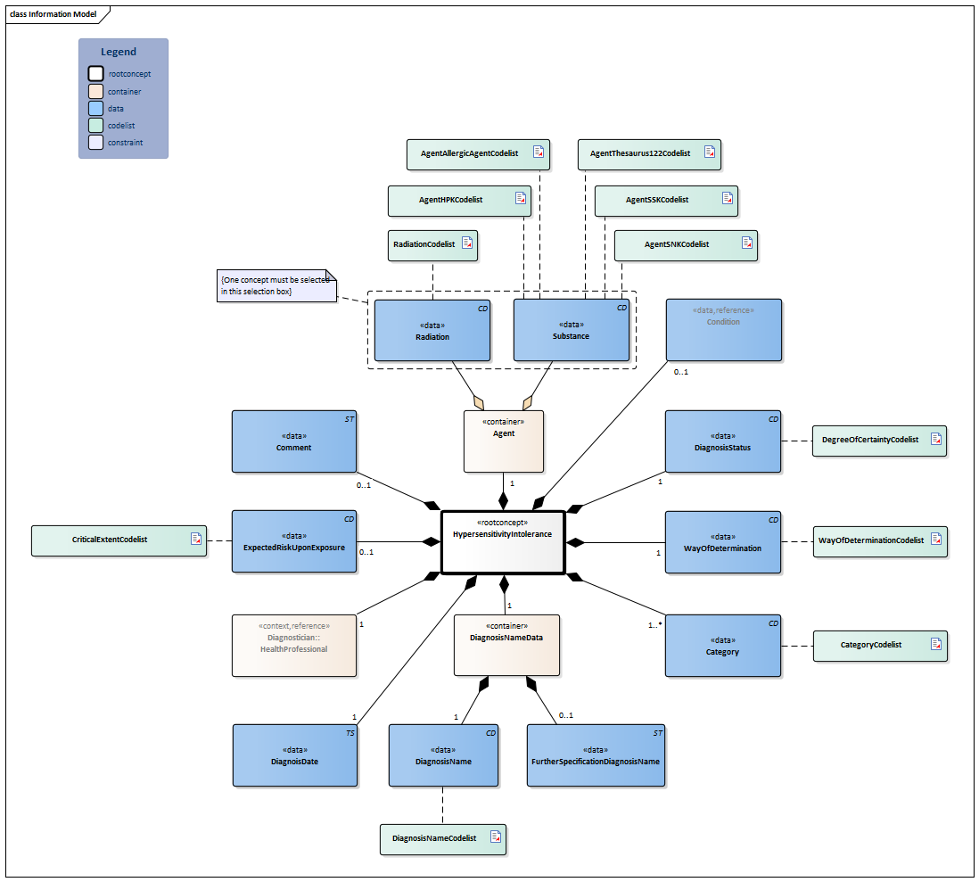
Concept
The tendency to develop an adverse physical reaction when exposed to a specific substance, group of substances or type of radiation.
Purpose
Information regarding a patient's propensity to een adverse reaction indicates that an undesirable reaction may occur upon exposure to the specified substance, group of substances or radiation. This may be a reason for the healthcare provider to monitor the specified substance, group of substances or radiation.
Evidence Base
Not everyone gives the same meaning to the terms Hypersensitivity and Intolerance. There is more consensus about the term Allergy. The term Hypersensitivity generally serves as broader than Allergy. The name HypersensitivityIntolerance for the root concept of the zib indicates that this zib broadly covers all diagnoses that boil down to the patient's tendency to develop an undesirable reaction when exposed to a specific substance, group of substances or type of radiation.
This tendency may have been demonstrated by additional diagnostic tests, but can also be assumed based on the nature of the reaction(s) and/or the number of reactions that occurred when exposed to the substance(s) or radiation. HypersensitivityIntolerance covers, among other things, medicines, food ingredients, inhalation allergens (e.g. pollen), insect venom and contact allergens (e.g. nickel and latex).
The Hypersensitivity Intolerance zib is based on the zib Diagnosis, because it concerns a diagnosis. The main difference is the container 'Agent' instead of 'Reason'. In addition, only 1 diagnosis can be recorded and no differential diagnosis, because a different hypersensitivity also implies a different agent. For this reason, Agens also has cardinality 1.
Just like Diagnosis, HypersensitivityIntolerance has a reference to Condition, because it concerns the diagnostic interpretation of the condition.
The cardinality of the reference to Condition is 0..1, because in the case of a denial of a hypersensitivity or intolerance there is no condition to which that diagnosis relates. To represent that a patient is not aware of, for example, an allergy to penicillin or that an allergy to penicillin has been excluded, one should use the zib Exclusion with a reference to HypersensitivityIntolerance. In this case, the instance of HypersensitivityIntolerance does not refer to a Condition.
Information Model
Columns Concept and DefinitionCode: hover over the values for more information
For explanation of the symbols, please see the legend page
Example Instances
Only available in Dutch
| OvergevoeligheidIntolerantie
|
|
|
| DiagnoseDatum
|
07-10-2023
|
12-12-2023
|
| DiagnoseStatus
|
Voorlopige diagnose
|
Bevestigde diagnose
|
| WijzeVanVaststellen
|
Vastgesteld op basis van anamnese.
|
Vastgesteld op basis van het klinisch beeld en aanvullend onderzoek
|
| Categorie
|
|
Voedingsmiddelen
|
| VerwachtRisicoBijBlootstelling
|
Licht
|
Licht
|
| DiagnoseNaamGegevens
|
|
|
| DiagnoseNaam
|
Lactose-intolerantie
|
Lactose-intolerantie
|
| NadereSpecificatieDiagnoseNaam
|
|
|
| Agens
|
|
|
| Stof
|
Lactose
|
Lactose
|
| Toelichting
|
|
|
| Diagnosesteller::Zorgverlener
|
|
|
| Naam
|
Drs. L.J. Verhagen
|
Drs. L.J. Verhagen
|
| Specialisme
|
Huisarts
|
Huisarts
|
| AandoeningOfGesteldheid
|
|
|
| PeriodeAanwezig
|
|
|
| StartDatumTijd
|
19-08-2023
|
19-08-2023
|
| StatusDatum
|
07-10-2023
|
12-12-2023
|
| Ernst
|
Matig
|
Matig
|
| OvergevoeligheidIntolerantie
|
|
| DiagnoseDatum
|
08-08-2023
|
| DiagnoseStatus
|
Voorlopige diagnose
|
| WijzeVanVaststellen
|
Vastgesteld op basis van het klinisch beeld en aanvullend onderzoek.
|
| Categorie
|
Geneesmiddelen, Voedingsmiddelen.
|
| VerwachtRisicoBijBlootstelling
|
Ernstig
|
| Diagnose
|
|
| DiagnoseNaamGegevens
|
Neiging tot nadelige reactie op stof
|
| NadereSpecificatieDiagnoseNaam
|
|
| Agens
|
|
| Stof
|
Carmine
|
| Toelichting
|
Vastgesteld middels provocatietest.
|
| Diagnosesteller::Zorgverlener
|
|
| Naam
|
Mevr. E. Süshel
|
| Specialisme
|
Inwendige geneeskunde
|
| AandoeningOfGesteldheid
|
|
| PeriodeAanwezig
|
|
| StartDatumTijd
|
05-2023
|
| StatusDatum
|
07-10-2023
|
| Ernst
|
Matig
|
| OvergevoeligheidIntolerantie
|
|
| DiagnoseDatum
|
02-05-2023
|
| DiagnoseStatus
|
Bevestigde diagnose
|
| WijzeVanVaststellen
|
Vastgesteld op basis van het klinisch beeld en aanvullend onderzoek.
|
| Categorie
|
Geneesmiddelen
|
| VerwachtRisicoBijBlootstelling
|
Mild
|
| Diagnose
|
|
| DiagnoseNaamGegevens
|
Geneesmiddelovergevoeligheid
|
| NadereSpecificatieDiagnoseNaam
|
|
| Agens
|
|
| Stof
|
Rituximab
|
| Toelichting
|
Anafylactoïde reacties bij een hogere pompstand dan 5-6. Meerdere positieve challenges en negatieve dechallenges, passend bij rituximab geïnduceerde cellysis.
|
| Diagnosesteller::Zorgverlener
|
|
| Naam
|
Mevr. C. van Aa
|
| Specialisme
|
Neurologie
|
| AandoeningOfGesteldheid
|
|
| PeriodeAanwezig
|
|
| StartDatumTijd
|
15-02-2023
|
| StatusDatum
|
02-05-2023
|
| Ernst
|
Matig
|
Instructions
A hypersensitivity or intolerance always refers to the condition of which it is the interpretation. If > 1 instance of hypersensitivity or intolerance, reaction or diagnosis refers to the same condition, then the instantiation with the most recent diagnosis date represents the current diagnosis.
Valuesets from this zib may be deprecated when the SNOMED decision comes into force in the Netherlands. More information on the SNOMED decision and what its implementation means for zibs can be found at https://zibs.nl/wiki/SNOMEDbesluit. (Dutch)
Valuesets
AgentAllergicAgentCodelist
| Valueset OID: 2.16.840.1.113883.2.4.3.11.60.40.2.8.6.5
|
Binding: Required
|
Status: Active
|
| Conceptname
|
Codesystem name |
Codesystem OID
|
| SNOMED CT: ^98061000146100|Dutch total non-drug allergen simple reference set|
|
SNOMED CT
|
2.16.840.1.113883.6.96
|
|
|
| Value Other (OTH) from codesystem NullFlavor (OID: 2.16.840.1.113883.5.1008) is allowed in this valueset.
|
AgentHPKCodelist
| Valueset OID: 2.16.840.1.113883.2.4.3.11.60.40.2.8.6.6
|
Binding: Required
|
Status: Active
|
| Conceptname
|
Codesystem name |
Codesystem OID
|
| All values
|
G-Standaard Handels Product Kode (HPK)
|
2.16.840.1.113883.2.4.4.7
|
|
|
| Value Other (OTH) from codesystem NullFlavor (OID: 2.16.840.1.113883.5.1008) is allowed in this valueset.
|
AgentSNKCodelist
| Valueset OID: 2.16.840.1.113883.2.4.3.11.60.40.2.8.6.7
|
Binding: Required
|
Status: Active
|
| Conceptname
|
Codesystem name |
Codesystem OID
|
| All values
|
G-standaard Stofnaamcode (SNK)
|
2.16.840.1.113883.2.4.4.1.750
|
|
|
| Value Other (OTH) from codesystem NullFlavor (OID: 2.16.840.1.113883.5.1008) is allowed in this valueset.
|
AgentSSKCodelist
| Valueset OID: 2.16.840.1.113883.2.4.3.11.60.40.2.8.6.8
|
Binding: Required
|
Status: Active
|
| Conceptname
|
Codesystem name |
Codesystem OID
|
| All values
|
G-standaard Stofnaamcode i.c.m. toedieningsweg (SSK)
|
2.16.840.1.113883.2.4.4.1.725
|
|
|
| Value Other (OTH) from codesystem NullFlavor (OID: 2.16.840.1.113883.5.1008) is allowed in this valueset.
|
AgentThesaurus122Codelist
| Valueset OID: 2.16.840.1.113883.2.4.3.11.60.40.2.8.6.9
|
Binding: Required
|
Status: Active
|
| Conceptname
|
Codesystem name |
Codesystem OID
|
| All values
|
G-standaard Ongewenste medicatiegroepen
|
2.16.840.1.113883.2.4.4.1.902.122
|
|
|
| Value Other (OTH) from codesystem NullFlavor (OID: 2.16.840.1.113883.5.1008) is allowed in this valueset.
|
CategoryCodelist
| Valueset OID: 2.16.840.1.113883.2.4.3.11.60.40.2.8.6.10
|
Binding: Required
|
Status: Active
|
| Conceptname
|
Conceptcode
|
Codesystem name |
Codesystem OID
|
Description
|
| Propensity to adverse reactions to food
|
418471000
|
SNOMED CT
|
2.16.840.1.113883.6.96
|
Voedingsmiddelen
|
| Propensity to adverse reactions to drug
|
419511003
|
SNOMED CT
|
2.16.840.1.113883.6.96
|
Geneesmiddelen
|
| Propensity to adverse reaction to inhalation allergen
|
157521000146103
|
SNOMED CT
|
2.16.840.1.113883.6.96
|
Inhalatieallergenen
|
| Propensity to adverse reaction to contact allergen
|
157531000146101
|
SNOMED CT
|
2.16.840.1.113883.6.96
|
Contactallergenen
|
| Propensity to adverse reaction to insect venom
|
157511000146108
|
SNOMED CT
|
2.16.840.1.113883.6.96
|
Insectengif
|
| Propensity to adverse reactions to radiation
|
430421000146102
|
SNOMED CT
|
2.16.840.1.113883.6.96
|
Straling
|
|
|
| Value Other (OTH) from codesystem NullFlavor (OID: 2.16.840.1.113883.5.1008) is allowed in this valueset.
|
CriticalExtentCodelist
| Valueset OID: 2.16.840.1.113883.2.4.3.11.60.40.2.8.6.11
|
Binding: Required
|
Status: Active
|
| Conceptname
|
Conceptcode
|
Codesystem name |
Codesystem OID
|
Description
|
| Mild
|
255604002
|
SNOMED CT
|
2.16.840.1.113883.6.96
|
Mild
|
| Severe
|
24484000
|
SNOMED CT
|
2.16.840.1.113883.6.96
|
Ernstig
|
|
|
| Other values are not allowed
|
DegreeOfCertaintyCodelist
| Valueset OID: 2.16.840.1.113883.2.4.3.11.60.40.2.8.6.2
|
Binding: Required
|
Status: Active
|
| Conceptname
|
Conceptcode
|
Codesystem name |
Codesystem OID
|
Description
|
| Preliminary diagnosis
|
148006
|
SNOMED CT
|
2.16.840.1.113883.6.96
|
Voorlopige diagnose
|
| Established diagnosis
|
14657009
|
SNOMED CT
|
2.16.840.1.113883.6.96
|
Bevestigde diagnose
|
| Differential diagnosis
|
47965005
|
SNOMED CT
|
2.16.840.1.113883.6.96
|
Differentiaaldiagnose
|
|
|
| Other values are not allowed
|
DiagnosisNameCodelist
| Valueset OID: 2.16.840.1.113883.2.4.3.11.60.40.2.8.6.3
|
Binding: Required
|
Status: Active
|
| Conceptname
|
Codesystem name |
Codesystem OID
|
| All values
|
DHD Diagnosethesaurus
|
2.16.840.1.113883.2.4.3.120.5.1
|
| All values
|
ICPC-1 NL
|
2.16.840.1.113883.2.4.4.31.1
|
| SNOMED CT: <404684003|Clinical finding|
|
SNOMED CT
|
2.16.840.1.113883.6.96
|
|
|
| Value Other (OTH) from codesystem NullFlavor (OID: 2.16.840.1.113883.5.1008) is allowed in this valueset.
|
RadiationCodelist
| Valueset OID: 2.16.840.1.113883.2.4.3.11.60.40.2.8.6.1
|
Binding: Extensible
|
Status: Active
|
| Conceptname
|
Conceptcode
|
Codesystem name |
Codesystem OID
|
Description
|
| Radioactivity
|
32888000
|
SNOMED CT
|
2.16.840.1.113883.6.96
|
Radioactieve straling
|
| Sunlight
|
49926000
|
SNOMED CT
|
2.16.840.1.113883.6.96
|
Zonlicht
|
| Ultraviolet radiation
|
41355003
|
SNOMED CT
|
2.16.840.1.113883.6.96
|
UV-licht
|
| Radiant heat
|
285337003
|
SNOMED CT
|
2.16.840.1.113883.6.96
|
Warmtestraling
|
| Radio wave
|
52799000
|
SNOMED CT
|
2.16.840.1.113883.6.96
|
Radiogolven
|
|
|
| Value Other (OTH) from codesystem NullFlavor (OID: 2.16.840.1.113883.5.1008) is allowed in this valueset.
|
WayOfDeterminationCodelist
| Valueset OID: 2.16.840.1.113883.2.4.3.11.60.40.2.8.6.4
|
Binding: Extensible
|
Status: Active
|
| Conceptname
|
Conceptcode
|
Codesystem name |
Codesystem OID
|
Description
|
| Patient evaluation and management
|
14736009
|
SNOMED CT
|
2.16.840.1.113883.6.96
|
Vastgesteld op basis van het klinisch beeld en aanvullend onderzoek
|
| History AND physical examination
|
63332003
|
SNOMED CT
|
2.16.840.1.113883.6.96
|
Vastgesteld op basis van het klinisch beeld
|
| History taking
|
84100007
|
SNOMED CT
|
2.16.840.1.113883.6.96
|
Vastgesteld op basis van de anamnese
|
| Finding by method
|
118240005
|
SNOMED CT
|
2.16.840.1.113883.6.96
|
Vastgesteld alléén op basis van een verrichting (toevalsbevinding)
|
| Obtaining healthcare information from previous practitioner for clinical alignment
|
117131000146104
|
SNOMED CT
|
2.16.840.1.113883.6.96
|
Overgenomen uit betrouwbare rapportage [DEPRECATED]
|
|
|
| Value Other (OTH) from codesystem NullFlavor (OID: 2.16.840.1.113883.5.1008) is allowed in this valueset.
|
This information model in other releases
Information model references
This information model refers to
This information model is used in
Technical specifications in HL7v3 CDA and HL7 FHIR
To exchange information based on health and care information models, additional, more technical specifications are required.
Not every environment can handle the same technical specifications. For this reason, there are several types of technical specifications:
- HL7® version 3 CDA compatible specifications, available through the Nictiz ART-DECOR® environment

- HL7® FHIR® compatible specifications, available through the Nictiz environment on the Simplifier FHIR

Downloads
This information model is also available as pdf file
or as spreadsheet
About this information
The information in this wikipage is based on prerelease 2026-1
SNOMED CT and LOINC codes are based on:
- SNOMED Clinical Terms versie: 20260331 [R] (maart 2026-editie)
- LOINC version 2.81
Conditions for use are located on the mainpage 
This page is generated on 19/04/2026 15:40:17 with ZibExtraction v. 10.0.9604.31200