Alert-v5.0(2026-1EN)

Uit Zorginformatiebouwstenen
Versie door Update bot (overleg | bijdragen) op 19 apr 2026 om 18:40 (Nieuwe pagina aangemaakt met '<!-- Hieronder wordt een transclude page aangeroepen --> {{Versions-2.16.840.1.113883.2.4.3.11.60.40.3.8.3(EN)|1|Alert-v5.0(2026-1EN)}} <!-- Tot hier de transclud...')
(wijz) ← Oudere versie | Huidige versie (wijz) | Nieuwere versie → (wijz)
Ga naar: navigatie, zoeken



General information

Name: nl.zorg.Alert NL.png
Version: 5.0
HCIM Status:Final
Release: 2026-1
Release status: Prepublished
Release date: 17-04-2026


Back 16.png Back to HCIM list

Metadata

DCM::CoderList Kerngroep Registratie aan de Bron
DCM::ContactInformation.Address *
DCM::ContactInformation.Name *
DCM::ContactInformation.Telecom *
DCM::ContentAuthorList Projectgroep Generieke Overdrachtsgegevens & Kerngroep Registratie aan de Bron
DCM::CreationDate 15-12-2014
DCM::DeprecatedDate
DCM::DescriptionLanguage nl
DCM::EndorsingAuthority.Address
DCM::EndorsingAuthority.Name PM
DCM::EndorsingAuthority.Telecom
DCM::Id 2.16.840.1.113883.2.4.3.11.60.40.3.8.3
DCM::KeywordList alerts, alert, waarschuwing
DCM::LifecycleStatus Final
DCM::ModelerList Kerngroep Registratie aan de Bron
DCM::Name nl.zorg.Alert
DCM::PublicationDate 17-04-2026
DCM::PublicationStatus Prepublished
DCM::ReviewerList Projectgroep Generieke Overdrachtsgegevens & Kerngroep Registratie aan de Bron
DCM::RevisionDate 07-04-2025
DCM::Supersedes nl.zorg.Alert-v4.2
DCM::Version 5.0
HCIM::PublicationLanguage EN

Revision History

Only available in Dutch

Publicatieversie 1.0 (01-04-2015)

ZIB-109 Onduidelijk wat wel/niet onderdeel uitmaakt van bouwsteen OverdrachtAlert; definities aanpassen
ZIB-132 Aanpassingen in SNOMED CT codes en omschrijvingen voor codelijst AlertTypeCodelijst n.a.v. review terminologie expert.
ZIB-203 In de klinische bouwsteen OverdrachtAlert DCM::ValueSet SNOMED CT aangepast van concept AlertOmschrijving naar tagged value DCM::ContentExpression.
ZIB-204 In de klinische bouwsteen OverdrachtAlert DCM::ValueSet G-Standaard aangepast van concept AlertOmschrijving.
ZIB-306 Aanpassen modellering keuzebox, boundary en cardinaliteit
ZIB-308 Prefix Overdracht weggehaald bij de generieke bouwstenen
ZIB-352 Opsplitsen bouwsteen OverdrachtAlert

Incl. algemene wijzigingsverzoeken:

ZIB-94 Aanpassen tekst van Disclaimer, Terms of Use & Copyrights
ZIB-154 Consequenties opsplitsing Medicatie bouwstenen voor overige bouwstenen.
ZIB-200 Naamgeving SNOMED CT in tagged values klinische bouwstenen gelijk getrokken.
ZIB-201 Naamgeving OID: in tagged value notes van klinische bouwstenen gelijk getrokken.
ZIB-309 EOI aangepast
ZIB-324 Codelijsten Name en Description beginnen met een Hoofdletter
ZIB-326 Tekstuele aanpassingen conform de kwaliteitsreview kerngroep 2015

Publicatieversie 3.0 (01-05-2016)

ZIB-438 Geen informatie
ZIB-453 Wijziging naamgeving ZIB's en logo's door andere opzet van beheer
ZIB-574 Alleen verwijzen naar het rootconcept van de ZIB.

Publicatieversie 3.1 (04-09-2017)

ZIB-546 Toevoegen ' Melding kindermishandeling' aan het waardenlijst AlertnaamCodelijst

Publicatieversie 3.2 (31-12-2017)

ZIB-593 Herzie Alert codelijsten

Publicatieversie 3.3 (26-02-2019)

ZIB-682 toelichting toevoegen aan alert

Publicatieversie 3.4 (06-07-2019)

ZIB-813 AlertNaamCodelijst uitbreiden met dragerschap van multiresistente bacteriën

Publicatieversie 4.0 (31-01-2020)

ZIB-905 Typo: vasrgelegd bij Alert
ZIB-526 Toevoegen EindDatum bij zibs die ook BeginDatum kennen

Publicatieversie 4.1 (01-09-2020)

ZIB-1160 Typo in wiki zib Alert 4.0
ZIB-1209 Tekstueel en in voorbeelden aanpassen zib Alert vanwege de nieuwe zib CI

Publicatieversie 4.2 (15-04-2024)

ZIB-1440 Omschrijving BeginDatum verbeteren, +bijkomende verbeteringen elementen
ZIB-1769 Aanpassing zib MedicatieContraIndicatie/Alert

Publicatieversie 5.0 (24-04-2024)

ZIB-2632 Alert - Vervanging van de verwijzing naar Probleem
ZIB-2679 Alert - Evidence base: Functionaliteit (informatief) verwijderen
ZIB-2735 Pre-publicatie check op deprecated codes

Concept

An alert describes a clinical or administrative fact brought to the attention of the users of the clinical systems to be taken into account when shaping diagnostic and therapeutic policy or in dealing with the patient, usually because of a safety risk. 
This zib is not intended to specify hypersensitivities or intolerances for a specific substance or group of substances. Monitoring for this can be represented on the basis of the zib SurveillanceDecision.
Examples of warnings:

  • A disorder, condition or diagnosis which can be considered as a contraindication for undergoing a certain type of therapy, such as pregnancy or long QT syndrome;
  • Impaired functioning of an organ system (heart failure, impaired liver or kidney function, weakened immune system);
  • Risk of spreading certain microorganisms (multi-resistant bacteria, tubercle bacilli, HIV, HBV, Ebola virus);
  • Other risks.

Purpose

Documenting and entering disorders or conditions that require attention is an important part of medical registration. It concerns the core of patient safety. In the execution of research and treatment, these patient characteristics - which are marked as a warning - constantly have to be taken into account. They provide information that is important for the patient’s condition and the options a healthcare provider has for therapy. Patient characteristics that are registered or transferred as an Alert can also be described as a Diagnosis or HypersensitivityIntolerance. The difference is in the fact that the healthcare provider considers the diagnoses, hypersensitivity or intolerance as an Alert = warning. In many cases, transfer will be subject to strict privacy rules, as the warning will not always elicit an adequate reaction in the informed environment.
Medication monitoring based on potential medication contraindications is based on non-patient-specific pharmacological characteristics of medicines. The zib Alert is not intended for medication monitoring based on specific substances to which one patient may react adversely while another does not. For this form of medication monitoring, the zib SurveillanceDecision is intended.

Evidence Base

The zib Alert covers a wide range of patient characteristics based on which the health professional wants to receive unconditional or conditional warnings. This concerns warnings regarding certain infections that require specific (isolation) measures, situations that may be a contraindication for certain treatments or examinations (such as a pacemaker for MRI examinations) or characteristics that may be a contraindication for certain medicines. This latter category 'possible contraindication for medicine' can concern a disorder or condition, but also behavior (such as being a top athlete) or desire to have children.
The MedicationContraindicationNameCodelist contains values ​​from the G-standard Contraindications (Thesaurus 40), for medication surveillance.

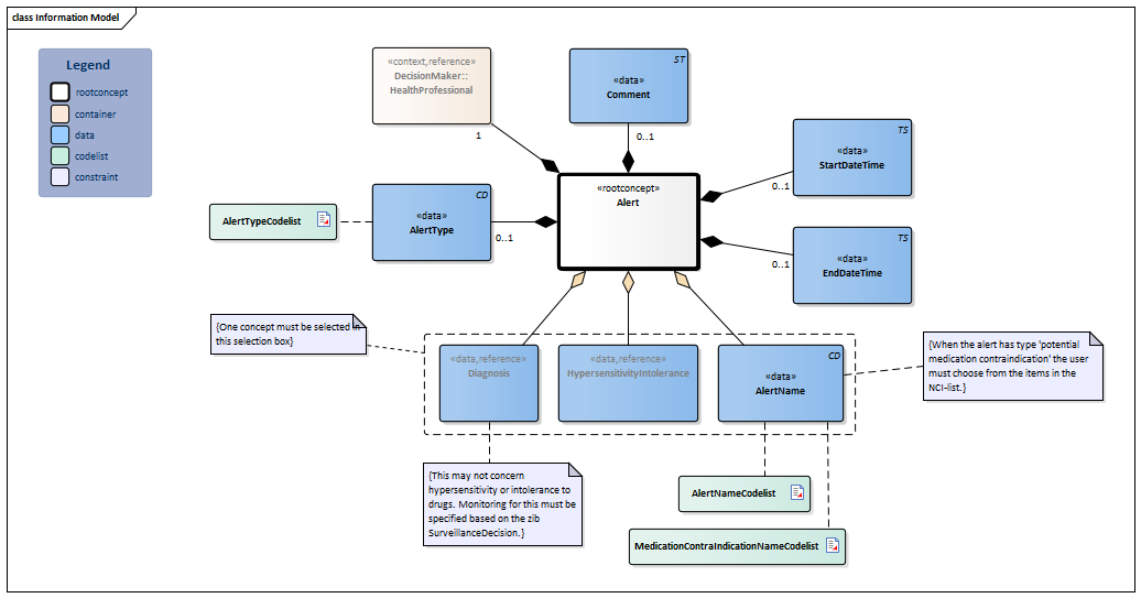
Information Model


HypersensitivityIntolerance-v2.0(2026-1EN)Diagnosis-v2.0(2026-1EN)#MedicationContraIndicationNameCodelistHealthProfessional-v4.0.1(2026-1EN)#5973#5971#AlertNameCodelist#AlertTypeCodelist#5974#5982#5980#5977Alert-v5.0Model(2026-1EN).png


Type Id Concept Card. Definition DefinitionCode Reference
Block.png NL-CM:8.3.1 Arrowdown.pngAlert Root concept of the Alert information model. This root concept contains all data elements of the Alert information model.
37341000000109 Alert note
TS.png NL-CM:8.3.5 Arrowright.pngStartDateTime 0..1 The date and time at which the described condition was entered as a warning.

This can be an exact date and time, or a rough indication of the date (such as only the year, or the month and the year).

TS.png NL-CM:8.3.8 Arrowright.pngEndDateTime 0..1 The date and time at which the described condition was retracted as a warning.

This can be an exact date and time, or a rough indication of the date (such as only the year, or the month and the year).

Verwijzing.png NL-CM:8.3.10 Arrowright.pngDiagnosis (0..1) A warning about a particular diagnosis, because it may pose a risk to the patient with certain treatments. For example, 'Pacemaker' can be included as an alert.
Block.png Diagnosis
Verwijzing.png NL-CM:8.3.11 Arrowright.pngHypersensitivityIntolerance (0..1) A warning for a specific hypersensitivity or intolerance, because this can pose a risk to the patient with certain treatments. For example, an alert can be given such as 'Hypersensitivity to UV light'.
Block.png HypersensitivityIntolerance
CD.png NL-CM:8.3.4 Arrowright.pngAlertName (0..1) A warning, other than a condition or problem. For example, a patient can be given an ‘Aggressive patient' alert.

The warning can be entered in code (there are codes for frequently used alerts), but seeing the dynamic nature of the warnings cf. SARS and Ebola, these alerts will often be entered as free text.

List2.png AlertNameCodelist
List2.png MedicationContraIndicationNameCodelist
CD.png NL-CM:8.3.6 Arrowright.pngAlertType 0..1 Indicates the type of alert, meaning a rough description of the cause or origin of the warning.
List2.png AlertTypeCodelist
Verwijzing.png NL-CM:8.3.9 Arrowright.pngDecisionMaker::HealthProfessional 1 The health professional who is responsible for setting the alert.
PRF performer
Block.png HealthProfessional
ST.png NL-CM:8.3.7 Arrowright.pngComment 0..1 Explanatory comments to the alert that can not be expressed in any of the other elements.
48767-8 Annotation comment [Interpretation] Narrative

Columns Concept and DefinitionCode: hover over the values for more information
For explanation of the symbols, please see the legend page List2.png

Example Instances

Only available in Dutch

Alert
AlertNaam Zwangerschap
AlertType Conditie
BeginDatumTijd 15-11-2022
EindDatumTijd 10-08-2023
RedenBeëindigingAlert Einde zwangerschap
Vaststeller::Zorgverlener
Naam R. van der Laan - Bakker
Specialisme Verloskundige
Alert
AlertNaam Drager MRSA
AlertType Waarschuwing
BeginDatumTijd 12-01-2024
Vaststeller::Zorgverlener
Naam G. de Zeeuw
Specialisme Microbioloog
Alert
AlertNaam Topsportbeoefening
AlertType Mogelijke medicatie contra-indicatie
BeginDatumTijd 18-10-2020
Vaststeller::Zorgverlener
Naam L. Peeters
Specialisme Sportgeneeskunde

Instructions

The Alerts of the type “possible contraindication for medication” are intended to be used (alongside SurveillanceDecision), to determine whether a warning is necessary.

Valuesets

AlertNameCodelist

Valueset OID: 2.16.840.1.113883.2.4.3.11.60.40.2.8.3.2 Binding: Extensible Status: Active
Conceptname Conceptcode Codesystem name Codesystem OID Description
Carrier of infectious organism 66598005 SNOMED CT 2.16.840.1.113883.6.96 Drager van besmettelijke ziekte
Carrier of extended-spectrum beta-lactamase-producing bacteria 762988003 SNOMED CT 2.16.840.1.113883.6.96 Drager van ESBL-producerende bacterie
Carbapenemase producing Enterobacteriaceae carrier 715881003 SNOMED CT 2.16.840.1.113883.6.96 Drager Enterobacteriaceae – CPE
Multidrug-resistant bacteria carrier 430381000146105 SNOMED CT 2.16.840.1.113883.6.96 Drager van BRMO – Algemeen
Carrier of carbapenem susceptible multidrug resistant Enterobacteriaceae 97961000146102 SNOMED CT 2.16.840.1.113883.6.96 Drager Enterobacteriaceae – BRMO excl. CPE
Carrier of multiple drug resistant Stenotrophomonas maltophilia 97981000146105 SNOMED CT 2.16.840.1.113883.6.96 Drager Stenotrophomonas maltophilia – BRMO
Carrier of multiple drug resistant Acinetobacter 97971000146108 SNOMED CT 2.16.840.1.113883.6.96 Drager Acinetobacter spp – BRMO
Carrier of multiple drug resistant Pseudomonas aeruginosa 98001000146104 SNOMED CT 2.16.840.1.113883.6.96 Drager Pseudomonas aeruginosa – BRMO
Carrier of vancomycin resistant enterococcus 431109006 SNOMED CT 2.16.840.1.113883.6.96 Drager Enterococcus faecium – VRE
Carrier of multiple drug resistant Streptococcus pneumoniae 97991000146107 SNOMED CT 2.16.840.1.113883.6.96 Drager Streptococcus pneumoniae – PRP
Carrier of methicillin resistant Staphylococcus aureus 432415000 SNOMED CT 2.16.840.1.113883.6.96 Drager MRSA
Human immunodeficiency virus carrier 699433000 SNOMED CT 2.16.840.1.113883.6.96 Drager HIV
Victim of elder abuse 706872008 SNOMED CT 2.16.840.1.113883.6.96 Slachtoffer van ouderenmishandeling
Victim of child abuse 397940009 SNOMED CT 2.16.840.1.113883.6.96 Kindermishandeling
Value Other (OTH) from codesystem NullFlavor (OID: 2.16.840.1.113883.5.1008) is allowed in this valueset.

AlertTypeCodelist

Valueset OID: 2.16.840.1.113883.2.4.3.11.60.40.2.8.3.1 Binding: Required Status: Active
Conceptname Conceptcode Codesystem name Codesystem OID Description
Condition 75323-6 LOINC 2.16.840.1.113883.6.1 conditie
Potential contraindication for medication 350241000146102 SNOMED CT 2.16.840.1.113883.6.96 mogelijke contra-indicatie voor geneesmiddel
Alert category 74018-3 LOINC 2.16.840.1.113883.6.1 waarschuwing
Other values are not allowed

MedicationContraIndicationNameCodelist

Valueset OID: 2.16.840.1.113883.2.4.3.11.60.40.2.8.3.3 Binding: Required Status: Active
Conceptname Codesystem name Codesystem OID
All values G-standaard Contra Indicaties (Thesaurus 40) 2.16.840.1.113883.2.4.4.1.902.40
Value Other (OTH) from codesystem NullFlavor (OID: 2.16.840.1.113883.5.1008) is allowed in this valueset.

This information model in other releases

Information model references

This information model refers to

This information model is used in

--

Technical specifications in HL7v3 CDA and HL7 FHIR

To exchange information based on health and care information models, additional, more technical specifications are required.
Not every environment can handle the same technical specifications. For this reason, there are several types of technical specifications:

  • HL7® version 3 CDA compatible specifications, available through the Nictiz ART-DECOR® environment Artdecor.jpg
  • HL7® FHIR® compatible specifications, available through the Nictiz environment on the Simplifier FHIR Fhir.png

Downloads

This information model is also available as pdf file PDF.png or as spreadsheet Xlsx.png

About this information

The information in this wikipage is based on prerelease 2026-1
SNOMED CT and LOINC codes are based on:

  • SNOMED Clinical Terms versie: 20260331 [R] (maart 2026-editie)
  • LOINC version 2.81

Conditions for use are located on the mainpage List2.png
This page is generated on 19/04/2026 15:38:00 with ZibExtraction v. 10.0.9604.31200


Back 16.png Back to HCIM list